Wu Tingrui, Wei Bo, Lin Hao, Zhou Boan, Lin Tao, Liu Qianzheng, Sang Hongxun, Liu Huan, Huang Wenhua
Orthopaedic Center, Affiliated Hospital of Guangdong Medical University, Zhanjiang, China.
Department of Orthopaedics, Shenzhen Hospital, Southern Medical University, Shenzhen, China.
Front Cell Dev Biol. 2021 Dec 9;9:763347. doi: 10.3389/fcell.2021.763347. eCollection 2021.
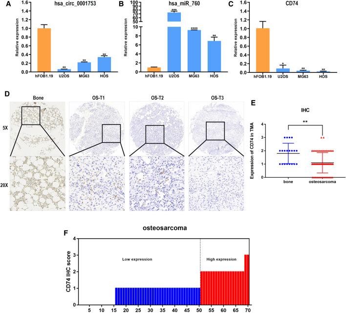
Osteosarcoma (OS) is the most common primary malignant bone tumour in children and adolescents, with rapid growth, frequent metastasis, and a poor prognosis, but its pathogenesis has not been fully elucidated. Exploring the pathogenesis of OS is of great significance for improving diagnoses and finding new therapeutic targets. Differentially expressed circRNAs (DECs), miRNAs (DEMs), methylated DNA sites (DMSs), and mRNAs (DEGs) were identified between OS and control cell lines. GSEA of DEGs and functional enrichment analysis of methylated DEGs were carried out to further identify potential biological processes. Online tools were used to predict the miRNA binding sites of DECs and the mRNA binding sites of DEMs, and then construct a circRNA-miRNA-mRNA network. Next, an analysis of the interaction between methylated DEGs was performed with a protein-protein interaction (PPI) network, and hub gene identification and survival analysis were carried out. The expression pattern of circRNA-miRNA-mRNA was validated by real-time PCR. GSEA and functional enrichment analysis indicated that DEGs and methylated DEGs are involved in important biological processes in cancer. Hsa_circ_0001753/has_miR_760/CD74 network was constructed and validated in cell lines. Low expression levels of CD74 are associated with poor overall survival times and show good diagnostic ability. Methylated DEGs may be involved in the development of OS, and the hsa_circ_0001753/has_miR_760/CD74 network may serve as a target for the early diagnosis of and targeted therapy for OS.
骨肉瘤(OS)是儿童和青少年中最常见的原发性恶性骨肿瘤,具有生长迅速、转移频繁和预后不良的特点,但其发病机制尚未完全阐明。探索骨肉瘤的发病机制对于改善诊断和寻找新的治疗靶点具有重要意义。在骨肉瘤和对照细胞系之间鉴定出差异表达的环状RNA(DECs)、微小RNA(DEMs)、甲基化DNA位点(DMSs)和信使RNA(DEGs)。对DEGs进行基因集富集分析(GSEA)以及对甲基化DEGs进行功能富集分析,以进一步确定潜在的生物学过程。使用在线工具预测DECs的微小RNA结合位点和DEMs的信使RNA结合位点,然后构建环状RNA-微小RNA-信使RNA网络。接下来,利用蛋白质-蛋白质相互作用(PPI)网络对甲基化DEGs之间的相互作用进行分析,并进行枢纽基因鉴定和生存分析。通过实时PCR验证环状RNA-微小RNA-信使RNA的表达模式。GSEA和功能富集分析表明,DEGs和甲基化DEGs参与了癌症中的重要生物学过程。在细胞系中构建并验证了hsa_circ_0001753/has_miR_760/CD74网络。CD74低表达水平与总体生存时间差相关,并具有良好的诊断能力。甲基化DEGs可能参与骨肉瘤的发生发展,hsa_circ_0001753/has_miR_760/CD74网络可能成为骨肉瘤早期诊断和靶向治疗的靶点。