Suppr超能文献

Ddx20,一种与 Olig2 结合的因子,通过适当的 Mdm2 剪接和 p53 抑制来调节神经和少突胶质前体细胞的存活。

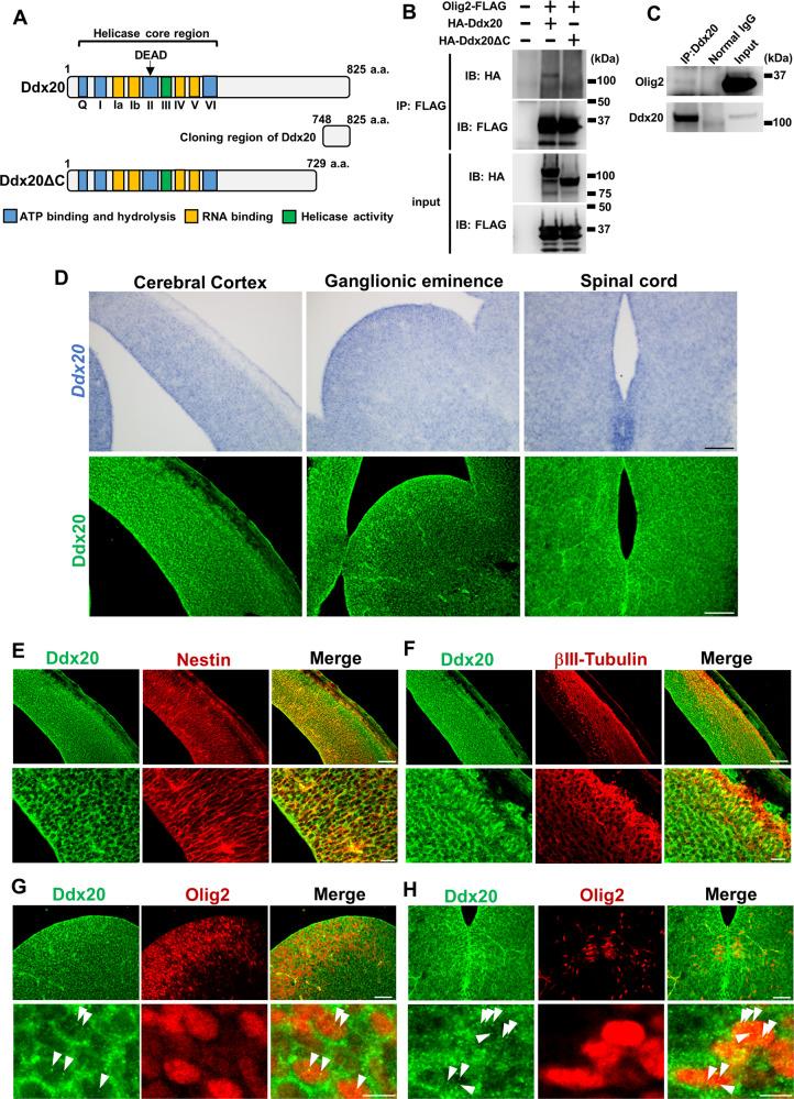
Ddx20, an Olig2 binding factor, governs the survival of neural and oligodendrocyte progenitor cells via proper Mdm2 splicing and p53 suppression.

机构信息

Division of Neurobiology and Anatomy, Graduate School of Medical and Dental Sciences, Niigata University, Niigata, Japan.

Department of Pharmaceutical Sciences, North South University, Dhaka, Bangladesh.

出版信息

Cell Death Differ. 2022 May;29(5):1028-1041. doi: 10.1038/s41418-021-00915-8. Epub 2022 Jan 1.

Abstract

Olig2 is indispensable for motoneuron and oligodendrocyte fate-specification in the pMN domain of embryonic spinal cords, and also involved in the proliferation and differentiation of several cell types in the nervous system, including neural progenitor cells (NPCs) and oligodendrocytes. However, how Olig2 controls these diverse biological processes remains unclear. Here, we demonstrated that a novel Olig2-binding protein, DEAD-box helicase 20 (Ddx20), is indispensable for the survival of NPCs and oligodendrocyte progenitor cells (OPCs). A central nervous system (CNS)-specific Ddx20 conditional knockout (cKO) demonstrated apoptosis and cell cycle arrest in NPCs and OPCs, through the potentiation of the p53 pathway in DNA damage-dependent and independent manners, including SMN complex disruption and the abnormal splicing of Mdm2 mRNA. Analyzes of Olig2 null NPCs showed that Olig2 contributed to NPC proliferation through Ddx20 protein stabilization. Our findings provide novel mechanisms underlying the Olig2-mediated proliferation of NPCs, via the Ddx20-p53 axis, in the embryonic CNS.

摘要

Olig2 对于胚胎脊髓中 pMN 区域的运动神经元和少突胶质细胞命运特化是不可或缺的,并且还参与神经系统中几种细胞类型的增殖和分化,包括神经祖细胞 (NPCs) 和少突胶质细胞。然而,Olig2 如何控制这些不同的生物学过程尚不清楚。在这里,我们证明了一种新的 Olig2 结合蛋白,DEAD 盒解旋酶 20 (Ddx20),对于 NPCs 和少突胶质前体细胞 (OPCs) 的存活是不可或缺的。中枢神经系统 (CNS)-特异性 Ddx20 条件性敲除 (cKO) 通过 DNA 损伤依赖性和非依赖性方式增强 p53 途径,导致 NPCs 和 OPCs 凋亡和细胞周期停滞,包括 SMN 复合物破坏和 Mdm2 mRNA 的异常剪接。对 Olig2 缺失 NPCs 的分析表明,Olig2 通过 Ddx20 蛋白稳定促进 NPC 增殖。我们的研究结果提供了胚胎中枢神经系统中通过 Ddx20-p53 轴介导的 NPC 增殖的新机制。

https://cdn.ncbi.nlm.nih.gov/pmc/blobs/748e/9090832/a4ae0e1a86e3/41418_2021_915_Fig1_HTML.jpg

文献检索

告别复杂PubMed语法,用中文像聊天一样搜索,搜遍4000万医学文献。AI智能推荐,让科研检索更轻松。

立即免费搜索

文件翻译

保留排版,准确专业,支持PDF/Word/PPT等文件格式,支持 12+语言互译。

免费翻译文档

深度研究

AI帮你快速写综述,25分钟生成高质量综述,智能提取关键信息,辅助科研写作。

立即免费体验