Suppr超能文献

预测胶质瘤对替莫唑胺和贝伐单抗的双重耐药性。

Predicts Dual-Drug Resistance to Temozolomide and Bevacizumab in Glioma.

作者信息

Shi Ying, Wu Mengwan, Liu Yuyang, Hu Lanlin, Wu Hong, Xie Lei, Liu Zhiwei, Wu Anhua, Chen Ling, Xu Chuan

机构信息

Integrative Cancer Center & Cancer Clinical Research Center, Sichuan Cancer Hospital & Institute, Sichuan Cancer Center, School of Medicine, University of Electronic Science and Technology of China, Chengdu, China.

Department of Radiation Oncology, Sichuan Cancer Hospital, Chengdu, China.

出版信息

Front Oncol. 2021 Dec 17;11:769592. doi: 10.3389/fonc.2021.769592. eCollection 2021.

Abstract

AIMS

Anti-angiotherapy (Bevacizumab) is currently regarded as a promising option for glioma patients who are resistant to temozolomide (TMZ) treatment. But ongoing clinical research failed to meet therapeutic expectations. This study aimed to explore the pivotal genetic feature responsible for TMZ and Bevacizumab resistance in glioma patients.

METHODS

We downloaded the transcriptomic and methylation data of glioma patients from The Cancer Genome Atlas (TCGA), Chinese Glioma Genome Atlas (CGGA), and Gene Expression Omnibus (GEO) databases and grouped these patients into resistant and non-resistant groups based on their clinical profiles. Differentially expressed genes and pathways were identified and exhibited with software in R platform. A TMZ-resistant cell line was constructed for validating the expression change of the candidate gene, . An -overexpressing cell line was also constructed to investigate its biological function using the CCK8 assay, Western blot, periodic acid-Schiff (PAS) staining, and transcriptional sequencing.

RESULTS

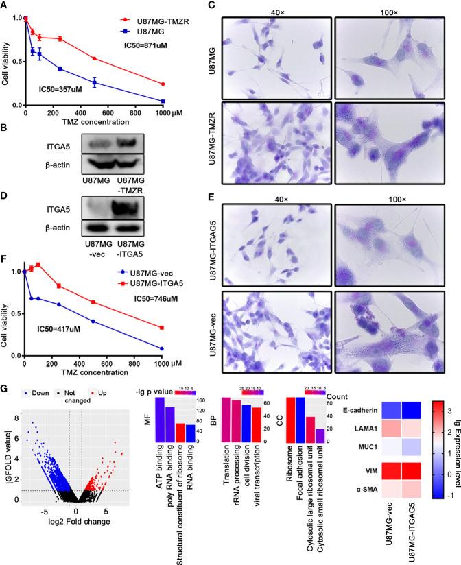
Change of the cell morphology and polarity was closely associated with TMZ mono-resistance and TMZ/Bevacizumab dual resistance in glioma patients. The expression level of was effective in determining drug resistance and the outcome of glioma patients, which is regulated by methylation on two distinct sites. was augmented in TMZ-resistant glioma cells, while overexpressing altered the cell-promoted TMZ resistance through enhancing vascular mimicry (VM) formation correspondingly.

CONCLUSIONS

Both the epigenetic and transcriptional levels of are effective in predicting TMZ and Bevacizumab resistance, indicating that may serve as a predictor of the treatment outcomes of glioma patients.

摘要

目的

抗血管生成疗法(贝伐单抗)目前被认为是对替莫唑胺(TMZ)治疗耐药的胶质瘤患者的一种有前景的选择。但正在进行的临床研究未能达到治疗预期。本研究旨在探索导致胶质瘤患者对TMZ和贝伐单抗耐药的关键基因特征。

方法

我们从癌症基因组图谱(TCGA)、中国胶质瘤基因组图谱(CGGA)和基因表达综合数据库(GEO)下载了胶质瘤患者的转录组和甲基化数据,并根据其临床特征将这些患者分为耐药组和非耐药组。在R平台上用软件识别并展示差异表达基因和通路。构建了一个TMZ耐药细胞系以验证候选基因的表达变化。还构建了一个过表达细胞系,使用CCK8检测、蛋白质免疫印迹、过碘酸希夫(PAS)染色和转录测序来研究其生物学功能。

结果

细胞形态和极性的改变与胶质瘤患者的TMZ单药耐药和TMZ/贝伐单抗双重耐药密切相关。的表达水平可有效确定胶质瘤患者的耐药性和预后,其受两个不同位点甲基化的调控。在TMZ耐药的胶质瘤细胞中升高,而过表达通过相应增强血管拟态(VM)形成改变细胞促进的TMZ耐药性。

结论

的表观遗传和转录水平均可有效预测TMZ和贝伐单抗耐药性,表明可能作为胶质瘤患者治疗结果的预测指标。

https://cdn.ncbi.nlm.nih.gov/pmc/blobs/83c4/8719456/db347acd9b01/fonc-11-769592-g001.jpg

文献AI研究员

20分钟写一篇综述,助力文献阅读效率提升50倍。

立即体验

用中文搜PubMed

大模型驱动的PubMed中文搜索引擎

马上搜索

文档翻译

学术文献翻译模型,支持多种主流文档格式。

立即体验