Suppr超能文献

线粒体钾通道:维生素 D3 的新靶标。

Mitochondrial potassium channels: A novel calcitriol target.

机构信息

Department of Histology, Medical University of Gdańsk, 1a Dębinki, 80-211, Gdańsk, Poland.

Faculty of Chemistry, University of Gdańsk, Wita Stwosza 63, 80-308, Gdańsk, Poland.

出版信息

Cell Mol Biol Lett. 2022 Jan 3;27(1):3. doi: 10.1186/s11658-021-00299-0.

Abstract

BACKGROUND

Calcitriol (an active metabolite of vitamin D) modulates the expression of hundreds of human genes by activation of the vitamin D nuclear receptor (VDR). However, VDR-mediated transcriptional modulation does not fully explain various phenotypic effects of calcitriol. Recently a fast non-genomic response to vitamin D has been described, and it seems that mitochondria are one of the targets of calcitriol. These non-classical calcitriol targets open up a new area of research with potential clinical applications. The goal of our study was to ascertain whether calcitriol can modulate mitochondrial function through regulation of the potassium channels present in the inner mitochondrial membrane.

METHODS

The effects of calcitriol on the potassium ion current were measured using the patch-clamp method modified for the inner mitochondrial membrane. Molecular docking experiments were conducted in the Autodock4 program. Additionally, changes in gene expression were investigated by qPCR, and transcription factor binding sites were analyzed in the CiiiDER program.

RESULTS

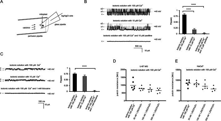
For the first time, our results indicate that calcitriol directly affects the activity of the mitochondrial large-conductance Ca-regulated potassium channel (mitoBK) from the human astrocytoma (U-87 MG) cell line but not the mitochondrial calcium-independent two-pore domain potassium channel (mitoTASK-3) from human keratinocytes (HaCaT). The open probability of the mitoBK channel in high calcium conditions decreased after calcitriol treatment and the opposite effect was observed in low calcium conditions. Moreover, using the AutoDock4 program we predicted the binding poses of calcitriol to the calcium-bound BK channel and identified amino acids interacting with the calcitriol molecule. Additionally, we found that calcitriol influences the expression of genes encoding potassium channels. Such a dual, genomic and non-genomic action explains the pleiotropic activity of calcitriol.

CONCLUSIONS

Calcitriol can regulate the mitochondrial large-conductance calcium-regulated potassium channel. Our data open a new chapter in the study of non-genomic responses to vitamin D with potential implications for mitochondrial bioenergetics and cytoprotective mechanisms.

摘要

背景

钙三醇(维生素 D 的一种活性代谢物)通过激活维生素 D 核受体(VDR)来调节数百个人类基因的表达。然而,VDR 介导的转录调节并不能完全解释钙三醇的各种表型效应。最近,人们描述了一种维生素 D 的快速非基因组反应,似乎线粒体是钙三醇的靶标之一。这些非经典的钙三醇靶标开辟了一个具有潜在临床应用的新研究领域。我们的研究目的是确定钙三醇是否可以通过调节线粒体内膜中的钾通道来调节线粒体功能。

方法

使用改良的用于线粒体内膜的膜片钳方法测量钙三醇对钾离子电流的影响。在 Autodock4 程序中进行分子对接实验。此外,通过 qPCR 研究基因表达的变化,并在 CiiiDER 程序中分析转录因子结合位点。

结果

我们的研究结果首次表明,钙三醇直接影响人星形细胞瘤(U-87 MG)细胞系的线粒体大电导钙调节钾通道(mitoBK)的活性,但不影响人角质形成细胞(HaCaT)的线粒体钙非依赖性双孔域钾通道(mitoTASK-3)的活性。钙三醇处理后,高钙条件下 mitoBK 通道的开放概率降低,而在低钙条件下则观察到相反的效果。此外,我们使用 AutoDock4 程序预测了钙三醇与钙结合的 BK 通道的结合构象,并确定了与钙三醇分子相互作用的氨基酸。此外,我们发现钙三醇影响编码钾通道的基因的表达。这种基因组和非基因组的双重作用解释了钙三醇的多效性活性。

结论

钙三醇可以调节线粒体大电导钙调节钾通道。我们的数据为维生素 D 的非基因组反应研究开辟了一个新篇章,这可能对线粒体生物能学和细胞保护机制具有潜在意义。

https://cdn.ncbi.nlm.nih.gov/pmc/blobs/b960/8903690/46e0bdecb7a7/11658_2021_299_Fig1_HTML.jpg

文献检索

告别复杂PubMed语法,用中文像聊天一样搜索,搜遍4000万医学文献。AI智能推荐,让科研检索更轻松。

立即免费搜索

文件翻译

保留排版,准确专业,支持PDF/Word/PPT等文件格式,支持 12+语言互译。

免费翻译文档

深度研究

AI帮你快速写综述,25分钟生成高质量综述,智能提取关键信息,辅助科研写作。

立即免费体验