Granados Sara T, Latorre Ramon, Torres Yolima P
Departamento de Nutrición y Bioquímica, Facultad de Ciencias, Pontificia Universidad Javeriana, Bogotá, Colombia.
Centro Interdisciplinario de Neurociencia de Valparaíso, Facultad de Ciencias, Universidad de Valparaíso, Valparaíso, Chile.
Front Pharmacol. 2021 Jun 11;12:687360. doi: 10.3389/fphar.2021.687360. eCollection 2021.
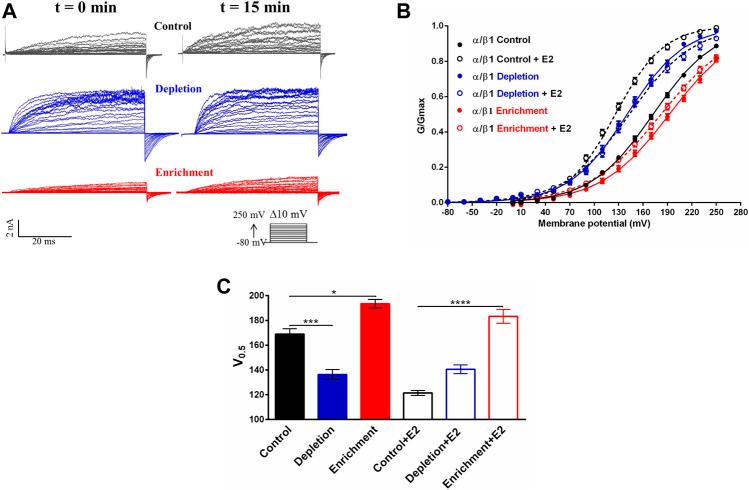
BK channels are composed by the pore forming α subunit and, in some tissues, is associated with different accessory β subunits. These proteins modify the biophysical properties of the channel, amplifying the range of BK channel activation according to the physiological context. In the vascular cells, the pore forming BKα subunit is expressed with the β1 subunit, where they play an essential role in the modulation of arterial tone and blood pressure. In eukaryotes, cholesterol is a structural lipid of the cellular membrane. Changes in the ratio of cholesterol content in the plasma membrane (PM) regulates the BK channel activation altering its open probability, and hence, vascular contraction. It has been shown that the estrogen 17β-Estradiol (E2) causes a vasodilator effect in vascular cells, inducing a leftward shift in the V of the GV curve. Here, we evaluate whether changes in the membrane cholesterol concentration modify the effect that E2 induces on the BKα/β1 channel activity. Using binding and electrophysiology assays after cholesterol depletion or enrichment, we show that the cholesterol enrichment significantly decreases the expression of the α subunit, while cholesterol depletion increased the expression of that α subunit. Additionally, we demonstrated that changes in the membrane cholesterol cause the loss of the modulatory effect of E2 on the BKα/β1 channel activity, without affecting the E2 binding to the complex. Our data suggest that changes in membrane cholesterol content could affect channel properties related to the E2 effect on BKα/β1 channel activity. Finally, the results suggest that an optimal membrane cholesterol content is essential for the activation of BK channels through the β1 subunit.
大电导钙激活钾通道(BK通道)由形成孔道的α亚基组成,并且在某些组织中,与不同的辅助β亚基相关联。这些蛋白质会改变通道的生物物理特性,根据生理环境扩大BK通道激活的范围。在血管细胞中,形成孔道的BKα亚基与β1亚基共同表达,它们在调节动脉张力和血压方面发挥着重要作用。在真核生物中,胆固醇是细胞膜的一种结构脂质。质膜(PM)中胆固醇含量比例的变化会调节BK通道的激活,改变其开放概率,进而影响血管收缩。研究表明,雌激素17β-雌二醇(E2)在血管细胞中会产生血管舒张作用,导致门控电压(GV)曲线的V值向左偏移。在此,我们评估膜胆固醇浓度的变化是否会改变E2对BKα/β1通道活性的诱导作用。通过胆固醇耗竭或富集后的结合和电生理测定,我们发现胆固醇富集显著降低了α亚基的表达,而胆固醇耗竭则增加了该α亚基的表达。此外,我们证明膜胆固醇的变化会导致E2对BKα/β1通道活性的调节作用丧失,而不影响E2与复合物的结合。我们的数据表明,膜胆固醇含量的变化可能会影响与E2对BKα/β1通道活性的作用相关的通道特性。最后,结果表明最佳的膜胆固醇含量对于通过β1亚基激活BK通道至关重要。