Suppr超能文献

高脂饮食诱导的线粒体功能障碍促进颏舌肌损伤——肥胖相关性阻塞性睡眠呼吸暂停的潜在机制

High-Fat Diet-Induced Mitochondrial Dysfunction Promotes Genioglossus Injury - A Potential Mechanism for Obstructive Sleep Apnea with Obesity.

作者信息

Chen Qingqing, Han Xinxin, Chen Meihua, Zhao Bingjiao, Sun Bingjing, Sun Liangyan, Zhang Weihua, Yu Liming, Liu Yuehua

机构信息

Department of Orthodontics, Shanghai Stomatological Hospital, Fudan University, Shanghai, People's Republic of China.

Shanghai Key Laboratory of Craniomaxillofacial Development and Diseases, Fudan University, Shanghai, People's Republic of China.

出版信息

Nat Sci Sleep. 2021 Dec 23;13:2203-2219. doi: 10.2147/NSS.S343721. eCollection 2021.

Abstract

PURPOSE

Obesity is a worldwide metabolic disease and a critical risk factor for several chronic conditions. Obstructive sleep apnea (OSA) is an important complication of obesity. With the soaring morbidity of obesity, the prevalence of OSA has markedly increased. However, the underlying mechanism of the high relevance between obesity and OSA has not been elucidated. This study investigated the effects of obesity on the structure and function of the genioglossus to explore the possible mechanisms involved in OSA combined with obesity.

METHODS

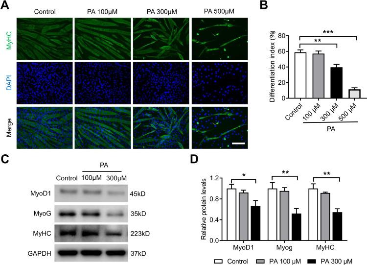
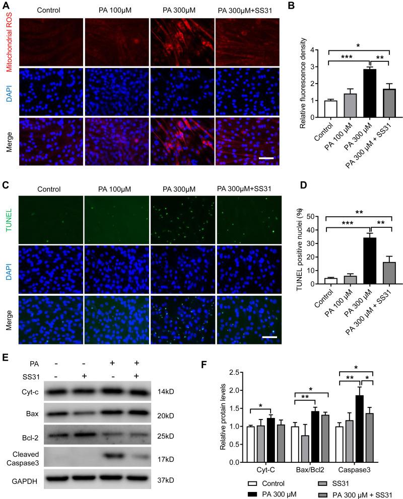
Six-week-old male C57BL/6J mice were fed high-fat diet (HFD, 60% energy) or normal diet (Control, 10% energy) for 16 weeks. The muscle fibre structure and electromyography (EMG) activity of genioglossus were measured. The ultrastructure and function of mitochondrial, oxidative damage and apoptosis in genioglossus were detected by transmission electron microscopy (TEM), qPCR, Western blotting, immunohistochemistry and TUNEL staining. We further studied the influence of palmitic acid (PA) on the proliferation and myogenic differentiation of C2C12 myoblasts, as well as mitochondrial function, oxidative stress, and apoptosis in C2C12 myotubes.

RESULTS

Compared with the control, the number of muscle fibres was decreased, the fibre type was remarkably changed, and the EMG activity had declined in genioglossus. In addition, a HFD also reduced mitochondria quantity and function, induced excessive oxidative stress and increased apoptosis in genioglossus. In vitro, PA treatment significantly inhibited the proliferation and myogenic differentiation of C2C12 myoblasts. Moreover, PA decreased the mitochondrial membrane potential, upregulated mitochondrial reactive oxygen species (ROS) levels, and activated the mitochondrial-related apoptotic pathway in myotubes.

CONCLUSION

Our findings suggest that a HFD caused genioglossus injury in obese mice. The mitochondrial dysfunction and the accompanying oxidative stress were involved in the genioglossus injury, which may provide potential therapeutic targets for OSA with obesity.

摘要

目的

肥胖是一种全球性的代谢性疾病,也是多种慢性疾病的关键危险因素。阻塞性睡眠呼吸暂停(OSA)是肥胖的一种重要并发症。随着肥胖发病率的飙升,OSA的患病率也显著增加。然而,肥胖与OSA高度相关的潜在机制尚未阐明。本研究调查了肥胖对颏舌肌结构和功能的影响,以探索OSA合并肥胖可能涉及的机制。

方法

六周龄雄性C57BL/6J小鼠分别给予高脂饮食(HFD,能量占60%)或正常饮食(对照组,能量占10%)16周。测量颏舌肌的肌纤维结构和肌电图(EMG)活性。通过透射电子显微镜(TEM)、qPCR、蛋白质免疫印迹法、免疫组织化学和TUNEL染色检测颏舌肌中线粒体的超微结构和功能、氧化损伤及凋亡情况。我们进一步研究了棕榈酸(PA)对C2C12成肌细胞增殖和肌源性分化的影响,以及对C2C12肌管线粒体功能、氧化应激和凋亡的影响。

结果

与对照组相比,颏舌肌的肌纤维数量减少,纤维类型显著改变,EMG活性下降。此外,高脂饮食还减少了颏舌肌中线粒体的数量和功能,诱导了过度的氧化应激,并增加了凋亡。在体外,PA处理显著抑制了C2C12成肌细胞的增殖和肌源性分化。此外,PA降低了线粒体膜电位,上调了线粒体活性氧(ROS)水平,并激活了肌管中与线粒体相关的凋亡途径。

结论

我们的研究结果表明,高脂饮食导致肥胖小鼠颏舌肌损伤。线粒体功能障碍及伴随的氧化应激参与了颏舌肌损伤,这可能为肥胖合并OSA提供潜在的治疗靶点。

https://cdn.ncbi.nlm.nih.gov/pmc/blobs/aa2c/8711738/5ddc00e23964/NSS-13-2203-g0001.jpg

文献AI研究员

20分钟写一篇综述,助力文献阅读效率提升50倍。

立即体验

用中文搜PubMed

大模型驱动的PubMed中文搜索引擎

马上搜索

文档翻译

学术文献翻译模型,支持多种主流文档格式。

立即体验