Department of Immunology, Air Force Medical University (The Fourth Military Medical University), Xi'an, Shaanxi, 710032, China.
School of Basic Medicine, Air Force Medical University (The Fourth Military Medical University), Xi'an, Shaanxi, 710032, China.
Int J Biol Sci. 2022 Jan 1;18(2):507-521. doi: 10.7150/ijbs.67770. eCollection 2022.
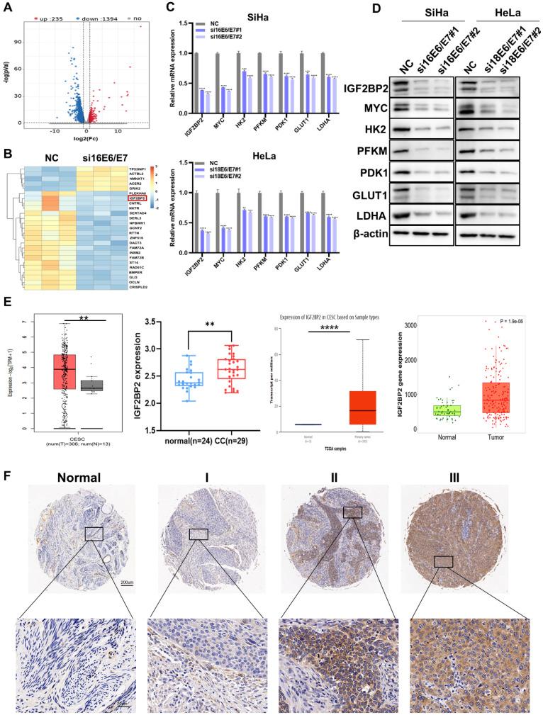
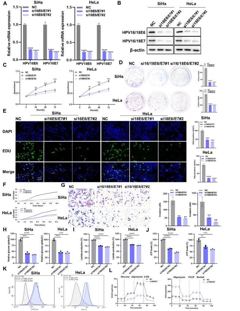
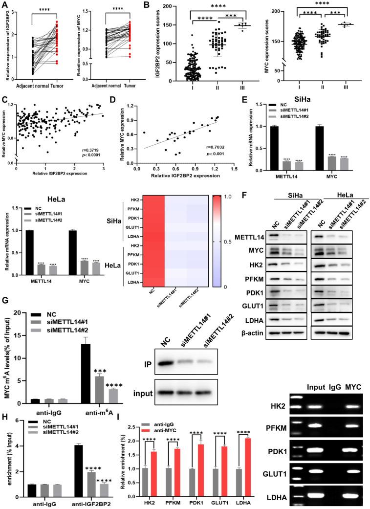
Enhanced aerobic glycolysis constitutes an additional source of energy for tumor proliferation and metastasis. Human papillomavirus (HPV) infection is the main cause of cervical cancer (CC); however, the associated molecular mechanisms remain poorly defined, as does the relationship between CC and aerobic glycolysis. To investigate whether HPV 16/18 E6/E7 can enhance aerobic glycolysis in CC, E6/E7 expression was knocked down in SiHa and HeLa cells using small interfering RNA (siRNA). Then, glucose uptake, lactate production, ATP levels, reactive oxygen species (ROS) content, extracellular acidification rate (ECAR) and oxygen consumption rate (OCR) were evaluated. RNA-seq was used to probe the molecular mechanism involved in E6/E7-driven aerobic glycolysis, and identified IGF2BP2 as a target of E6/E7. The regulatory effect of IGF2BP2 was confirmed by qRT-PCR, western blot, and RIP assay. The biological roles and mechanisms underlying how HPV E6/E7 and IGF2BP2 promote CC progression were confirmed and . Human CC tissue microarrays were used to analyze IGF2BP2 expression in CC. The knockdown of E6/E7 and IGF2BP2 attenuated the aerobic glycolytic capacity and growth of CC cells, while IGF2BP2 overexpression rescued this effect and . IGF2BP2 expression was higher in CC tissues than in adjacent tissues and was positively correlated with tumor stage. Mechanistically, E6/E7 proteins promoted aerobic glycolysis, proliferation, and metastasis in CC cells by regulating MYC mRNA mA modifications through IGF2BP2. We found that E6/E7 promote CC by regulating MYC methylation sites via activating IGF2BP2 and established a link between E6/E7 and the promotion of aerobic glycolysis and CC progression. Blocking the HPV E6/E7-related metabolic pathway represents a potential strategy for the treatment of CC.
增强的有氧糖酵解构成了肿瘤增殖和转移的额外能量来源。人乳头瘤病毒(HPV)感染是宫颈癌(CC)的主要病因;然而,相关的分子机制仍未明确定义,CC 与有氧糖酵解之间的关系也是如此。为了研究 HPV16/18 E6/E7 是否可以增强 CC 中的有氧糖酵解,使用小干扰 RNA(siRNA)在 SiHa 和 HeLa 细胞中敲低 E6/E7 的表达。然后,评估葡萄糖摄取、乳酸生成、ATP 水平、活性氧(ROS)含量、细胞外酸化率(ECAR)和耗氧量(OCR)。RNA-seq 用于探测 E6/E7 驱动的有氧糖酵解所涉及的分子机制,并鉴定 IGF2BP2 为 E6/E7 的靶标。通过 qRT-PCR、western blot 和 RIP 测定验证了 IGF2BP2 的调节作用。进一步通过验证确定了 HPV E6/E7 和 IGF2BP2 促进 CC 进展的生物学作用和机制。使用人 CC 组织微阵列分析 CC 中 IGF2BP2 的表达。E6/E7 和 IGF2BP2 的敲低减弱了 CC 细胞的有氧糖酵解能力和生长,而 IGF2BP2 的过表达挽救了这种作用。IGF2BP2 在 CC 组织中的表达高于相邻组织,并且与肿瘤分期呈正相关。从机制上讲,E6/E7 通过 IGF2BP2 调节 MYC mRNA mA 修饰来促进 CC 细胞中的有氧糖酵解、增殖和转移。我们发现,E6/E7 通过激活 IGF2BP2 调节 MYC 甲基化位点来促进 CC,并建立了 E6/E7 与促进有氧糖酵解和 CC 进展之间的联系。阻断 HPV E6/E7 相关代谢途径代表了治疗 CC 的一种潜在策略。