Department of Thoracic Surgery, Zhongshan Hospital, Fudan University, No. 180, Fenglin Road, Shanghai, 200032, China.
Int J Biol Sci. 2022 Jan 1;18(2):522-535. doi: 10.7150/ijbs.67556. eCollection 2022.
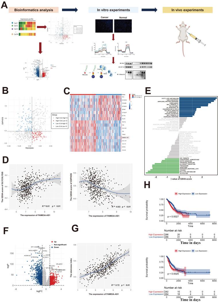
Lung adenocarcinoma (LUAD), the major subtype of lung cancer, is among the leading cause of cancer-related death worldwide. Energy-related metabolic reprogramming metabolism is a hallmark of cancer shared by numerous cancer types, including LUAD. Nevertheless, the functional pathways and molecular mechanism by which FAM83A-AS1 acts in metabolic reprogramming in lung adenocarcinoma have not been fully elucidated. We used transwell, wound-healing scratch assay, and metabolic assays to explore the effect of FAM83A-AS1 in LUAD cell lines. Western blotting, Co-IP assays, and ubiquitination assays were used to detect the effects of FAM83A-AS1 on HIF-1α expression, degradation, and its binding to VHL. Moreover, an subcutaneous tumor formation assay was used to detect the effect of FAM83A-AS1 on LUAD. Herein, we identified FAM83A-AS1 as a metabolism-related lncRNA, which was highly correlated with glycolysis, hypoxia, and OXPHOS pathways in LUAD patients using bioinformatics analysis. In addition, we uncovered that FAM83A-AS1 could promote the migration and invasion of LUAD cells, as well as influence the stemness of LUAD cells and vitro. Moreover, FAM83A-AS1 was shown to promote glycolysis in LUAD cell lines and , and was found to influence the expression of genes related to glucose metabolism. Besides, we revealed that FAM83A-AS1 could affect glycolysis by regulating HIF-1α degradation. Finally, we found that FAM83A-AS1 knockdown could inhibit tumor growth and suppress the expression of HIF-1α and glycolysis-related genes . Our study demonstrates that FAM83A-AS1 contributes to LUAD proliferation and stemness via the HIF-1α/glycolysis axis, making it a potential biomarker and therapeutic target in LUAD patients.
肺腺癌(LUAD)是肺癌的主要亚型,是全球癌症相关死亡的主要原因之一。能量相关的代谢重编程代谢是许多癌症类型共有的癌症标志,包括 LUAD。然而,FAM83A-AS1 在肺腺癌代谢重编程中的功能途径和分子机制尚未完全阐明。我们使用 Transwell、划痕愈合试验和代谢试验来研究 FAM83A-AS1 在 LUAD 细胞系中的作用。Western blot、Co-IP 测定和泛素化测定用于检测 FAM83A-AS1 对 HIF-1α 表达、降解及其与 VHL 结合的影响。此外,还使用皮下肿瘤形成试验来检测 FAM83A-AS1 对 LUAD 的影响。在此,我们通过生物信息学分析鉴定 FAM83A-AS1 为一种与代谢相关的 lncRNA,它与 LUAD 患者的糖酵解、缺氧和 OXPHOS 途径高度相关。此外,我们发现 FAM83A-AS1 可以促进 LUAD 细胞的迁移和侵袭,并影响 LUAD 细胞的干性和体外。此外,FAM83A-AS1 被证明可以促进 LUAD 细胞系中的糖酵解,并影响与葡萄糖代谢相关的基因的表达。此外,我们揭示 FAM83A-AS1 可以通过调节 HIF-1α 降解来影响糖酵解。最后,我们发现 FAM83A-AS1 敲低可以抑制肿瘤生长并抑制 HIF-1α 和糖酵解相关基因的表达。我们的研究表明,FAM83A-AS1 通过 HIF-1α/糖酵解轴促进 LUAD 的增殖和干性,使其成为 LUAD 患者的潜在生物标志物和治疗靶点。