Department of Cardiology, Renmin Hospital of Wuhan University, Wuhan 430060, RP China.
Hubei Key Laboratory of Metabolic and Chronic Diseases, Wuhan, RP China.
Int J Biol Sci. 2022 Jan 1;18(2):826-840. doi: 10.7150/ijbs.65938. eCollection 2022.
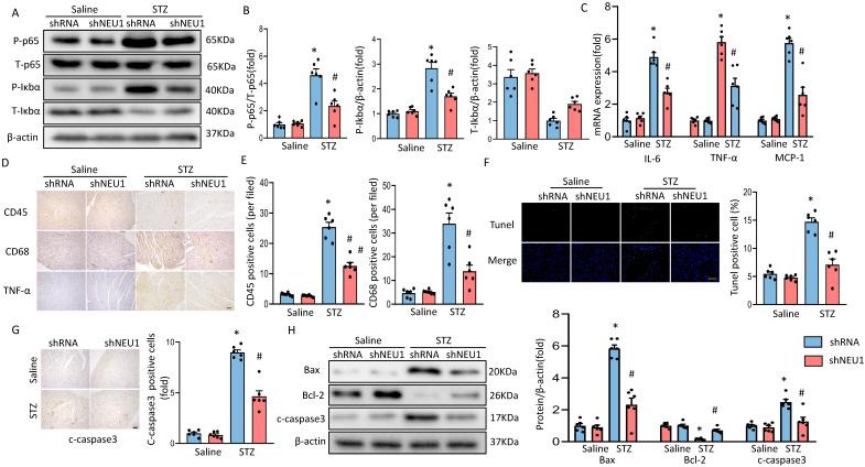
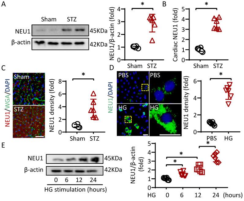
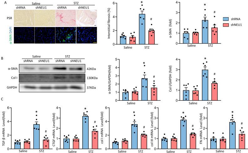
Diabetic cardiomyopathy (DCM) is associated with oxidative stress and augmented inflammation in the heart. Neuraminidases (NEU) 1 has initially been described as a lysosomal protein which plays a role in the catabolism of glycosylated proteins. We investigated the role of NEU1 in the myocardium in diabetic heart. Streptozotocin (STZ) was injected intraperitoneally to induce diabetes in mice. Neonatal rat ventricular myocytes (NRVMs) were used to verify the effect of shNEU1 . NEU1 is up-regulated in cardiomyocytes under diabetic conditions. NEU1 inhibition alleviated oxidative stress, inflammation and apoptosis, and improved cardiac function in STZ-induced diabetic mice. Furthermore, NEU1 inhibition also attenuated the high glucose-induced increased reactive oxygen species generation, inflammation and, cell death . ShNEU1 activated Sirtuin 3 (SIRT3) signaling pathway, and SIRT3 deficiency blocked shNEU1-mediated cardioprotective effects . More importantly, we found AMPKα was responsible for the elevation of SIRT3 expression via AMPKα-deficiency studies and . Knockdown of LKB1 reversed the effect elicited by shNEU1 . In conclusion, NEU1 inhibition activates AMPKα via LKB1, and subsequently activates sirt3, thereby regulating fibrosis, inflammation, apoptosis and oxidative stress in diabetic myocardial tissue.
糖尿病心肌病(DCM)与心脏中的氧化应激和炎症增强有关。神经氨酸酶(NEU)1最初被描述为一种溶酶体蛋白,在糖基化蛋白的分解代谢中起作用。我们研究了 NEU1 在糖尿病心脏中的作用。链脲佐菌素(STZ)被腹腔注射以诱导小鼠糖尿病。使用新生大鼠心室肌细胞(NRVM)来验证 shNEU1 的作用。在糖尿病条件下,心肌细胞中 NEU1 上调。NEU1 抑制减轻了氧化应激、炎症和细胞凋亡,并改善了 STZ 诱导的糖尿病小鼠的心脏功能。此外,NEU1 抑制还减弱了高糖诱导的活性氧生成、炎症和细胞死亡。shNEU1 激活了 Sirtuin 3(SIRT3)信号通路,而 SIRT3 缺乏阻断了 shNEU1 介导的心脏保护作用。更重要的是,我们通过 AMPKα 缺陷研究发现,AMPKα 通过 AMPKα 缺陷研究负责升高 SIRT3 表达。并且敲低 LKB1 逆转了 shNEU1 引起的作用。总之,NEU1 抑制通过 LKB1 激活 AMPKα,随后激活 sirt3,从而调节糖尿病心肌组织中的纤维化、炎症、细胞凋亡和氧化应激。