Chen Siqi, Liu Zhixiang, Li Anan, Gong Hui, Long Ben, Li Xiangning
Britton Chance Center for Biomedical Photonics, Wuhan National Laboratory for Optoelectronics, Huazhong University of Science and Technology, Wuhan, China.
HUST-Suzhou Institute for Brainsmatics, JITRI, Suzhou, China.
Front Neuroanat. 2021 Dec 23;15:771229. doi: 10.3389/fnana.2021.771229. eCollection 2021.
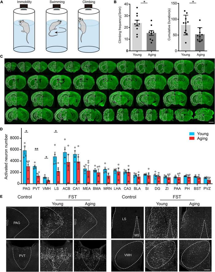
The brain modulates specific functions in its various regions. Understanding the organization of different cells in the whole brain is crucial for investigating brain functions. Previous studies have focused on several regions and have had difficulty analyzing serial tissue samples. In this study, we introduced a pipeline to acquire anatomical and histological information quickly and efficiently from serial sections. First, we developed a serial brain-slice-staining method to stain serial sections and obtained more than 98.5% of slices with high integrity. Subsequently, using the self-developed analysis software, we registered and quantified the signals of imaged sections to the Allen Mouse Brain Common Coordinate Framework, which is compatible with multimodal images and slant section planes. Finally, we validated the pipeline with immunostaining by analyzing the activity variance in the whole brain during acute stress in aging and young mice. By removing the problems resulting from repeated manual operations, this pipeline is widely applicable to serial brain slices from multiple samples in a rapid and convenient manner, which benefits to facilitate research in life sciences.
大脑在其各个区域调节特定功能。了解全脑不同细胞的组织对于研究脑功能至关重要。先前的研究集中在几个区域,并且在分析连续组织样本方面存在困难。在本研究中,我们引入了一种流程,可快速有效地从连续切片中获取解剖学和组织学信息。首先,我们开发了一种连续脑片染色方法来对连续切片进行染色,并获得了完整性高于98.5%的切片。随后,使用自行开发的分析软件,我们将成像切片的信号注册并量化到艾伦小鼠脑通用坐标框架,该框架与多模态图像和斜切片平面兼容。最后,我们通过分析衰老和年轻小鼠急性应激期间全脑的活动变化,用免疫染色验证了该流程。通过消除重复手动操作带来的问题,该流程快速便捷地广泛适用于来自多个样本的连续脑片,这有助于促进生命科学研究。