Suppr超能文献

通过单细胞DNA甲基化组测序研究绵羊植入前胚胎的全基因组DNA甲基化动态

Whole-Genome DNA Methylation Dynamics of Sheep Preimplantation Embryo Investigated by Single-Cell DNA Methylome Sequencing.

作者信息

Zhang Zijing, Xu Jiawei, Lyu Shijie, Xin Xiaoling, Shi Qiaoting, Huang Yongzhen, Yu Xiang, Zhu Xiaoting, Li Zhiming, Wang Xianwei, Lang Limin, Xu Zhaoxue, Wang Eryao

机构信息

Institute of Animal Husbandry and Veterinary Science, Henan Academy of Agricultural Sciences, Zhengzhou, China.

College of Animal Science and Technology, Northwest A & F University, Yangling, China.

出版信息

Front Genet. 2021 Dec 23;12:753144. doi: 10.3389/fgene.2021.753144. eCollection 2021.

Abstract

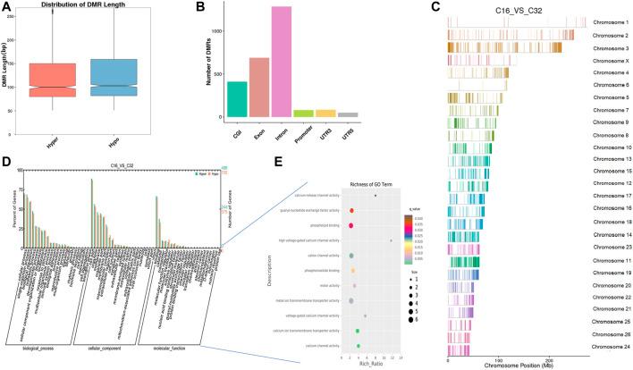
The early stages of mammalian embryonic development involve the participation and cooperation of numerous complex processes, including nutritional, genetic, and epigenetic mechanisms. However, in embryos cultured , a developmental block occurs that affects embryo development and the efficiency of culture. Although the block period is reported to involve the transcriptional repression of maternal genes and transcriptional activation of zygotic genes, how epigenetic factors regulate developmental block is still unclear. In this study, we systematically analyzed whole-genome methylation levels during five stages of sheep oocyte and preimplantation embryo development using single-cell level whole genome bisulphite sequencing (SC-WGBS) technology. Then, we examined several million CpG sites in individual cells at each evaluated developmental stage to identify the methylation changes that take place during the development of sheep preimplantation embryos. Our results showed that two strong waves of methylation changes occurred, namely, demethylation at the 8-cell to 16-cell stage and methylation at the 16-cell to 32-cell stage. Analysis of DNA methylation patterns in different functional regions revealed a stable hypermethylation status in 3'UTRs and gene bodies; however, significant differences were observed in intergenic and promoter regions at different developmental stages. Changes in methylation at different stages of preimplantation embryo development were also compared to investigate the molecular mechanisms involved in sheep embryo development at the methylation level. In conclusion, we report a detailed analysis of the DNA methylation dynamics during the development of sheep preimplantation embryos. Our results provide an explanation for the complex regulatory mechanisms underlying the embryo developmental block based on changes in DNA methylation levels.

摘要

哺乳动物胚胎发育的早期阶段涉及众多复杂过程的参与和协作,包括营养、遗传和表观遗传机制。然而,在体外培养的胚胎中,会出现影响胚胎发育和培养效率的发育阻滞。尽管据报道,阻滞期涉及母源基因的转录抑制和合子基因的转录激活,但表观遗传因素如何调节发育阻滞仍不清楚。在本研究中,我们使用单细胞水平全基因组亚硫酸氢盐测序(SC-WGBS)技术,系统分析了绵羊卵母细胞和植入前胚胎发育五个阶段的全基因组甲基化水平。然后,我们在每个评估的发育阶段检测单个细胞中的数百万个CpG位点,以确定绵羊植入前胚胎发育过程中发生的甲基化变化。我们的结果表明,发生了两波强烈的甲基化变化,即8细胞至16细胞阶段的去甲基化和16细胞至32细胞阶段的甲基化。对不同功能区域DNA甲基化模式的分析揭示了3'UTR和基因体中稳定的高甲基化状态;然而,在不同发育阶段的基因间区域和启动子区域观察到显著差异。还比较了植入前胚胎发育不同阶段的甲基化变化,以研究绵羊胚胎发育在甲基化水平上涉及的分子机制。总之,我们报告了对绵羊植入前胚胎发育过程中DNA甲基化动态的详细分析。我们的结果基于DNA甲基化水平的变化,为胚胎发育阻滞背后的复杂调控机制提供了解释。

https://cdn.ncbi.nlm.nih.gov/pmc/blobs/1826/8733409/e68cab1cb60b/fgene-12-753144-g001.jpg

文献检索

告别复杂PubMed语法,用中文像聊天一样搜索,搜遍4000万医学文献。AI智能推荐,让科研检索更轻松。

立即免费搜索

文件翻译

保留排版,准确专业,支持PDF/Word/PPT等文件格式,支持 12+语言互译。

免费翻译文档

深度研究

AI帮你快速写综述,25分钟生成高质量综述,智能提取关键信息,辅助科研写作。

立即免费体验