• 文献检索
  • 文档翻译
  • 深度研究
  • 学术资讯
  • Suppr Zotero 插件Zotero 插件
  • 邀请有礼
  • 套餐&价格
  • 历史记录
应用&插件
Suppr Zotero 插件Zotero 插件浏览器插件Mac 客户端Windows 客户端微信小程序
定价
高级版会员购买积分包购买API积分包
服务
文献检索文档翻译深度研究API 文档MCP 服务
关于我们
关于 Suppr公司介绍联系我们用户协议隐私条款
关注我们

Suppr 超能文献

核心技术专利:CN118964589B侵权必究
粤ICP备2023148730 号-1Suppr @ 2026

文献检索

告别复杂PubMed语法,用中文像聊天一样搜索,搜遍4000万医学文献。AI智能推荐,让科研检索更轻松。

立即免费搜索

文件翻译

保留排版,准确专业,支持PDF/Word/PPT等文件格式,支持 12+语言互译。

免费翻译文档

深度研究

AI帮你快速写综述,25分钟生成高质量综述,智能提取关键信息,辅助科研写作。

立即免费体验

在脓毒症中,骨髓生态位成分受到不利影响。

The bone marrow niche components are adversely affected in sepsis.

作者信息

Yin Fan, Qian Han, Duan Caiwen, Ning Botao

机构信息

Department of Pediatric Intensive Care Unit, Shanghai Children's Medical Center, Shanghai Jiaotong University School of Medicine, 1678 Dongfang Road, Shanghai, China.

Department of Translational Institution, Shanghai Children's Medical Center, Shanghai Jiaotong University School of Medicine, 1678 Dongfang Road, Shanghai, China.

出版信息

Mol Biomed. 2020 Oct 20;1(1):10. doi: 10.1186/s43556-020-00010-3.

DOI:10.1186/s43556-020-00010-3
PMID:35006437
原文链接:https://pmc.ncbi.nlm.nih.gov/articles/PMC8607421/
Abstract

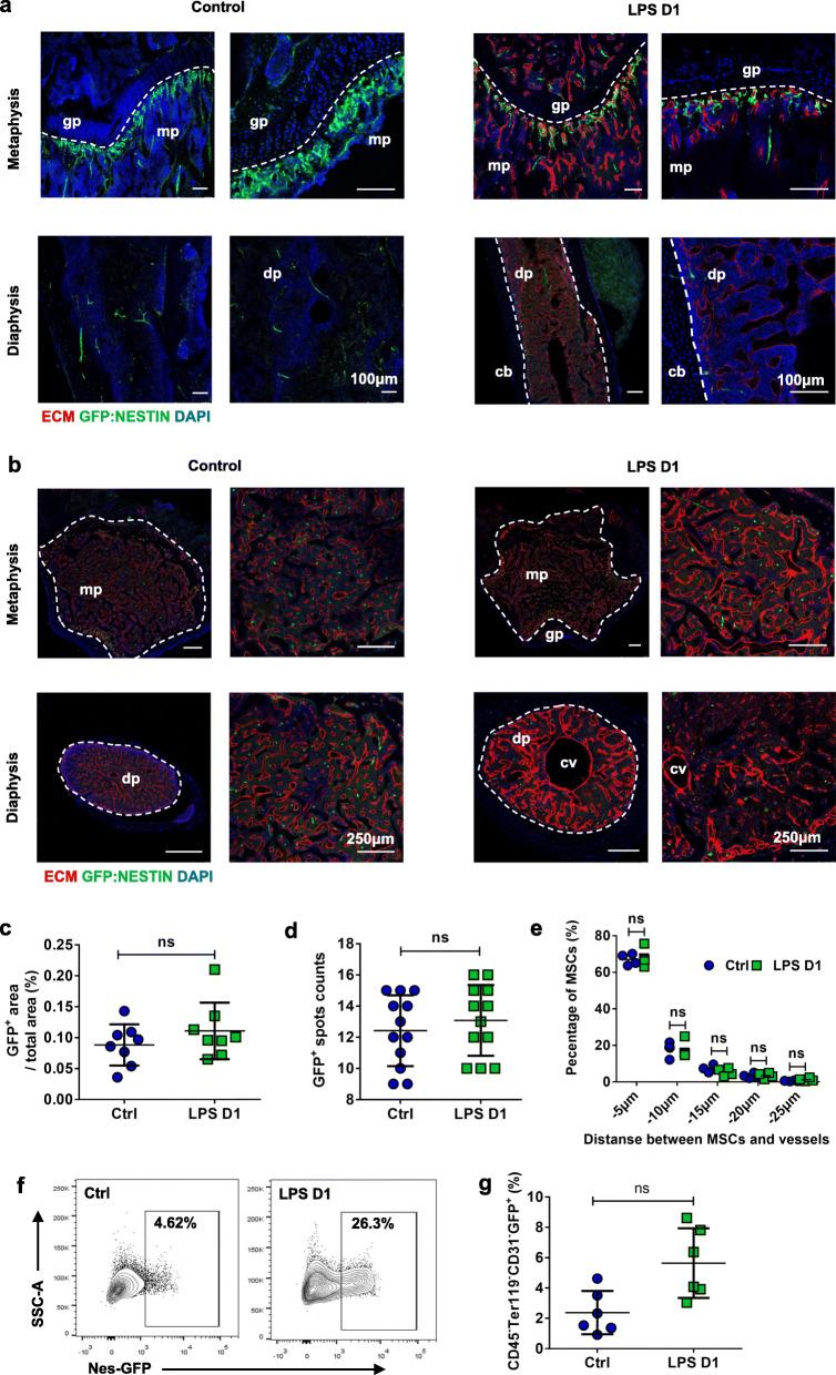
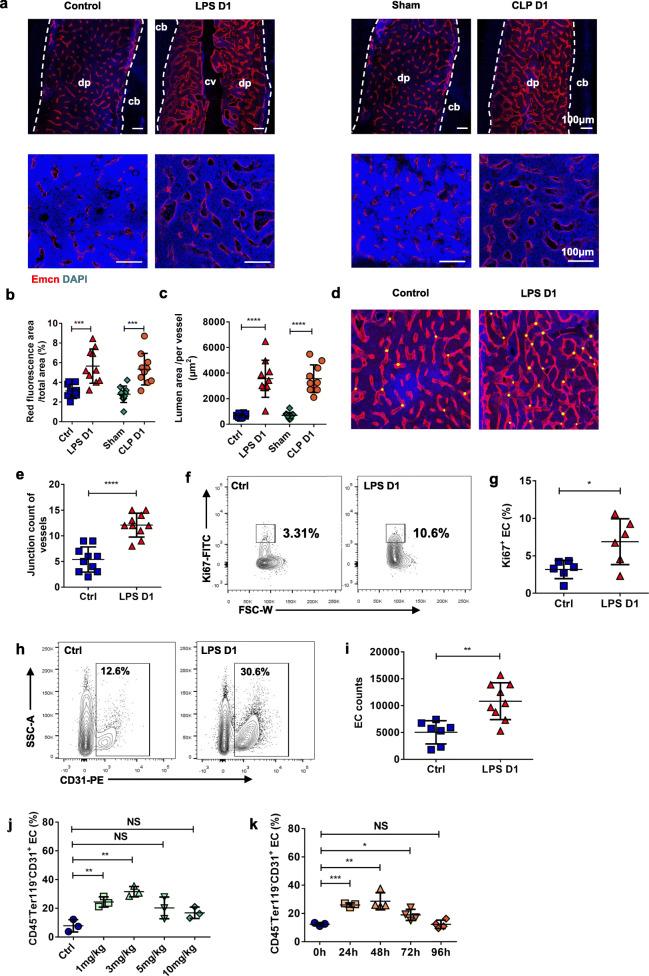
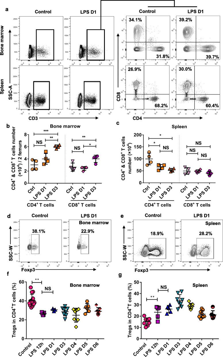
Multiple organ dysfunction is an important cause of death in patients with sepsis. Currently, few studies have focused on the impact of sepsis on bone marrow (BM), especially on the cell components of BM niche. In this study, we performed mouse sepsis models by intraperitoneal injection of LPS and cecal ligation and puncture (CLP). The changes of niche major components in the mouse BM among vascular structures, mesenchymal stem cells and Treg cells were observed and analyzed. The results showed that pathological changes in BM was earlier and more prominent than in other organs, and various cell components of the BM niche changed significantly, of which vascular endothelial cells increased transiently with vascular remodeling and the regulatory T cells decreased over a long period of time. These results indicated that the components of the BM niche underwent series of adaptive changes in sepsis.

摘要

多器官功能障碍是脓毒症患者死亡的重要原因。目前,很少有研究关注脓毒症对骨髓(BM)的影响,尤其是对骨髓生态位细胞成分的影响。在本研究中,我们通过腹腔注射脂多糖(LPS)和盲肠结扎穿刺(CLP)建立小鼠脓毒症模型。观察并分析了小鼠骨髓中生态位主要成分在血管结构、间充质干细胞和调节性T细胞方面的变化。结果显示,骨髓的病理变化比其他器官更早且更显著,骨髓生态位的各种细胞成分发生了显著变化,其中血管内皮细胞随着血管重塑而短暂增加,调节性T细胞长期减少。这些结果表明,脓毒症时骨髓生态位的成分发生了一系列适应性变化。

https://cdn.ncbi.nlm.nih.gov/pmc/blobs/ec8c/8607421/367cc2411d25/43556_2020_10_Fig5_HTML.jpg
https://cdn.ncbi.nlm.nih.gov/pmc/blobs/ec8c/8607421/3f368e16369f/43556_2020_10_Fig1_HTML.jpg
https://cdn.ncbi.nlm.nih.gov/pmc/blobs/ec8c/8607421/e5392073c609/43556_2020_10_Fig2_HTML.jpg
https://cdn.ncbi.nlm.nih.gov/pmc/blobs/ec8c/8607421/2823070aaa6b/43556_2020_10_Fig3_HTML.jpg
https://cdn.ncbi.nlm.nih.gov/pmc/blobs/ec8c/8607421/b4588894e0bf/43556_2020_10_Fig4_HTML.jpg
https://cdn.ncbi.nlm.nih.gov/pmc/blobs/ec8c/8607421/367cc2411d25/43556_2020_10_Fig5_HTML.jpg
https://cdn.ncbi.nlm.nih.gov/pmc/blobs/ec8c/8607421/3f368e16369f/43556_2020_10_Fig1_HTML.jpg
https://cdn.ncbi.nlm.nih.gov/pmc/blobs/ec8c/8607421/e5392073c609/43556_2020_10_Fig2_HTML.jpg
https://cdn.ncbi.nlm.nih.gov/pmc/blobs/ec8c/8607421/2823070aaa6b/43556_2020_10_Fig3_HTML.jpg
https://cdn.ncbi.nlm.nih.gov/pmc/blobs/ec8c/8607421/b4588894e0bf/43556_2020_10_Fig4_HTML.jpg
https://cdn.ncbi.nlm.nih.gov/pmc/blobs/ec8c/8607421/367cc2411d25/43556_2020_10_Fig5_HTML.jpg

相似文献

1
The bone marrow niche components are adversely affected in sepsis.在脓毒症中,骨髓生态位成分受到不利影响。
Mol Biomed. 2020 Oct 20;1(1):10. doi: 10.1186/s43556-020-00010-3.
2
Early severe impairment of hematopoietic stem and progenitor cells from the bone marrow caused by CLP sepsis and endotoxemia in a humanized mice model.在人源化小鼠模型中,CLP脓毒症和内毒素血症导致骨髓造血干细胞和祖细胞早期严重受损。
Stem Cell Res Ther. 2015 Aug 14;6(1):142. doi: 10.1186/s13287-015-0135-9.
3
An increase in CD3+CD4+CD25+ regulatory T cells after administration of umbilical cord-derived mesenchymal stem cells during sepsis.脓毒症期间给予脐带间充质干细胞后,CD3+CD4+CD25+调节性T细胞增加。
PLoS One. 2014 Oct 22;9(10):e110338. doi: 10.1371/journal.pone.0110338. eCollection 2014.
4
Bone marrow stem cells and their niche components are adversely affected in advanced cirrhosis of the liver.骨髓干细胞及其龛成分在晚期肝硬化中受到不利影响。
Hepatology. 2016 Oct;64(4):1273-88. doi: 10.1002/hep.28754. Epub 2016 Aug 24.
5
Bone marrow is the preferred site of memory CD4+ T cell proliferation during recovery from sepsis.骨髓是脓毒症恢复过程中记忆性 CD4+T 细胞增殖的首选部位。
JCI Insight. 2020 May 21;5(10):134475. doi: 10.1172/jci.insight.134475.
6
The HDL from septic-ARDS patients with composition changes exacerbates pulmonary endothelial dysfunction and acute lung injury induced by cecal ligation and puncture (CLP) in mice.脓毒症相关性急性呼吸窘迫综合征患者的载脂蛋白 A-I 降低的高密度脂蛋白加剧盲肠结扎穿孔术诱导的小鼠肺血管内皮功能障碍和急性肺损伤。
Respir Res. 2020 Nov 4;21(1):293. doi: 10.1186/s12931-020-01553-3.
7
Immunophenotypic characterization and therapeutics effects of human bone marrow- and umbilical cord-derived mesenchymal stromal cells in an experimental model of sepsis.免疫表型特征和人骨髓和脐带间充质基质细胞在脓毒症实验模型中的治疗效果。
Exp Cell Res. 2021 Feb 15;399(2):112473. doi: 10.1016/j.yexcr.2021.112473. Epub 2021 Jan 8.
8
Immature myeloid Gr-1+ CD11b+ cells from lipopolysaccharide-immunosuppressed mice acquire inhibitory activity in the bone marrow and migrate to lymph nodes to exert their suppressive function.来自脂多糖免疫抑制小鼠的未成熟髓样Gr-1+ CD11b+细胞在骨髓中获得抑制活性,并迁移至淋巴结以发挥其抑制功能。
Clin Sci (Lond). 2016 Feb;130(4):259-71. doi: 10.1042/CS20150653. Epub 2015 Nov 18.
9
Dynamics of hepatic gene expression profile in a rat cecal ligation and puncture model.大鼠盲肠结扎穿刺模型中肝脏基因表达谱的动态变化
J Surg Res. 2012 Aug;176(2):583-600. doi: 10.1016/j.jss.2011.11.1031. Epub 2011 Dec 15.
10
CD40 Activity on Mesenchymal Cells Negatively Regulates OX40L to Maintain Bone Marrow Immune Homeostasis Under Stress Conditions.间充质细胞上的 CD40 活性负调控 OX40L,以维持应激条件下骨髓免疫内稳态。
Front Immunol. 2021 May 18;12:662048. doi: 10.3389/fimmu.2021.662048. eCollection 2021.

引用本文的文献

1
Impact of sepsis on bone marrow mesenchymal stem cells and its implications for hematopoiesis and immunosuppression.脓毒症对骨髓间充质干细胞的影响及其对造血和免疫抑制的意义。
Inflamm Res. 2025 Aug 29;74(1):115. doi: 10.1007/s00011-025-02083-8.
2
Immune-Mediated Adverse Drug Reactions (IM-ARDs) in the Form of Drug-Induced Immune Thrombocytopenia and Cutaneous Adverse Drug Reactions (CARD) Due to Clindamycin in an Human Immunodeficieny Virus (HIV) Patient.免疫介导的药物不良反应(IM-ARDs),表现为药物诱导的免疫性血小板减少症和 HIV 患者克林霉素所致的药物性皮肤不良反应(CARD)。
Am J Case Rep. 2023 Jan 5;24:e938358. doi: 10.12659/AJCR.938358.
3

本文引用的文献

1
Myeloid cells in sepsis-acquired immunodeficiency.脓毒症获得性免疫缺陷中的髓样细胞。
Ann N Y Acad Sci. 2021 Sep;1499(1):3-17. doi: 10.1111/nyas.14333. Epub 2020 Mar 23.
2
Dynamic responses of the haematopoietic stem cell niche to diverse stresses.造血干细胞龛对多种应激的动态反应。
Nat Cell Biol. 2020 Jan;22(1):7-17. doi: 10.1038/s41556-019-0444-9. Epub 2020 Jan 6.
3
CD150Treg cells may attenuate graft versus host disease and intestinal cell apoptosis after hematopoietic stem cell transplantation.CD150调节性T细胞可能会减轻造血干细胞移植后的移植物抗宿主病和肠道细胞凋亡。
Assessing organ-level immunoreactivity in a rat model of sepsis using TSPO PET imaging.
采用 TSPO PET 成像评估脓毒症大鼠模型中的器官水平免疫反应性。
Front Immunol. 2022 Nov 10;13:1010263. doi: 10.3389/fimmu.2022.1010263. eCollection 2022.
4
Safety and feasibility of stem cell boost as a salvage therapy for severe hematotoxicity after CD19 CAR T-cell therapy.干细胞增强疗法作为CD19嵌合抗原受体T细胞疗法后严重血液毒性挽救治疗的安全性和可行性。
Blood Adv. 2022 Aug 23;6(16):4719-4725. doi: 10.1182/bloodadvances.2022007776.
Am J Transl Res. 2019 Mar 15;11(3):1299-1310. eCollection 2019.
4
Not all organ dysfunctions are created equal - Prevalence and mortality in sepsis.并非所有器官功能障碍都是平等的——脓毒症中的患病率和死亡率。
J Crit Care. 2018 Dec;48:257-262. doi: 10.1016/j.jcrc.2018.08.021. Epub 2018 Sep 13.
5
Imaging the Vascular Bone Marrow Niche During Inflammatory Stress.在炎症应激期间对血管骨髓龛进行成像。
Circ Res. 2018 Aug 3;123(4):415-427. doi: 10.1161/CIRCRESAHA.118.313302.
6
Mechanisms and treatment of organ failure in sepsis.脓毒症器官衰竭的机制与治疗。
Nat Rev Nephrol. 2018 Jul;14(7):417-427. doi: 10.1038/s41581-018-0005-7.
7
CD150 Bone Marrow Tregs Maintain Hematopoietic Stem Cell Quiescence and Immune Privilege via Adenosine.CD150+ 骨髓 Tregs 通过腺苷维持造血干细胞静止和免疫豁免。
Cell Stem Cell. 2018 Mar 1;22(3):445-453.e5. doi: 10.1016/j.stem.2018.01.017. Epub 2018 Feb 15.
8
Foxp3 regulatory T cells maintain the bone marrow microenvironment for B cell lymphopoiesis.Foxp3 调节性 T 细胞维持骨髓微环境以促进 B 细胞淋巴生成。
Nat Commun. 2017 May 9;8:15068. doi: 10.1038/ncomms15068.
9
The role of the gut microbiota in sepsis.肠道微生物群在脓毒症中的作用。
Lancet Gastroenterol Hepatol. 2017 Feb;2(2):135-143. doi: 10.1016/S2468-1253(16)30119-4. Epub 2017 Jan 12.
10
Acute kidney injury in sepsis.脓毒症相关性急性肾损伤。
Intensive Care Med. 2017 Jun;43(6):816-828. doi: 10.1007/s00134-017-4755-7. Epub 2017 Mar 31.