Drury James, Rychahou Piotr G, Kelson Courtney O, Geisen Mariah E, Wu Yuanyuan, He Daheng, Wang Chi, Lee Eun Y, Evers B Mark, Zaytseva Yekaterina Y
Department of Toxicology and Cancer Biology, University of Kentucky, Lexington, KY 40536, USA.
Department of Surgery and Markey Cancer Center, University of Kentucky, Lexington, KY 40536, USA.
Cancers (Basel). 2022 Jan 5;14(1):252. doi: 10.3390/cancers14010252.
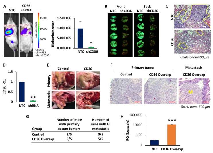
Altered fatty acid metabolism continues to be an attractive target for therapeutic intervention in cancer. We previously found that colorectal cancer (CRC) cells with a higher metastatic potential express a higher level of fatty acid translocase (CD36). However, the role of CD36 in CRC metastasis has not been studied. Here, we demonstrate that high expression of CD36 promotes invasion of CRC cells. Consistently, CD36 promoted lung metastasis in the tail vein model and GI metastasis in the cecum injection model. RNA-Seq analysis of CRC cells with altered expression of CD36 revealed an association between high expression of CD36 and upregulation of MMP28, a novel member of the metallopeptidase family of proteins. Using shRNA-mediated knockdown and overexpression of CD36, we confirmed that CD36 regulates MMP28 expression in CRC cells. siRNA-mediated knockdown of MMP28 decreases invasion of CRC cells, suggesting that MMP28 regulates the metastatic properties of cells downstream of CD36. Importantly, high expression of MMP28 leads to a significant decrease in active E-cadherin and an increase in the products of E-cadherin cleavage, CTF1 and CTF2. In summary, upregulation of CD36 expression promotes the metastatic properties of CRC via upregulation of MMP28 and an increase in E-cadherin cleavage, suggesting that targeting the CD36-MMP28 axis may be an effective therapeutic strategy for CRC metastasis.
脂肪酸代谢改变仍然是癌症治疗干预的一个有吸引力的靶点。我们之前发现,具有较高转移潜能的结直肠癌(CRC)细胞表达较高水平的脂肪酸转运蛋白(CD36)。然而,CD36在CRC转移中的作用尚未得到研究。在此,我们证明CD36的高表达促进CRC细胞的侵袭。同样,CD36在尾静脉模型中促进肺转移,在盲肠注射模型中促进胃肠道转移。对CD36表达改变的CRC细胞进行RNA测序分析,揭示了CD36的高表达与金属肽酶蛋白家族的一个新成员MMP28的上调之间的关联。使用shRNA介导的CD36敲低和过表达,我们证实CD36调节CRC细胞中MMP28的表达。siRNA介导的MMP28敲低降低了CRC细胞的侵袭,表明MMP28调节CD36下游细胞的转移特性。重要的是,MMP28的高表达导致活性E-钙黏蛋白显著减少,E-钙黏蛋白裂解产物CTF1和CTF2增加。总之,CD36表达上调通过上调MMP28和增加E-钙黏蛋白裂解促进CRC的转移特性,表明靶向CD36-MMP28轴可能是CRC转移的一种有效治疗策略。