• 文献检索
  • 文档翻译
  • 深度研究
  • 学术资讯
  • Suppr Zotero 插件Zotero 插件
  • 邀请有礼
  • 套餐&价格
  • 历史记录
应用&插件
Suppr Zotero 插件Zotero 插件浏览器插件Mac 客户端Windows 客户端微信小程序
定价
高级版会员购买积分包购买API积分包
服务
文献检索文档翻译深度研究API 文档MCP 服务
关于我们
关于 Suppr公司介绍联系我们用户协议隐私条款
关注我们

Suppr 超能文献

核心技术专利:CN118964589B侵权必究
粤ICP备2023148730 号-1Suppr @ 2026

文献检索

告别复杂PubMed语法,用中文像聊天一样搜索,搜遍4000万医学文献。AI智能推荐,让科研检索更轻松。

立即免费搜索

文件翻译

保留排版,准确专业,支持PDF/Word/PPT等文件格式,支持 12+语言互译。

免费翻译文档

深度研究

AI帮你快速写综述,25分钟生成高质量综述,智能提取关键信息,辅助科研写作。

立即免费体验

地枫皮三萜,一种来源于地枫皮的三萜类化合物,通过抑制自噬来抑制肝星状细胞的激活,从而改善肝纤维化。

Dendropanoxide, a Triterpenoid from , Ameliorates Hepatic Fibrosis by Inhibiting Activation of Hepatic Stellate Cells through Autophagy Inhibition.

机构信息

College of Pharmacy, Kyungsung University, Busan 48434, Korea.

School of Pharmacy, Sungkyunkwan University, Suwon 16419, Korea.

出版信息

Nutrients. 2021 Dec 27;14(1):98. doi: 10.3390/nu14010098.

DOI:10.3390/nu14010098
PMID:35010975
原文链接:https://pmc.ncbi.nlm.nih.gov/articles/PMC8796030/
Abstract

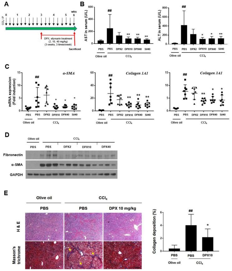
Hepatic fibrosis results from chronic liver damage and is characterized by excessive accumulation of extracellular matrix (ECM). In this study, we showed that dendropanoxide (DPX), isolated from , had anti-fibrotic effects on hepatic fibrosis by inhibiting hepatic stellate cell (HSC) activation. DPX suppressed mRNA and protein expression of α-SMA, fibronectin, and collagen in activated HSCs. Moreover, DPX (40 mg/kg) treatment significantly lowered levels of liver injury markers (aspartate aminotransferase and alanine transaminase), expression of fibrotic markers, and deposition of ECM in a carbon tetrachloride-induced mouse model. Anti-fibrotic effects of DPX were comparable to those of silymarin in a hepatic fibrosis mouse model. As a possible mechanism of anti-fibrotic effects, we showed that DPX inhibited autophagosome formation (LC3B-II) and degradation of p62, which have important roles in HSC activation. These findings suggest that DPX inhibits HSC activation by inhibiting autophagy and can be utilized in hepatic fibrosis therapy.

摘要

肝纤维化是由慢性肝损伤引起的,其特征是细胞外基质(ECM)的过度积累。在这项研究中,我们表明,从 中分离得到的 dendropanoxide (DPX) 通过抑制肝星状细胞 (HSC) 的激活对肝纤维化具有抗纤维化作用。DPX 抑制了活化的 HSCs 中 α-SMA、纤连蛋白和胶原的 mRNA 和蛋白表达。此外,DPX(40mg/kg)治疗可显著降低四氯化碳诱导的小鼠模型中的肝损伤标志物(天冬氨酸氨基转移酶和丙氨酸转氨酶)、纤维化标志物的表达和 ECM 的沉积。在肝纤维化小鼠模型中,DPX 的抗纤维化作用可与水飞蓟素相媲美。作为抗纤维化作用的可能机制,我们表明 DPX 抑制自噬体形成(LC3B-II)和 p62 的降解,这在 HSC 激活中具有重要作用。这些发现表明 DPX 通过抑制自噬来抑制 HSC 的激活,可用于肝纤维化的治疗。

https://cdn.ncbi.nlm.nih.gov/pmc/blobs/cc13/8796030/cac47e89107b/nutrients-14-00098-g006.jpg
https://cdn.ncbi.nlm.nih.gov/pmc/blobs/cc13/8796030/8e75eaef7ab6/nutrients-14-00098-g001.jpg
https://cdn.ncbi.nlm.nih.gov/pmc/blobs/cc13/8796030/9f7cb8fede91/nutrients-14-00098-g002.jpg
https://cdn.ncbi.nlm.nih.gov/pmc/blobs/cc13/8796030/d4b93a48e936/nutrients-14-00098-g003.jpg
https://cdn.ncbi.nlm.nih.gov/pmc/blobs/cc13/8796030/a0775ec2ca00/nutrients-14-00098-g004.jpg
https://cdn.ncbi.nlm.nih.gov/pmc/blobs/cc13/8796030/c6a9d5b8241b/nutrients-14-00098-g005.jpg
https://cdn.ncbi.nlm.nih.gov/pmc/blobs/cc13/8796030/cac47e89107b/nutrients-14-00098-g006.jpg
https://cdn.ncbi.nlm.nih.gov/pmc/blobs/cc13/8796030/8e75eaef7ab6/nutrients-14-00098-g001.jpg
https://cdn.ncbi.nlm.nih.gov/pmc/blobs/cc13/8796030/9f7cb8fede91/nutrients-14-00098-g002.jpg
https://cdn.ncbi.nlm.nih.gov/pmc/blobs/cc13/8796030/d4b93a48e936/nutrients-14-00098-g003.jpg
https://cdn.ncbi.nlm.nih.gov/pmc/blobs/cc13/8796030/a0775ec2ca00/nutrients-14-00098-g004.jpg
https://cdn.ncbi.nlm.nih.gov/pmc/blobs/cc13/8796030/c6a9d5b8241b/nutrients-14-00098-g005.jpg
https://cdn.ncbi.nlm.nih.gov/pmc/blobs/cc13/8796030/cac47e89107b/nutrients-14-00098-g006.jpg

相似文献

1
Dendropanoxide, a Triterpenoid from , Ameliorates Hepatic Fibrosis by Inhibiting Activation of Hepatic Stellate Cells through Autophagy Inhibition.地枫皮三萜,一种来源于地枫皮的三萜类化合物,通过抑制自噬来抑制肝星状细胞的激活,从而改善肝纤维化。
Nutrients. 2021 Dec 27;14(1):98. doi: 10.3390/nu14010098.
2
Activation of autophagy is required for Oroxylin A to alleviate carbon tetrachloride-induced liver fibrosis and hepatic stellate cell activation.奥洛西林 A 通过激活自噬缓解四氯化碳诱导的肝纤维化和肝星状细胞活化。
Int Immunopharmacol. 2018 Mar;56:148-155. doi: 10.1016/j.intimp.2018.01.029. Epub 2018 Feb 3.
3
Protective effects of dendropanoxide isolated from Dendropanax morbifera against cisplatin-induced acute kidney injury via the AMPK/mTOR signaling pathway.从杠柳中分离得到的杠柳毒苷通过 AMPK/mTOR 信号通路对顺铂诱导的急性肾损伤的保护作用。
Food Chem Toxicol. 2020 Nov;145:111605. doi: 10.1016/j.fct.2020.111605. Epub 2020 Aug 1.
4
Ameliorates Thioacetamide-Induced Hepatic Fibrosis via TGF-β1/Smads Pathways.通过 TGF-β1/Smads 通路改善硫代乙酰胺诱导的肝纤维化。
Int J Biol Sci. 2019 Feb 13;15(4):800-811. doi: 10.7150/ijbs.30356. eCollection 2019.
5
Dendropanoxide Alleviates Thioacetamide-induced Hepatic Fibrosis via Inhibition of ROS Production and Inflammation in BALB/ Mice.地丹诺辛通过抑制 BALB/c 小鼠 ROS 生成和炎症缓解硫代乙酰胺诱导的肝纤维化。
Int J Biol Sci. 2023 May 11;19(9):2630-2647. doi: 10.7150/ijbs.80743. eCollection 2023.
6
Ampelopsin attenuates carbon tetrachloride-induced mouse liver fibrosis and hepatic stellate cell activation associated with the SIRT1/TGF-β1/Smad3 and autophagy pathway.蛇葡萄素通过 SIRT1/TGF-β1/Smad3 和自噬途径减轻四氯化碳诱导的小鼠肝纤维化和肝星状细胞激活。
Int Immunopharmacol. 2019 Dec;77:105984. doi: 10.1016/j.intimp.2019.105984. Epub 2019 Oct 31.
7
Mistletoe alkaloid fractions alleviates carbon tetrachloride-induced liver fibrosis through inhibition of hepatic stellate cell activation via TGF-β/Smad interference.槲寄生生物碱组分通过TGF-β/Smad干扰抑制肝星状细胞活化,从而减轻四氯化碳诱导的肝纤维化。
J Ethnopharmacol. 2014 Dec 2;158 Pt A:230-8. doi: 10.1016/j.jep.2014.10.028. Epub 2014 Oct 24.
8
[Study on anti- fibrotic mechanism of Fuzheng -Huayu formula to suppress autophagy in mice].[扶正化瘀方抑制小鼠自噬的抗纤维化机制研究]
Zhonghua Gan Zang Bing Za Zhi. 2019 Aug 20;27(8):621-627. doi: 10.3760/cma.j.issn.1007-3418.2019.08.007.
9
MicroRNA-30a ameliorates hepatic fibrosis by inhibiting Beclin1-mediated autophagy.微小 RNA-30a 通过抑制 Beclin1 介导的自噬来改善肝纤维化。
J Cell Mol Med. 2017 Dec;21(12):3679-3692. doi: 10.1111/jcmm.13278. Epub 2017 Aug 1.
10
Metformin attenuates motility, contraction, and fibrogenic response of hepatic stellate cells and by activating AMP-activated protein kinase.二甲双胍通过激活 AMP 激活的蛋白激酶来减弱肝星状细胞的运动性、收缩性和纤维生成反应。
World J Gastroenterol. 2018 Feb 21;24(7):819-832. doi: 10.3748/wjg.v24.i7.819.

引用本文的文献

1
Human adipose-derived stem cell exosomes reduce mitochondrial DNA common deletion through PINK1/Parkin-mediated mitophagy to improve skin photoaging.人脂肪来源干细胞外泌体通过PINK1/Parkin介导的线粒体自噬减少线粒体DNA常见缺失,以改善皮肤光老化。
Stem Cell Res Ther. 2025 Jul 15;16(1):365. doi: 10.1186/s13287-025-04475-3.
2
Evaluation of the Antiaging Potential of the -Derived Compound Dendropanoxide in TNF-α-Stimulated Human Dermal Fibroblasts.源自树参的化合物树参环氧醚对肿瘤坏死因子-α刺激的人皮肤成纤维细胞的抗衰老潜力评估。
Curr Issues Mol Biol. 2025 Mar 14;47(3):188. doi: 10.3390/cimb47030188.
3
Advances in Research on the Effectiveness and Mechanism of Active Ingredients from Traditional Chinese Medicine in Regulating Hepatic Stellate Cells Autophagy Against Hepatic Fibrosis.

本文引用的文献

1
Ameliorates Thioacetamide-Induced Hepatic Fibrosis via TGF-β1/Smads Pathways.通过 TGF-β1/Smads 通路改善硫代乙酰胺诱导的肝纤维化。
Int J Biol Sci. 2019 Feb 13;15(4):800-811. doi: 10.7150/ijbs.30356. eCollection 2019.
2
Chloroquine inhibits autophagic flux by decreasing autophagosome-lysosome fusion.氯喹通过减少自噬体-溶酶体融合来抑制自噬流。
Autophagy. 2018;14(8):1435-1455. doi: 10.1080/15548627.2018.1474314. Epub 2018 Jul 20.
3
Development and Validation of a HPLC-UV Method for Extraction Optimization and Biological Evaluation of Hot-Water and Ethanolic Extracts of Dendropanax morbifera Leaves.
中药活性成分调控肝星状细胞自噬抗肝纤维化作用与机制研究进展。
Drug Des Devel Ther. 2024 Jul 2;18:2715-2727. doi: 10.2147/DDDT.S467480. eCollection 2024.
4
Fluorofenidone alleviates liver fibrosis by inhibiting hepatic stellate cell autophagy the TGF-β1/Smad pathway: implications for liver cancer.氟苯尼考通过抑制肝星状细胞自噬-TGF-β1/Smad 通路减轻肝纤维化:对肝癌的影响。
PeerJ. 2023 Sep 28;11:e16060. doi: 10.7717/peerj.16060. eCollection 2023.
5
Dendropanoxide Alleviates Thioacetamide-induced Hepatic Fibrosis via Inhibition of ROS Production and Inflammation in BALB/ Mice.地丹诺辛通过抑制 BALB/c 小鼠 ROS 生成和炎症缓解硫代乙酰胺诱导的肝纤维化。
Int J Biol Sci. 2023 May 11;19(9):2630-2647. doi: 10.7150/ijbs.80743. eCollection 2023.
高效液相色谱-紫外法提取优化及生物评价研究 ——以树参叶的热水和乙醇提取物为例
Molecules. 2018 Mar 13;23(3):650. doi: 10.3390/molecules23030650.
4
The Clinical Effects of on Postmenopausal Symptoms: Review Article.[具体药物名称]对绝经后症状的临床疗效:综述文章。 (注:原文中“of”后面缺少具体药物名称等关键信息)
J Menopausal Med. 2017 Dec;23(3):146-155. doi: 10.6118/jmm.2017.23.3.146. Epub 2017 Dec 29.
5
Monitoring and Measuring Autophagy.监测与测量自噬
Int J Mol Sci. 2017 Aug 28;18(9):1865. doi: 10.3390/ijms18091865.
6
Hepatic stellate cells as key target in liver fibrosis.肝星状细胞作为肝纤维化的关键靶点。
Adv Drug Deliv Rev. 2017 Nov 1;121:27-42. doi: 10.1016/j.addr.2017.05.007. Epub 2017 May 12.
7
Mechanisms of hepatic stellate cell activation.肝星状细胞激活的机制。
Nat Rev Gastroenterol Hepatol. 2017 Jul;14(7):397-411. doi: 10.1038/nrgastro.2017.38. Epub 2017 May 10.
8
Prevalence of clinically significant liver disease within the general population, as defined by non-invasive markers of liver fibrosis: a systematic review.一般人群中用非侵入性肝纤维化标志物定义的临床显著肝脏疾病的流行情况:系统评价。
Lancet Gastroenterol Hepatol. 2017 Apr;2(4):288-297. doi: 10.1016/S2468-1253(16)30205-9. Epub 2017 Feb 1.
9
Liver fibrosis and hepatic stellate cells: Etiology, pathological hallmarks and therapeutic targets.肝纤维化与肝星状细胞:病因、病理特征及治疗靶点
World J Gastroenterol. 2016 Dec 28;22(48):10512-10522. doi: 10.3748/wjg.v22.i48.10512.
10
Dendropanax morbifera Léveille extract ameliorates cadmium-induced impairment in memory and hippocampal neurogenesis in rats.辽东楤木提取物改善镉诱导的大鼠记忆损伤和海马神经发生。
BMC Complement Altern Med. 2016 Nov 9;16(1):452. doi: 10.1186/s12906-016-1435-z.