• 文献检索
  • 文档翻译
  • 深度研究
  • 学术资讯
  • Suppr Zotero 插件Zotero 插件
  • 邀请有礼
  • 套餐&价格
  • 历史记录
应用&插件
Suppr Zotero 插件Zotero 插件浏览器插件Mac 客户端Windows 客户端微信小程序
定价
高级版会员购买积分包购买API积分包
服务
文献检索文档翻译深度研究API 文档MCP 服务
关于我们
关于 Suppr公司介绍联系我们用户协议隐私条款
关注我们

Suppr 超能文献

核心技术专利:CN118964589B侵权必究
粤ICP备2023148730 号-1Suppr @ 2026

文献检索

告别复杂PubMed语法,用中文像聊天一样搜索,搜遍4000万医学文献。AI智能推荐,让科研检索更轻松。

立即免费搜索

文件翻译

保留排版,准确专业,支持PDF/Word/PPT等文件格式,支持 12+语言互译。

免费翻译文档

深度研究

AI帮你快速写综述,25分钟生成高质量综述,智能提取关键信息,辅助科研写作。

立即免费体验

开发和验证用于早期检测乳腺癌的循环 microRNA panel。

Development and validation of a circulating microRNA panel for the early detection of breast cancer.

机构信息

Department of Research and Development, MiRXES Lab, Singapore, Singapore.

Cellular and Molecular Research, Humphrey Oei Institute of Cancer Research, National Cancer Centre, Singapore, Singapore.

出版信息

Br J Cancer. 2022 Feb;126(3):472-481. doi: 10.1038/s41416-021-01593-6. Epub 2022 Jan 10.

DOI:10.1038/s41416-021-01593-6
PMID:35013577
原文链接:https://pmc.ncbi.nlm.nih.gov/articles/PMC8810862/
Abstract

BACKGROUND

Mammography is widely used for breast cancer screening but suffers from a high false-positive rate. Here, we perform the largest comprehensive, multi-center study to date involving diverse ethnic groups, for the identification of circulating miRNAs for breast cancer screening.

METHODS

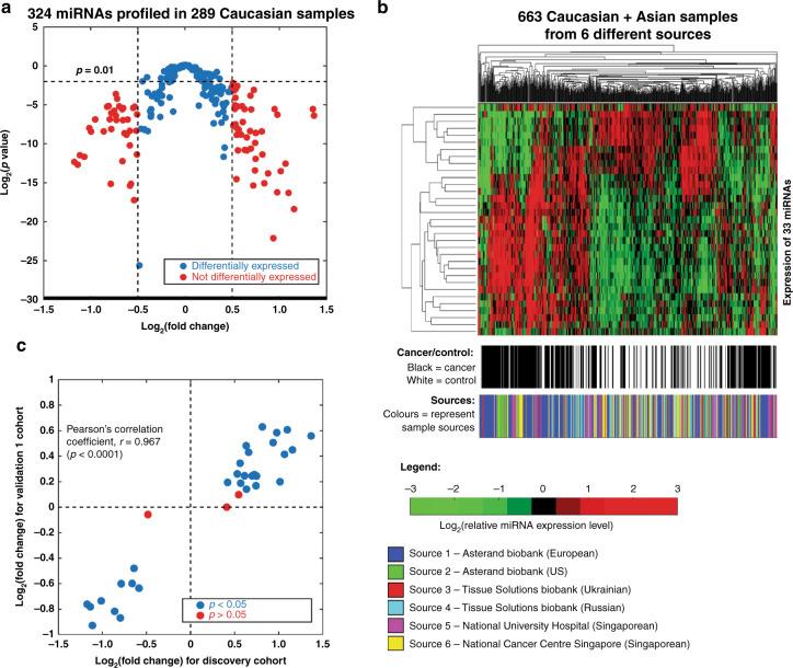
This study had a discovery phase (n = 289) and two validation phases (n = 374 and n = 379). Quantitative PCR profiling of 324 miRNAs was performed on serum samples from breast cancer (all stages) and healthy subjects to identify miRNA biomarkers. Two-fold cross-validation was used for building and optimising breast cancer-associated miRNA panels. An optimal panel was validated in cohorts with Caucasian and Asian samples. Diagnostic ability was evaluated using area under the curve (AUC) analysis.

RESULTS

The study identified and validated 30 miRNAs dysregulated in breast cancer. An optimised eight-miRNA panel showed consistent performance in all cohorts and was successfully validated with AUC, accuracy, sensitivity, and specificity of 0.915, 82.3%, 72.2% and 91.5%, respectively. The prediction model detected breast cancer in both Caucasian and Asian populations with AUCs ranging from 0.880 to 0.973, including pre-malignant lesions (stage 0; AUC of 0.831) and early-stage (stages I-II) cancers (AUC of 0.916).

CONCLUSIONS

Our panel can potentially be used for breast cancer screening, in conjunction with mammography.

摘要

背景

乳腺 X 线摄影术被广泛用于乳腺癌筛查,但存在较高的假阳性率。在此,我们进行了迄今为止最大规模的、涉及不同种族群体的综合多中心研究,旨在寻找用于乳腺癌筛查的循环 miRNA。

方法

本研究包括发现阶段(n=289)和两个验证阶段(n=374 和 n=379)。对乳腺癌(所有阶段)和健康受试者的血清样本进行了 324 个 miRNA 的定量 PCR 分析,以鉴定 miRNA 生物标志物。使用两倍交叉验证来构建和优化与乳腺癌相关的 miRNA 面板。在具有白人和亚洲人群样本的队列中验证最优面板。使用曲线下面积(AUC)分析评估诊断能力。

结果

该研究鉴定并验证了 30 个在乳腺癌中失调的 miRNA。一个优化的 8-miRNA 面板在所有队列中表现一致,其 AUC、准确性、敏感性和特异性分别为 0.915、82.3%、72.2%和 91.5%,成功得到验证。该预测模型在白人和亚洲人群中均能检测乳腺癌,AUC 范围为 0.880 至 0.973,包括癌前病变(0 期;AUC 为 0.831)和早期(I-II 期)癌症(AUC 为 0.916)。

结论

我们的面板可能与乳腺 X 线摄影术联合用于乳腺癌筛查。

https://cdn.ncbi.nlm.nih.gov/pmc/blobs/4e6d/8810862/7084a3874288/41416_2021_1593_Fig4_HTML.jpg
https://cdn.ncbi.nlm.nih.gov/pmc/blobs/4e6d/8810862/30a0f97509eb/41416_2021_1593_Fig1_HTML.jpg
https://cdn.ncbi.nlm.nih.gov/pmc/blobs/4e6d/8810862/e2d307b83cbb/41416_2021_1593_Fig2_HTML.jpg
https://cdn.ncbi.nlm.nih.gov/pmc/blobs/4e6d/8810862/1e45a07fe9e8/41416_2021_1593_Fig3_HTML.jpg
https://cdn.ncbi.nlm.nih.gov/pmc/blobs/4e6d/8810862/7084a3874288/41416_2021_1593_Fig4_HTML.jpg
https://cdn.ncbi.nlm.nih.gov/pmc/blobs/4e6d/8810862/30a0f97509eb/41416_2021_1593_Fig1_HTML.jpg
https://cdn.ncbi.nlm.nih.gov/pmc/blobs/4e6d/8810862/e2d307b83cbb/41416_2021_1593_Fig2_HTML.jpg
https://cdn.ncbi.nlm.nih.gov/pmc/blobs/4e6d/8810862/1e45a07fe9e8/41416_2021_1593_Fig3_HTML.jpg
https://cdn.ncbi.nlm.nih.gov/pmc/blobs/4e6d/8810862/7084a3874288/41416_2021_1593_Fig4_HTML.jpg

相似文献

1
Development and validation of a circulating microRNA panel for the early detection of breast cancer.开发和验证用于早期检测乳腺癌的循环 microRNA panel。
Br J Cancer. 2022 Feb;126(3):472-481. doi: 10.1038/s41416-021-01593-6. Epub 2022 Jan 10.
2
Plasma Circulating Mirnas Profiling for Identification of Potential Breast Cancer Early Detection Biomarkers.血浆循环 miRNA 谱分析用于鉴定潜在的乳腺癌早期检测生物标志物。
Asian Pac J Cancer Prev. 2021 May 1;22(5):1375-1381. doi: 10.31557/APJCP.2021.22.5.1375.
3
Identification of a four-microRNA panel in serum for screening renal cell carcinoma.血清中用于筛查肾细胞癌的四个 microRNA 标志物的鉴定。
Pathol Res Pract. 2021 Nov;227:153625. doi: 10.1016/j.prp.2021.153625. Epub 2021 Sep 24.
4
A circulating miRNA signature as a diagnostic biomarker for non-invasive early detection of breast cancer.一种循环miRNA特征作为乳腺癌非侵入性早期检测的诊断生物标志物。
Breast Cancer Res Treat. 2015 Nov;154(2):423-34. doi: 10.1007/s10549-015-3591-0. Epub 2015 Oct 17.
5
Circulating microRNA-based screening tool for breast cancer.用于乳腺癌的循环微小RNA筛查工具
Oncotarget. 2016 Feb 2;7(5):5416-28. doi: 10.18632/oncotarget.6786.
6
Circulating micro-RNAs as potential blood-based markers for early stage breast cancer detection.循环 microRNAs 作为早期乳腺癌检测的潜在血液标志物。
PLoS One. 2012;7(1):e29770. doi: 10.1371/journal.pone.0029770. Epub 2012 Jan 5.
7
A Signature of Four Circulating microRNAs as Potential Biomarkers for Diagnosing Early-Stage Breast Cancer.四种循环 microRNAs 作为早期乳腺癌诊断潜在生物标志物的特征。
Int J Mol Sci. 2021 Jun 6;22(11):6121. doi: 10.3390/ijms22116121.
8
A Tetra-Panel of Serum Circulating miRNAs for the Diagnosis of the Four Most Prevalent Tumor Types.四panel 血清循环 miRNA 用于四种最常见肿瘤类型的诊断。
Int J Mol Sci. 2020 Apr 16;21(8):2783. doi: 10.3390/ijms21082783.
9
Novel circulating microRNA signature as a potential non-invasive multi-marker test in ER-positive early-stage breast cancer: a case control study.新型循环微小RNA特征作为雌激素受体阳性早期乳腺癌潜在的非侵入性多标志物检测:一项病例对照研究
Mol Oncol. 2014 Jul;8(5):874-83. doi: 10.1016/j.molonc.2014.03.002. Epub 2014 Mar 16.
10
The diagnostic significance of circulating miRNAs and metabolite profiling in early prediction of breast cancer in Egyptian women.循环 miRNA 和代谢物特征分析在埃及女性乳腺癌早期预测中的诊断意义。
J Cancer Res Clin Oncol. 2023 Jul;149(8):5437-5451. doi: 10.1007/s00432-022-04492-2. Epub 2022 Dec 2.

引用本文的文献

1
Liquid biopsy in breast cancer: a practical guide for surgeons.乳腺癌的液体活检:外科医生实用指南
Gland Surg. 2025 Apr 30;14(4):754-760. doi: 10.21037/gs-2025-11. Epub 2025 Apr 25.
2
MicroRNAs as Endocrine Modulators of Breast Cancer.微小RNA作为乳腺癌的内分泌调节剂
Int J Mol Sci. 2025 Apr 7;26(7):3449. doi: 10.3390/ijms26073449.
3
Performance of a Logistic Regression Model Using Paired miRNAs to Stratify Abnormal Mammograms for Benign Breast Lesions.使用配对的微小RNA构建逻辑回归模型以对乳腺钼靶异常进行分层诊断良性乳腺病变

本文引用的文献

1
Development and validation of a serum microRNA biomarker panel for detecting gastric cancer in a high-risk population.开发和验证血清 microRNA 生物标志物panel 用于检测高危人群中的胃癌。
Gut. 2021 May;70(5):829-837. doi: 10.1136/gutjnl-2020-322065. Epub 2020 Oct 7.
2
Development of a serum miRNA panel for detection of early stage non-small cell lung cancer.用于检测早期非小细胞肺癌的血清 miRNA panel 的开发。
Proc Natl Acad Sci U S A. 2020 Oct 6;117(40):25036-25042. doi: 10.1073/pnas.2006212117. Epub 2020 Sep 17.
3
Circulating miRNAs in Untreated Breast Cancer: An Exploratory Multimodality Morpho-Functional Study.
Cancer Med. 2025 Apr;14(8):e70767. doi: 10.1002/cam4.70767.
4
Role of microRNA in the risk stratification of ischemic strokes.微小RNA在缺血性中风风险分层中的作用。
Front Neurol. 2025 Feb 12;16:1499493. doi: 10.3389/fneur.2025.1499493. eCollection 2025.
5
Associations of plasma extracellular microRNAs with new-onset breast cancer in the Framingham heart study.弗雷明汉心脏研究中血浆细胞外微小RNA与新发乳腺癌的关联。
Am J Cancer Res. 2024 Nov 25;14(11):5568-5572. doi: 10.62347/KMFI7371. eCollection 2024.
6
Cell-free and extracellular vesicle microRNAs with clinical utility for solid tumors.具有实体瘤临床应用价值的无细胞和细胞外囊泡微小RNA
Mol Oncol. 2024 Aug 11. doi: 10.1002/1878-0261.13709.
7
Functional Analysis of 3'UTR Variants Predisposing to Breast Cancer.易患乳腺癌的3'非翻译区变异体的功能分析
Appl Clin Genet. 2024 May 23;17:57-62. doi: 10.2147/TACG.S444546. eCollection 2024.
8
Circulating microRNAs in Cancer: A 5-Year Update with a Focus on Breast and Lung Cancers.循环 microRNAs 在癌症中的研究进展:以乳腺癌和肺癌为例的 5 年更新。
Int J Mol Sci. 2024 Mar 8;25(6):3140. doi: 10.3390/ijms25063140.
9
A Universal Strategy for Enhancing the Circulating miRNAs' Detection Performance of Rolling Circle Amplification by Using a Dual-Terminal Stem-Loop Padlock.一种利用双末端茎环发夹增强滚环扩增循环 miRNA 检测性能的通用策略
ACS Nano. 2024 Jan 9;18(1):436-450. doi: 10.1021/acsnano.3c07721. Epub 2023 Dec 27.
10
Circulating microRNA Panels for Detection of Liver Cancers and Liver-Metastasizing Primary Cancers.循环 microRNA 面板用于检测肝癌和肝转移原发性癌症。
Int J Mol Sci. 2023 Oct 22;24(20):15451. doi: 10.3390/ijms242015451.
未经治疗的乳腺癌中的循环微小RNA:一项探索性多模态形态功能研究。
Cancers (Basel). 2019 Jun 22;11(6):876. doi: 10.3390/cancers11060876.
4
MicroRNA-374c-5p inhibits the development of breast cancer through TATA-box binding protein associated factor 7-mediated transcriptional regulation of DEP domain containing 1.miRNA-374c-5p 通过 TATA 盒结合蛋白相关因子 7 介导的 DEP 结构域包含蛋白 1 的转录调控抑制乳腺癌的发展。
J Cell Biochem. 2019 Sep;120(9):15360-15368. doi: 10.1002/jcb.28803. Epub 2019 Jun 4.
5
HOXC13-AS promotes breast cancer cell growth through regulating miR-497-5p/PTEN axis.HOXC13-AS 通过调控 miR-497-5p/PTEN 轴促进乳腺癌细胞生长。
J Cell Physiol. 2019 Dec;234(12):22343-22351. doi: 10.1002/jcp.28800. Epub 2019 May 8.
6
Long noncoding RNA Linc00339 promotes triple-negative breast cancer progression through miR-377-3p/HOXC6 signaling pathway.长链非编码 RNA Linc00339 通过 miR-377-3p/HOXC6 信号通路促进三阴性乳腺癌的进展。
J Cell Physiol. 2019 Aug;234(8):13303-13317. doi: 10.1002/jcp.28007. Epub 2019 Jan 7.
7
Serum microRNA as potential biomarker to detect breast atypical hyperplasia and early-stage breast cancer.血清 microRNA 作为检测乳腺非典型增生和早期乳腺癌的潜在生物标志物。
Future Oncol. 2018 Dec;14(30):3145-3161. doi: 10.2217/fon-2018-0334. Epub 2018 Sep 17.
8
Recurrence prediction using microRNA expression in hormone receptor positive breast cancer during tamoxifen treatment.在他莫昔芬治疗期间,利用微小RNA表达预测激素受体阳性乳腺癌的复发
Biomarkers. 2018 Dec;23(8):804-811. doi: 10.1080/1354750X.2018.1499131. Epub 2018 Aug 23.
9
LncRNA GACAT3 predicts poor prognosis and promotes cell proliferation in breast cancer through regulation of miR-497/CCND2.长链非编码 RNA GACAT3 通过调控 miR-497/CCND2 预测乳腺癌不良预后并促进细胞增殖。
Cancer Biomark. 2018;22(4):787-797. doi: 10.3233/CBM-181354.
10
Novel prognostic and predictive microRNA targets for triple-negative breast cancer.三阴性乳腺癌的新型预后和预测性微小RNA靶点
FASEB J. 2018 May 29:fj201800120R. doi: 10.1096/fj.201800120R.