Suppr超能文献

人诱导多能干细胞源性神经元的电生理测量与精神分裂症的临床状态相关,并可预测个体的认知表现。

Electrophysiological measures from human iPSC-derived neurons are associated with schizophrenia clinical status and predict individual cognitive performance.

机构信息

Lieber Institute for Brain Development, Baltimore, MD 21205.

McKusick-Nathans Institute, Department of Genetic Medicine, Johns Hopkins School of Medicine, Baltimore, MD 21205.

出版信息

Proc Natl Acad Sci U S A. 2022 Jan 18;119(3). doi: 10.1073/pnas.2109395119.

Abstract

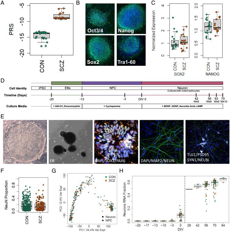
Neurons derived from human induced pluripotent stem cells (hiPSCs) have been used to model basic cellular aspects of neuropsychiatric disorders, but the relationship between the emergent phenotypes and the clinical characteristics of donor individuals has been unclear. We analyzed RNA expression and indices of cellular function in hiPSC-derived neural progenitors and cortical neurons generated from 13 individuals with high polygenic risk scores (PRSs) for schizophrenia (SCZ) and a clinical diagnosis of SCZ, along with 15 neurotypical individuals with low PRS. We identified electrophysiological measures in the patient-derived neurons that implicated altered Na channel function, action potential interspike interval, and gamma-aminobutyric acid-ergic neurotransmission. Importantly, electrophysiological measures predicted cardinal clinical and cognitive features found in these SCZ patients. The identification of basic neuronal physiological properties related to core clinical characteristics of illness is a potentially critical step in generating leads for novel therapeutics.

摘要

源自人类诱导多能干细胞(hiPSC)的神经元已被用于模拟神经精神疾病的基本细胞方面,但新兴表型与供体个体的临床特征之间的关系尚不清楚。我们分析了来自 13 名精神分裂症(SCZ)高多基因风险评分(PRS)和 SCZ 临床诊断的个体以及 15 名神经典型个体的 hiPSC 衍生的神经祖细胞和皮质神经元中的 RNA 表达和细胞功能指标。我们在患者来源的神经元中发现了电生理测量值,这些值表明 Na 通道功能、动作电位间隔和γ-氨基丁酸能神经传递发生了改变。重要的是,电生理测量值预测了这些 SCZ 患者的主要临床和认知特征。确定与疾病核心临床特征相关的基本神经元生理特性是为新型治疗药物产生线索的一个潜在关键步骤。

https://cdn.ncbi.nlm.nih.gov/pmc/blobs/043e/8784142/7a300b620f31/pnas.2109395119fig01.jpg

文献AI研究员

20分钟写一篇综述,助力文献阅读效率提升50倍。

立即体验

用中文搜PubMed

大模型驱动的PubMed中文搜索引擎

马上搜索

文档翻译

学术文献翻译模型,支持多种主流文档格式。

立即体验