Ann Romney Center for Neurologic Diseases, Department of Neurology, Brigham and Women's Hospital, 60 Fenwood Road Rm 10002Q, Boston, MA 02115, USA.
Harvard Medical School Electron Microscopy Facility, Goldenson Building 323, 220 Longwood Avenue, Boston, MA 02115, USA.
Brain. 2022 Jul 29;145(7):2528-2540. doi: 10.1093/brain/awac023.
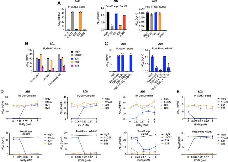
Aqueously soluble oligomers of amyloid-β peptide may be the principal neurotoxic forms of amyloid-β in Alzheimer's disease, initiating downstream events that include tau hyperphosphorylation, neuritic/synaptic injury, microgliosis and neuron loss. Synthetic oligomeric amyloid-β has been studied extensively, but little is known about the biochemistry of natural oligomeric amyloid-β in human brain, even though it is more potent than simple synthetic peptides and comprises truncated and modified amyloid-β monomers. We hypothesized that monoclonal antibodies specific to neurotoxic oligomeric amyloid-β could be used to isolate it for further study. Here we report a unique human monoclonal antibody (B24) raised against synthetic oligomeric amyloid-β that potently prevents Alzheimer's disease brain oligomeric amyloid-β-induced impairment of hippocampal long-term potentiation. B24 binds natural and synthetic oligomeric amyloid-β and a subset of amyloid plaques, but only in the presence of Ca2+. The amyloid-β N terminus is required for B24 binding. Hydroxyapatite chromatography revealed that natural oligomeric amyloid-β is highly avid for Ca2+. We took advantage of the reversible Ca2+-dependence of B24 binding to perform non-denaturing immunoaffinity isolation of oligomeric amyloid-β from Alzheimer's disease brain-soluble extracts. Unexpectedly, the immunopurified material contained amyloid fibrils visualized by electron microscopy and amenable to further structural characterization. B24-purified human oligomeric amyloid-β inhibited mouse hippocampal long-term potentiation. These findings identify a calcium-dependent method for purifying bioactive brain oligomeric amyloid-β, at least some of which appears fibrillar.
淀粉样β肽的水溶寡聚物可能是阿尔茨海默病中淀粉样β的主要神经毒性形式,引发下游事件,包括tau 过度磷酸化、神经原纤维/突触损伤、小胶质细胞激活和神经元丧失。合成寡聚淀粉样β已被广泛研究,但对于人脑中原发性寡聚淀粉样β的生物化学性质知之甚少,尽管它比简单的合成肽更有效,并且由截断和修饰的淀粉样β单体组成。我们假设针对神经毒性寡聚淀粉样β的单克隆抗体可以用于分离它以进行进一步研究。在这里,我们报告了一种针对合成寡聚淀粉样β的独特的人源单克隆抗体(B24),它可以有效地防止阿尔茨海默病大脑寡聚淀粉样β诱导的海马长时程增强受损。B24 结合天然和合成寡聚淀粉样β以及一部分淀粉样斑块,但仅在存在 Ca2+的情况下。B24 结合需要淀粉样β N 端。羟基磷灰石层析显示天然寡聚淀粉样β对 Ca2+具有高亲和力。我们利用 B24 结合的可逆 Ca2+依赖性从阿尔茨海默病大脑可溶性提取物中进行非变性免疫亲和分离寡聚淀粉样β。出乎意料的是,免疫纯化的物质包含电子显微镜可见的淀粉样纤维,并且可以进一步进行结构表征。B24 纯化的人源寡聚淀粉样β抑制了小鼠海马长时程增强。这些发现确定了一种用于纯化具有生物活性的脑寡聚淀粉样β的 Ca2+依赖性方法,至少其中一些似乎是纤维状的。