Suppr超能文献

角毛藻 KEA3 突变体中受损的光保护作用揭示了硅藻光驯化的质子调节回路。

Impaired photoprotection in Phaeodactylum tricornutum KEA3 mutants reveals the proton regulatory circuit of diatoms light acclimation.

机构信息

CNRS, CEA, INRAE, IRIG, LPCV, Université Grenoble Alpes, Grenoble, 38000, France.

Departement of Biochemistry, Queen Mary University of London, Mile End Road, London, E14NS, UK.

出版信息

New Phytol. 2022 Apr;234(2):578-591. doi: 10.1111/nph.18003. Epub 2022 Feb 21.

Abstract

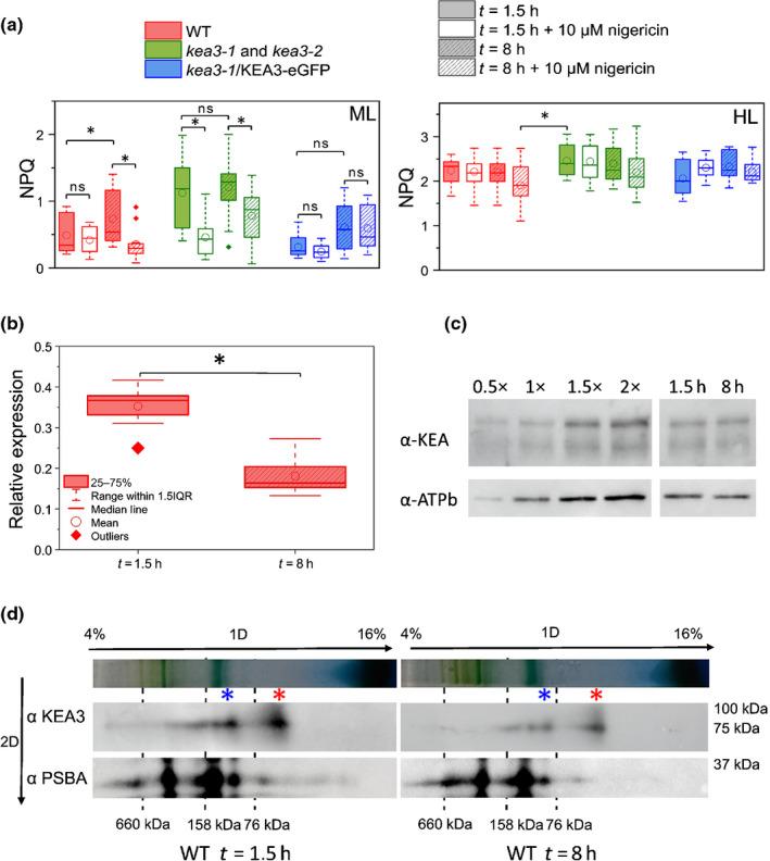
Diatoms are successful phytoplankton clades able to acclimate to changing environmental conditions, including e.g. variable light intensity. Diatoms are outstanding at dissipating light energy exceeding the maximum photosynthetic electron transfer (PET) capacity via the nonphotochemical quenching (NPQ) process. While the molecular effectors of NPQ as well as the involvement of the proton motive force (PMF) in its regulation are known, the regulators of the PET/PMF relationship remain unidentified in diatoms. We generated mutants of the H /K antiporter KEA3 in the model diatom Phaeodactylum tricornutum. Loss of KEA3 activity affects the PET/PMF coupling and NPQ responses at the onset of illumination, during transients and in steady-state conditions. Thus, this antiporter is a main regulator of the PET/PMF coupling. Consistent with this conclusion, a parsimonious model including only two free components, KEA3 and the diadinoxanthin de-epoxidase, describes most of the feedback loops between PET and NPQ. This simple regulatory system allows for efficient responses to fast (minutes) or slow (e.g. diel) changes in light environment, thanks to the presence of a regulatory calcium ion (Ca )-binding domain in KEA3 modulating its activity. This circuit is likely tuned by the NPQ-effector proteins, LHCXs, providing diatoms with the required flexibility to thrive in different ocean provinces.

摘要

硅藻是能够适应环境变化的成功浮游植物类群,包括例如光照强度的变化。硅藻在通过非光化学猝灭(NPQ)过程耗散超过最大光合作用电子传递(PET)能力的光能方面表现出色。虽然 NPQ 的分子效应物以及质子动力势(PMF)在其调节中的参与是已知的,但硅藻中 PET/PMF 关系的调节剂仍未被识别。我们在模式硅藻三角褐指藻中生成了 H / K 反向转运蛋白 KEA3 的突变体。KEA3 活性的丧失会影响光照起始时、瞬变期间和稳态条件下的 PET/PMF 偶联和 NPQ 响应。因此,这种反向转运蛋白是 PET/PMF 偶联的主要调节剂。与这一结论一致的是,一个仅包含两个自由成分(KEA3 和二氢玉米黄质去环氧化酶)的简约模型描述了 PET 和 NPQ 之间的大多数反馈回路。由于 KEA3 中存在一个调节钙离子(Ca )结合域,调节其活性,这个简单的调节系统允许对快速(分钟级)或缓慢(例如昼夜)的光环境变化做出高效响应。这个电路可能由 NPQ 效应蛋白 LHCXs 进行调整,为硅藻在不同海洋区域的繁荣提供了所需的灵活性。

https://cdn.ncbi.nlm.nih.gov/pmc/blobs/9e33/9306478/a6db9791de3e/NPH-234-578-g005.jpg

文献AI研究员

20分钟写一篇综述,助力文献阅读效率提升50倍。

立即体验

用中文搜PubMed

大模型驱动的PubMed中文搜索引擎

马上搜索

文档翻译

学术文献翻译模型,支持多种主流文档格式。

立即体验