Suppr超能文献

调节 B 细胞氧化应激促进食物过敏的免疫治疗。

Modulating Oxidative Stress in B Cells Promotes Immunotherapy in Food Allergy.

机构信息

Department of Clinical Laboratories, Longgang E.N.T Hospital & Shenzhen Key Laboratory of E.N.T, Institute of E.N.T Shenzhen, China.

The 3rd Affiliated Hospital of Shenzhen University, Shenzhen, China.

出版信息

Oxid Med Cell Longev. 2022 Jan 21;2022:3605977. doi: 10.1155/2022/3605977. eCollection 2022.

Abstract

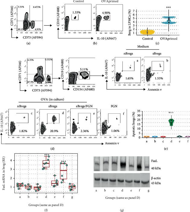
Allergen-specific immunotherapy (SIT) is the mainstay in the treatment of allergic diseases; its therapeutic efficacy is to be improved. Bacterial flagellin (FGN) has immune regulatory functions. This study investigates the role of FGN in promoting immunotherapy efficacy through modulating oxidative stress in regulatory B cells (Bregs). Blood samples were collected from patients with food allergy (FA) and healthy control (HC) subjects. CD19 CD5 Bregs were purified from blood samples by flow cytometry cell sorting. A murine FA model was developed with ovalbumin as the specific antigen. The results showed that peripheral Bregs from FA patients showed lower TLR5-related signals and higher apoptotic activities. The peripheral Breg frequency was negatively correlated with serum FGN levels in FA patients. Exposure to a specific antigen in culture induced antigen-specific Breg apoptosis that was counteracted by the presence of FGN. FGN diminished specific antigen-induced oxidative stress in Bregs. The STAT3/MAPKp38/NF-B signal pathway was involved in the FGN/TLR5 signal-promoted superoxide dismutase expression in Bregs. Administration of FGN promotes the SIT efficacy in suppressing experimental FA. In summary, administration of FGN promotes SIT efficacy on FA, suggesting that the combination of FGN and SIT can be a novel therapy that has the translational potential to be employed in the treatment of allergic diseases.

摘要

变应原特异性免疫治疗(SIT)是治疗过敏性疾病的主要方法;其治疗效果有待提高。细菌鞭毛蛋白(FGN)具有免疫调节功能。本研究通过调节调节性 B 细胞(Bregs)中的氧化应激来研究 FGN 在促进免疫治疗效果中的作用。从食物过敏(FA)患者和健康对照(HC)受试者中采集血液样本。通过流式细胞术细胞分选从血液样本中纯化 CD19 CD5 Bregs。用卵清蛋白作为特异性抗原建立了鼠类 FA 模型。结果表明,FA 患者外周血 Bregs 中 TLR5 相关信号较低,凋亡活性较高。FA 患者外周血 Breg 频率与血清 FGN 水平呈负相关。在培养中暴露于特定抗原诱导抗原特异性 Breg 凋亡,而 FGN 的存在则拮抗了这种凋亡。FGN 减轻了 Bregs 中特异性抗原诱导的氧化应激。STAT3/MAPKp38/NF-B 信号通路参与了 FGN/TLR5 信号促进 Bregs 中超氧化物歧化酶表达。FGN 的给药促进了实验性 FA 中 SIT 疗效。总之,FGN 的给药促进了 FA 的 SIT 疗效,这表明 FGN 和 SIT 的联合使用可能是一种新的治疗方法,具有转化为治疗过敏性疾病的潜力。

https://cdn.ncbi.nlm.nih.gov/pmc/blobs/6e84/8799367/97fb6f0c6a9c/OMCL2022-3605977.001.jpg

文献AI研究员

20分钟写一篇综述,助力文献阅读效率提升50倍。

立即体验

用中文搜PubMed

大模型驱动的PubMed中文搜索引擎

马上搜索

文档翻译

学术文献翻译模型,支持多种主流文档格式。

立即体验