• 文献检索
  • 文档翻译
  • 深度研究
  • 学术资讯
  • Suppr Zotero 插件Zotero 插件
  • 邀请有礼
  • 套餐&价格
  • 历史记录
应用&插件
Suppr Zotero 插件Zotero 插件浏览器插件Mac 客户端Windows 客户端微信小程序
定价
高级版会员购买积分包购买API积分包
服务
文献检索文档翻译深度研究API 文档MCP 服务
关于我们
关于 Suppr公司介绍联系我们用户协议隐私条款
关注我们

Suppr 超能文献

核心技术专利:CN118964589B侵权必究
粤ICP备2023148730 号-1Suppr @ 2026

文献检索

告别复杂PubMed语法,用中文像聊天一样搜索,搜遍4000万医学文献。AI智能推荐,让科研检索更轻松。

立即免费搜索

文件翻译

保留排版,准确专业,支持PDF/Word/PPT等文件格式,支持 12+语言互译。

免费翻译文档

深度研究

AI帮你快速写综述,25分钟生成高质量综述,智能提取关键信息,辅助科研写作。

立即免费体验

单纯疱疹病毒-1 对 RNA 聚合酶 III 的作用。

Manipulation of RNA polymerase III by Herpes Simplex Virus-1.

机构信息

Department of Microbiology and Molecular Genetics, University of Pittsburgh School of Medicine, Pittsburgh, PA, USA.

HIV and AIDS Malignancy Branch, Center for Cancer Research, National Cancer Institute, National Institutes of Health, Bethesda, MD, USA.

出版信息

Nat Commun. 2022 Feb 2;13(1):623. doi: 10.1038/s41467-022-28144-8.

DOI:10.1038/s41467-022-28144-8
PMID:35110532
原文链接:https://pmc.ncbi.nlm.nih.gov/articles/PMC8810925/
Abstract

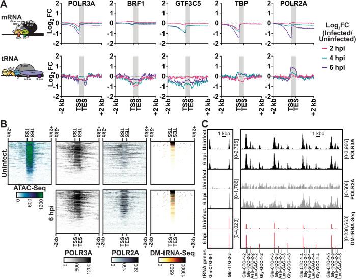
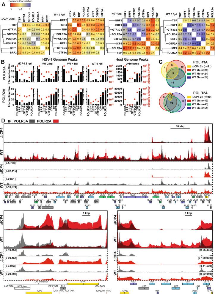
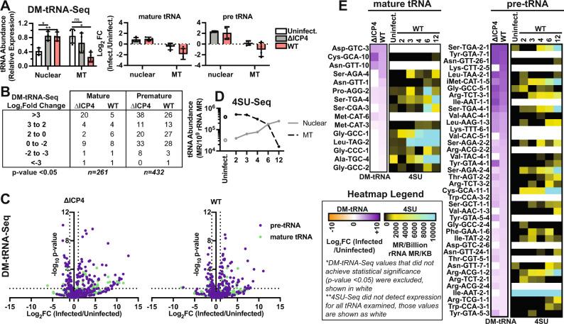
RNA polymerase III (Pol III) transcribes noncoding RNA, including transfer RNA (tRNA), and is commonly targeted during cancer and viral infection. We find that Herpes Simplex Virus-1 (HSV-1) stimulates tRNA expression 10-fold. Perturbation of host tRNA synthesis requires nuclear viral entry, but not synthesis of specific viral transcripts. tRNA with a specific codon bias were not targeted-rather increased transcription was observed from euchromatic, actively transcribed loci. tRNA upregulation is linked to unique crosstalk between the Pol II and III transcriptional machinery. While viral infection results in depletion of Pol II on host mRNA promoters, we find that Pol II binding to tRNA loci increases. Finally, we report Pol III and associated factors bind the viral genome, which suggests a previously unrecognized role in HSV-1 gene expression. These findings provide insight into mechanisms by which HSV-1 alters the host nuclear environment, shifting key processes in favor of the pathogen.

摘要

RNA 聚合酶 III(Pol III)转录非编码 RNA,包括转移 RNA(tRNA),并且在癌症和病毒感染期间通常是靶向目标。我们发现单纯疱疹病毒-1(HSV-1)刺激 tRNA 表达增加了 10 倍。干扰宿主 tRNA 合成需要核病毒进入,但不需要合成特定的病毒转录本。具有特定密码子偏好的 tRNA 未成为目标,而是在常染色质、活跃转录的基因座观察到转录增加。tRNA 的上调与 Pol II 和 III 转录机制之间独特的串扰有关。虽然病毒感染导致宿主 mRNA 启动子上的 Pol II 耗竭,但我们发现 Pol II 结合 tRNA 基因座的增加。最后,我们报告 Pol III 和相关因子结合病毒基因组,这表明在 HSV-1 基因表达中具有以前未被认识的作用。这些发现为 HSV-1 改变宿主核环境的机制提供了深入的了解,有利于病原体的关键过程。

https://cdn.ncbi.nlm.nih.gov/pmc/blobs/80b1/8810925/b836fed870fd/41467_2022_28144_Fig7_HTML.jpg
https://cdn.ncbi.nlm.nih.gov/pmc/blobs/80b1/8810925/71bca670b6a7/41467_2022_28144_Fig1_HTML.jpg
https://cdn.ncbi.nlm.nih.gov/pmc/blobs/80b1/8810925/09adb162ed5e/41467_2022_28144_Fig2_HTML.jpg
https://cdn.ncbi.nlm.nih.gov/pmc/blobs/80b1/8810925/f8fa3f11c2a8/41467_2022_28144_Fig3_HTML.jpg
https://cdn.ncbi.nlm.nih.gov/pmc/blobs/80b1/8810925/368b20f73978/41467_2022_28144_Fig4_HTML.jpg
https://cdn.ncbi.nlm.nih.gov/pmc/blobs/80b1/8810925/b520d047d9b9/41467_2022_28144_Fig5_HTML.jpg
https://cdn.ncbi.nlm.nih.gov/pmc/blobs/80b1/8810925/b0731db2ea30/41467_2022_28144_Fig6_HTML.jpg
https://cdn.ncbi.nlm.nih.gov/pmc/blobs/80b1/8810925/b836fed870fd/41467_2022_28144_Fig7_HTML.jpg
https://cdn.ncbi.nlm.nih.gov/pmc/blobs/80b1/8810925/71bca670b6a7/41467_2022_28144_Fig1_HTML.jpg
https://cdn.ncbi.nlm.nih.gov/pmc/blobs/80b1/8810925/09adb162ed5e/41467_2022_28144_Fig2_HTML.jpg
https://cdn.ncbi.nlm.nih.gov/pmc/blobs/80b1/8810925/f8fa3f11c2a8/41467_2022_28144_Fig3_HTML.jpg
https://cdn.ncbi.nlm.nih.gov/pmc/blobs/80b1/8810925/368b20f73978/41467_2022_28144_Fig4_HTML.jpg
https://cdn.ncbi.nlm.nih.gov/pmc/blobs/80b1/8810925/b520d047d9b9/41467_2022_28144_Fig5_HTML.jpg
https://cdn.ncbi.nlm.nih.gov/pmc/blobs/80b1/8810925/b0731db2ea30/41467_2022_28144_Fig6_HTML.jpg
https://cdn.ncbi.nlm.nih.gov/pmc/blobs/80b1/8810925/b836fed870fd/41467_2022_28144_Fig7_HTML.jpg

相似文献

1
Manipulation of RNA polymerase III by Herpes Simplex Virus-1.单纯疱疹病毒-1 对 RNA 聚合酶 III 的作用。
Nat Commun. 2022 Feb 2;13(1):623. doi: 10.1038/s41467-022-28144-8.
2
Herpes Simplex Virus 1 Dramatically Alters Loading and Positioning of RNA Polymerase II on Host Genes Early in Infection.单纯疱疹病毒 1 在感染早期显著改变宿主基因上 RNA 聚合酶 II 的加载和定位。
J Virol. 2018 Mar 28;92(8). doi: 10.1128/JVI.02184-17. Print 2018 Apr 15.
3
Infection by Herpes Simplex Virus 1 Causes Near-Complete Loss of RNA Polymerase II Occupancy on the Host Cell Genome.单纯疱疹病毒1型感染导致宿主细胞基因组上RNA聚合酶II占据率近乎完全丧失。
J Virol. 2015 Dec 16;90(5):2503-13. doi: 10.1128/JVI.02665-15.
4
RNA Polymerase II Promoter-Proximal Pausing and Release to Elongation Are Key Steps Regulating Herpes Simplex Virus 1 Transcription.RNA 聚合酶 II 启动子近端暂停和释放到延伸是调节单纯疱疹病毒 1 转录的关键步骤。
J Virol. 2020 Feb 14;94(5). doi: 10.1128/JVI.02035-19.
5
Lytic Infection with Murine Gammaherpesvirus 68 Activates Host and Viral RNA Polymerase III Promoters and Enhances Noncoding RNA Expression.溶细胞性感染小鼠γ疱疹病毒 68 激活宿主和病毒 RNA 聚合酶 III 启动子并增强非编码 RNA 表达。
J Virol. 2021 Jun 24;95(14):e0007921. doi: 10.1128/JVI.00079-21.
6
Human Cytomegalovirus Infection Elicits Global Changes in Host Transcription by RNA Polymerases I, II, and III.人巨细胞病毒感染通过 RNA 聚合酶 I、II 和 III 引发宿主转录的全局变化。
Viruses. 2022 Apr 9;14(4):779. doi: 10.3390/v14040779.
7
A Review of the Multipronged Attack of Herpes Simplex Virus 1 on the Host Transcriptional Machinery.单纯疱疹病毒 1 对宿主转录机制的多管齐下攻击综述。
Viruses. 2021 Sep 14;13(9):1836. doi: 10.3390/v13091836.
8
Widespread use of TATA elements in the core promoters for RNA polymerases III, II, and I in fission yeast.TATA元件在裂殖酵母中RNA聚合酶III、II和I的核心启动子中的广泛应用。
Mol Cell Biol. 2001 Oct;21(20):6870-81. doi: 10.1128/MCB.21.20.6870-6881.2001.
9
Modulation of yeast genome expression in response to defective RNA polymerase III-dependent transcription.酵母基因组表达对RNA聚合酶III依赖性转录缺陷的响应调节
Mol Cell Biol. 2005 Oct;25(19):8631-42. doi: 10.1128/MCB.25.19.8631-8642.2005.
10
ICP22 of Herpes Simplex Virus 1 Decreases RNA Polymerase Processivity.单纯疱疹病毒 1 的 ICP22 降低 RNA 聚合酶的延伸性。
J Virol. 2022 Mar 9;96(5):e0219121. doi: 10.1128/jvi.02191-21. Epub 2022 Jan 12.

引用本文的文献

1
RNA polymerase III transcription-associated polyadenylation promotes the accumulation of noncoding retrotransposons during infection.RNA聚合酶III转录相关的聚腺苷酸化在感染期间促进非编码逆转座子的积累。
Proc Natl Acad Sci U S A. 2025 Aug 12;122(32):e2507186122. doi: 10.1073/pnas.2507186122. Epub 2025 Aug 6.
2
Gammaherpesvirus infection triggers the formation of tRNA fragments from premature tRNAs.γ疱疹病毒感染会触发前体tRNA形成tRNA片段。
mBio. 2025 May 30:e0087525. doi: 10.1128/mbio.00875-25.
3
Defining expansions and perturbations to the RNA polymerase III transcriptome and epitranscriptome by modified direct RNA nanopore sequencing.

本文引用的文献

1
Alteration of the Premature tRNA Landscape by Gammaherpesvirus Infection.γ疱疹病毒感染导致的前体 tRNA 景观改变。
mBio. 2020 Dec 15;11(6):e02664-20. doi: 10.1128/mBio.02664-20.
2
Gene-Specific Control of tRNA Expression by RNA Polymerase II.RNA 聚合酶 II 对 tRNA 表达的基因特异性调控。
Mol Cell. 2020 May 21;78(4):765-778.e7. doi: 10.1016/j.molcel.2020.03.023. Epub 2020 Apr 15.
3
Herpes simplex viral nucleoprotein creates a competitive transcriptional environment facilitating robust viral transcription and host shut off.
通过改进的直接RNA纳米孔测序定义RNA聚合酶III转录组和表观转录组的扩增与扰动。
bioRxiv. 2025 Mar 12:2025.03.07.641986. doi: 10.1101/2025.03.07.641986.
4
HSV-1 infection induces a downstream shift of the +1 nucleosome.单纯疱疹病毒1型感染会导致+1核小体发生下游移位。
J Virol. 2025 Apr 15;99(4):e0208624. doi: 10.1128/jvi.02086-24. Epub 2025 Mar 25.
5
tRNA-Ser-UGA efficiently promotes the rapid release of duck hepatitis A virus from infected enterocytes and its remote dissemination to hepatocytes.tRNA-Ser-UGA能有效促进鸭甲型肝炎病毒从受感染的肠上皮细胞中快速释放,并使其远距离传播至肝细胞。
Poult Sci. 2025 Feb;104(2):104655. doi: 10.1016/j.psj.2024.104655. Epub 2024 Dec 16.
6
Neuron-associated retroelement-derived protein Arc/Arg3.1 assists in the early stages of alphaherpesvirus infection in human neuronal cells.神经元相关的逆转录元件衍生蛋白Arc/Arg3.1在人类神经元细胞的甲型疱疹病毒感染早期发挥作用。
PLoS One. 2024 Dec 12;19(12):e0314980. doi: 10.1371/journal.pone.0314980. eCollection 2024.
7
Proteolytic cleavage and inactivation of the TRMT1 tRNA modification enzyme by SARS-CoV-2 main protease.SARS-CoV-2 主蛋白酶对 TRMT1 tRNA 修饰酶的蛋白水解切割和失活。
Elife. 2024 May 30;12:RP90316. doi: 10.7554/eLife.90316.
8
Gammaherpesvirus infection triggers the formation of tRNA fragments from premature tRNAs.γ疱疹病毒感染会引发前体tRNA形成tRNA片段。
bioRxiv. 2024 May 2:2024.05.01.592122. doi: 10.1101/2024.05.01.592122.
9
WITHDRAWN: Gammaherpesvirus infection alters transfer RNA splicing and triggers tRNA cleavage.撤回:γ疱疹病毒感染会改变转运RNA剪接并引发转运RNA切割。
bioRxiv. 2025 Jan 10:2024.02.16.580780. doi: 10.1101/2024.02.16.580780.
10
A Revision of Herpes Simplex Virus Type 1 Transcription: First, Repress; Then, Express.单纯疱疹病毒1型转录的修正:先抑制,后表达。
Microorganisms. 2024 Jan 26;12(2):262. doi: 10.3390/microorganisms12020262.
单纯疱疹病毒核蛋白创造了一个竞争的转录环境,有利于病毒的高效转录和宿主关闭。
Elife. 2019 Oct 22;8:e51109. doi: 10.7554/eLife.51109.
4
Evidence for DNA-mediated nuclear compartmentalization distinct from phase separation.有证据表明 DNA 介导的核区室化不同于相分离。
Elife. 2019 May 7;8:e47098. doi: 10.7554/eLife.47098.
5
Genome replication affects transcription factor binding mediating the cascade of herpes simplex virus transcription.基因组复制会影响转录因子结合,从而介导单纯疱疹病毒转录的级联反应。
Proc Natl Acad Sci U S A. 2019 Feb 26;116(9):3734-3739. doi: 10.1073/pnas.1818463116. Epub 2019 Feb 11.
6
Cells alter their tRNA abundance to selectively regulate protein synthesis during stress conditions.细胞改变其 tRNA 丰度以选择性地调节应激条件下的蛋白质合成。
Sci Signal. 2018 Sep 4;11(546):eaat6409. doi: 10.1126/scisignal.aat6409.
7
Temporal Viral Genome-Protein Interactions Define Distinct Stages of Productive Herpesviral Infection.时间相关的病毒基因组-蛋白相互作用定义了有性疱疹病毒感染的不同阶段。
mBio. 2018 Jul 17;9(4):e01182-18. doi: 10.1128/mBio.01182-18.
8
The Galaxy platform for accessible, reproducible and collaborative biomedical analyses: 2018 update.Galaxy 平台:用于可访问、可重复和协作的生物医学分析:2018 年更新。
Nucleic Acids Res. 2018 Jul 2;46(W1):W537-W544. doi: 10.1093/nar/gky379.
9
Herpes Simplex Virus 1 Dramatically Alters Loading and Positioning of RNA Polymerase II on Host Genes Early in Infection.单纯疱疹病毒 1 在感染早期显著改变宿主基因上 RNA 聚合酶 II 的加载和定位。
J Virol. 2018 Mar 28;92(8). doi: 10.1128/JVI.02184-17. Print 2018 Apr 15.
10
Salmon provides fast and bias-aware quantification of transcript expression.鲑鱼提供快速且无偏倚的转录本表达定量。
Nat Methods. 2017 Apr;14(4):417-419. doi: 10.1038/nmeth.4197. Epub 2017 Mar 6.