• 文献检索
  • 文档翻译
  • 深度研究
  • 学术资讯
  • Suppr Zotero 插件Zotero 插件
  • 邀请有礼
  • 套餐&价格
  • 历史记录
应用&插件
Suppr Zotero 插件Zotero 插件浏览器插件Mac 客户端Windows 客户端微信小程序
定价
高级版会员购买积分包购买API积分包
服务
文献检索文档翻译深度研究API 文档MCP 服务
关于我们
关于 Suppr公司介绍联系我们用户协议隐私条款
关注我们

Suppr 超能文献

核心技术专利:CN118964589B侵权必究
粤ICP备2023148730 号-1Suppr @ 2026

文献检索

告别复杂PubMed语法,用中文像聊天一样搜索,搜遍4000万医学文献。AI智能推荐,让科研检索更轻松。

立即免费搜索

文件翻译

保留排版,准确专业,支持PDF/Word/PPT等文件格式,支持 12+语言互译。

免费翻译文档

深度研究

AI帮你快速写综述,25分钟生成高质量综述,智能提取关键信息,辅助科研写作。

立即免费体验

金属硫蛋白1M(MT1M)通过MDM2/p53/MT1M信号通路抑制肺腺癌细胞的活力、迁移以及细胞迁移相关蛋白的表达。

Metallothionein 1M (MT1M) inhibits lung adenocarcinoma cell viability, migration, and expression of cell mobility-related proteins through MDM2/p53/MT1M signaling.

作者信息

Xu Wei, Jiang Guo-Jun, Shi Guo-Zhen, Chen Ming-Zhi, Ma Tie-Liang, Tan Yong-Fei

机构信息

Department of Cardiothoracic Surgery, The Second Affiliated Hospital of Soochow University, Suzhou 215004, China.

Department of Cardiothoracic Surgery, Yixing People's Hospital, Yixing, Wuxi 215004, China.

出版信息

Transl Cancer Res. 2020 Apr;9(4):2710-2720. doi: 10.21037/tcr.2020.02.61.

DOI:10.21037/tcr.2020.02.61
PMID:35117630
原文链接:https://pmc.ncbi.nlm.nih.gov/articles/PMC8798298/
Abstract

BACKGROUND

Metallothionein 1M (MT1M) functions to regulate cell proliferation and cancer metastasis. This study assessed the effects of MT1M overexpression and mouse double minute 2 homolog (MDM2) knockdown on the regulation of non-small cell lung cancer A549 cell viability, migration, and protein expression and explored the underlying molecular events.

METHODS

A549 cells were stably infected with lentivirus carrying MT1M cDNA or transiently transfected MDM2 siRNA and/or treated with the p53 inhibitor for the assessment of changes in cell viability, wound healing, Transwell migration, and qRT-PCR and Western blot assays. Luciferase reporter assay was performed to investigate p53 binding to the MT1M promoter.

RESULTS

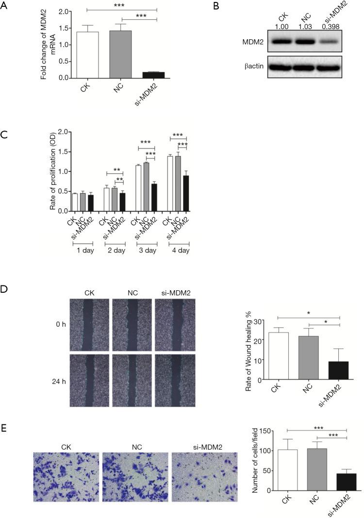
The data showed that MT1M overexpression inhibited A549 cell viability and migration capacity , whereas the p53 inhibitor reversed the inhibition of A549 cell viability and migration caused by MT1M overexpression as well as the expression of MMP2, MMP9, and MMP14. Furthermore, knockdown of MDM2, an upstream inhibitor of p53 activity, was able to reduce A549 cell viability, migration, and protein expression. Thus, MDM2 knockdown had synergistic effects with MT1M overexpression on the suppression of A549 cell viability, migration, and protein expression.

CONCLUSIONS

In conclusion, MDM2 can bind to and phosphorylate p53 protein to inactivate the protein, thereby reducing MT1M expression and leading to tumor cell proliferation and migration.

摘要

背景

金属硫蛋白1M(MT1M)具有调节细胞增殖和癌症转移的功能。本研究评估了MT1M过表达和小鼠双微体2同源物(MDM2)敲低对非小细胞肺癌A549细胞活力、迁移及蛋白表达调控的影响,并探究其潜在分子机制。

方法

用携带MT1M cDNA的慢病毒稳定感染A549细胞,或瞬时转染MDM2小干扰RNA(siRNA)和/或用p53抑制剂处理,以评估细胞活力、伤口愈合、Transwell迁移的变化,以及进行定量逆转录聚合酶链反应(qRT-PCR)和蛋白质印迹分析。进行荧光素酶报告基因检测以研究p53与MT1M启动子的结合情况。

结果

数据显示,MT1M过表达抑制了A549细胞活力和迁移能力,而p53抑制剂逆转了MT1M过表达对A549细胞活力和迁移的抑制作用,以及基质金属蛋白酶2(MMP2)、基质金属蛋白酶9(MMP9)和基质金属蛋白酶14(MMP14)的表达。此外,敲低p53活性的上游抑制剂MDM2能够降低A549细胞活力、迁移能力及蛋白表达。因此,敲低MDM2与MT1M过表达在抑制A549细胞活力、迁移及蛋白表达方面具有协同作用。

结论

总之,MDM2可与p53蛋白结合并使其磷酸化,从而使该蛋白失活,进而降低MT1M表达,导致肿瘤细胞增殖和迁移。

https://cdn.ncbi.nlm.nih.gov/pmc/blobs/1f65/8798298/550d333ace64/tcr-09-04-2710-fS.1.jpg
https://cdn.ncbi.nlm.nih.gov/pmc/blobs/1f65/8798298/eb2919fe00f9/tcr-09-04-2710-f1.jpg
https://cdn.ncbi.nlm.nih.gov/pmc/blobs/1f65/8798298/576982b43a95/tcr-09-04-2710-f2.jpg
https://cdn.ncbi.nlm.nih.gov/pmc/blobs/1f65/8798298/d1eabccf52e4/tcr-09-04-2710-f3.jpg
https://cdn.ncbi.nlm.nih.gov/pmc/blobs/1f65/8798298/0d973f25e161/tcr-09-04-2710-f4.jpg
https://cdn.ncbi.nlm.nih.gov/pmc/blobs/1f65/8798298/550d333ace64/tcr-09-04-2710-fS.1.jpg
https://cdn.ncbi.nlm.nih.gov/pmc/blobs/1f65/8798298/eb2919fe00f9/tcr-09-04-2710-f1.jpg
https://cdn.ncbi.nlm.nih.gov/pmc/blobs/1f65/8798298/576982b43a95/tcr-09-04-2710-f2.jpg
https://cdn.ncbi.nlm.nih.gov/pmc/blobs/1f65/8798298/d1eabccf52e4/tcr-09-04-2710-f3.jpg
https://cdn.ncbi.nlm.nih.gov/pmc/blobs/1f65/8798298/0d973f25e161/tcr-09-04-2710-f4.jpg
https://cdn.ncbi.nlm.nih.gov/pmc/blobs/1f65/8798298/550d333ace64/tcr-09-04-2710-fS.1.jpg

相似文献

1
Metallothionein 1M (MT1M) inhibits lung adenocarcinoma cell viability, migration, and expression of cell mobility-related proteins through MDM2/p53/MT1M signaling.金属硫蛋白1M(MT1M)通过MDM2/p53/MT1M信号通路抑制肺腺癌细胞的活力、迁移以及细胞迁移相关蛋白的表达。
Transl Cancer Res. 2020 Apr;9(4):2710-2720. doi: 10.21037/tcr.2020.02.61.
2
Loss of RPS27a expression regulates the cell cycle, apoptosis, and proliferation via the RPL11-MDM2-p53 pathway in lung adenocarcinoma cells.RPS27a 表达缺失通过 RPL11-MDM2-p53 通路调控肺腺癌细胞周期、凋亡和增殖。
J Exp Clin Cancer Res. 2022 Jan 24;41(1):33. doi: 10.1186/s13046-021-02230-z.
3
Silencing Ribosomal Protein L22 Promotes Proliferation and Migration, and Inhibits Apoptosis of Gastric Cancer Cells by Regulating the Murine Double Minute 2-Protein 53 (MDM2-p53) Signaling Pathway.沉默核糖体蛋白 L22 通过调节鼠双微体 2 蛋白 53(MDM2-p53)信号通路促进胃癌细胞的增殖和迁移,抑制其凋亡。
Med Sci Monit. 2021 May 29;27:e928375. doi: 10.12659/MSM.928375.
4
Overexpression of microRNA‑125a‑3p effectively inhibits the cell growth and invasion of lung cancer cells by regulating the mouse double minute 2 homolog/p53 signaling pathway.微小RNA‑125a‑3p的过表达通过调控小鼠双微体2同源物/p53信号通路有效抑制肺癌细胞的生长和侵袭。
Mol Med Rep. 2015 Oct;12(4):5482-6. doi: 10.3892/mmr.2015.4038. Epub 2015 Jul 3.
5
Berbamine Inhibits Cell Proliferation and Migration and Induces Cell Death of Lung Cancer Cells via Regulating c-Maf, PI3K/Akt, and MDM2-P53 Pathways.小檗胺通过调节c-Maf、PI3K/Akt和MDM2-P53信号通路抑制肺癌细胞增殖、迁移并诱导其死亡。
Evid Based Complement Alternat Med. 2021 Jul 8;2021:5517143. doi: 10.1155/2021/5517143. eCollection 2021.
6
F-box protein FBXO31 modulates apoptosis and epithelial-mesenchymal transition of cervical cancer via inactivation of the PI3K/AKT-mediated MDM2/p53 axis.F-box 蛋白 FBXO31 通过抑制 PI3K/AKT 介导的 MDM2/p53 轴来调节宫颈癌的细胞凋亡和上皮间质转化。
Life Sci. 2020 Oct 15;259:118277. doi: 10.1016/j.lfs.2020.118277. Epub 2020 Aug 12.
7
Metallothionein 1M suppresses tumorigenesis in hepatocellular carcinoma.金属硫蛋白1M抑制肝细胞癌的肿瘤发生。
Oncotarget. 2017 May 16;8(20):33037-33046. doi: 10.18632/oncotarget.16521.
8
Long non-coding RNA XIST expedites lung adenocarcinoma progression through upregulating MDM2 expression via binding to miR-363-3p.长链非编码 RNA XIST 通过与 miR-363-3p 结合上调 MDM2 表达促进肺腺癌进展。
Thorac Cancer. 2020 Mar;11(3):659-671. doi: 10.1111/1759-7714.13310. Epub 2020 Jan 22.
9
Research on miR-126 in glioma targeted regulation of PTEN/PI3K/Akt and MDM2-p53 pathways.miR-126 在胶质瘤中靶向调控 PTEN/PI3K/Akt 和 MDM2-p53 通路的研究。
Eur Rev Med Pharmacol Sci. 2019 Apr;23(8):3461-3470. doi: 10.26355/eurrev_201904_17711.
10
Low metallothionein 1M (MT1M) is associated with thyroid cancer cell lines progression.低水平的金属硫蛋白1M(MT1M)与甲状腺癌细胞系的进展相关。
Am J Transl Res. 2019 Mar 15;11(3):1760-1770. eCollection 2019.

引用本文的文献

1
Harnessing the TAF1 Acetyltransferase for Targeted Acetylation of the Tumor Suppressor p53.利用TAF1乙酰转移酶对肿瘤抑制因子p53进行靶向乙酰化修饰
Adv Sci (Weinh). 2025 Feb;12(7):e2413377. doi: 10.1002/advs.202413377. Epub 2024 Dec 24.
2
ProstaMine: a bioinformatics tool for identifying subtype-specific co-alterations associated with aggressiveness in prostate cancer.ProstaMine:一种用于识别与前列腺癌侵袭性相关的亚型特异性共改变的生物信息学工具。
Front Pharmacol. 2024 May 1;15:1360352. doi: 10.3389/fphar.2024.1360352. eCollection 2024.
3
Tumor cell cytoplasmic metallothionein expression associates with differential tumor immunogenicity and prognostic outcome in high-grade serous ovarian carcinoma.

本文引用的文献

1
A low DNA methylation epigenotype in lung squamous cell carcinoma and its association with idiopathic pulmonary fibrosis and poorer prognosis.肺鳞状细胞癌中低 DNA 甲基化表型及其与特发性肺纤维化和预后较差的关系。
Int J Cancer. 2020 Jan 15;146(2):388-399. doi: 10.1002/ijc.32532. Epub 2019 Jul 8.
2
Low metallothionein 1M (MT1M) is associated with thyroid cancer cell lines progression.低水平的金属硫蛋白1M(MT1M)与甲状腺癌细胞系的进展相关。
Am J Transl Res. 2019 Mar 15;11(3):1760-1770. eCollection 2019.
3
Combination immuno-oncology therapy with pembrolizumab, an anti-PD-1 monoclonal antibody targeting immune evasion, and standard chemotherapy for patients with the squamous and non-squamous subtypes of non-small cell lung cancer.
肿瘤细胞胞质金属硫蛋白表达与高级别浆液性卵巢癌的肿瘤免疫原性差异及预后结果相关。
Front Oncol. 2023 Nov 8;13:1252700. doi: 10.3389/fonc.2023.1252700. eCollection 2023.
4
Dermatomyositis with intrahepatic cholangiocarcinoma: a case report and data mining based on machine learning.皮肌炎合并肝内胆管癌:一例报告及基于机器学习的数据挖掘
Front Oncol. 2023 Aug 18;13:1206043. doi: 10.3389/fonc.2023.1206043. eCollection 2023.
5
Risk prediction for dermatomyositis-associated hepatocellular carcinoma.皮肌炎相关肝细胞癌的风险预测。
BMC Bioinformatics. 2023 May 31;24(1):222. doi: 10.1186/s12859-023-05353-6.
帕博利珠单抗(一种靶向免疫逃逸的抗程序性死亡受体1单克隆抗体)与标准化疗联合用于非小细胞肺癌鳞状和非鳞状亚型患者的免疫肿瘤治疗。
J Thorac Dis. 2018 Sep;10(9):5178-5183. doi: 10.21037/jtd.2018.08.123.
4
[Transport and Toxicity of Cadmium].[镉的运输与毒性]
Nihon Eiseigaku Zasshi. 2018;73(3):269-274. doi: 10.1265/jjh.73.269.
5
MiR-545-3p/MT1M axis regulates cell proliferation, invasion and migration in hepatocellular carcinoma.miR-545-3p/MT1M 轴调控肝癌细胞的增殖、侵袭和迁移。
Biomed Pharmacother. 2018 Dec;108:347-354. doi: 10.1016/j.biopha.2018.09.009. Epub 2018 Sep 15.
6
Global cancer statistics 2018: GLOBOCAN estimates of incidence and mortality worldwide for 36 cancers in 185 countries.全球癌症统计数据 2018:GLOBOCAN 对全球 185 个国家/地区 36 种癌症的发病率和死亡率的估计。
CA Cancer J Clin. 2018 Nov;68(6):394-424. doi: 10.3322/caac.21492. Epub 2018 Sep 12.
7
Role of p53 circuitry in tumorigenesis: A brief review.p53 通路在肿瘤发生中的作用:简要综述。
Eur J Med Chem. 2018 Oct 5;158:7-24. doi: 10.1016/j.ejmech.2018.08.099. Epub 2018 Sep 4.
8
The roles of metallothioneins in carcinogenesis.金属硫蛋白在致癌作用中的角色。
J Hematol Oncol. 2018 Aug 23;11(1):107. doi: 10.1186/s13045-018-0645-x.
9
p53 inhibition by MDM2 in human pterygium.人翼状胬肉中 MDM2 对 p53 的抑制作用。
Exp Eye Res. 2018 Oct;175:142-147. doi: 10.1016/j.exer.2018.06.021. Epub 2018 Jun 19.
10
The effect and mechanism of metallothionein MT1M on hepatocellular carcinoma cell.金属硫蛋白 MT1M 对肝癌细胞的作用及机制。
Eur Rev Med Pharmacol Sci. 2018 Feb;22(3):695-701. doi: 10.26355/eurrev_201802_14295.