Department of Biomedical Engineering, University of Minnesota, Twin Cities, 7-130 Nils Hasselmo Hall, 312 Church St. SE, Minneapolis, MN 55455, USA; Stem Cell Institute, University of Minnesota, Twin Cities, Minneapolis, MN 55455, USA.
Stem Cell Institute, University of Minnesota, Twin Cities, Minneapolis, MN 55455, USA; Department of Pediatrics, University of Minnesota, Twin Cities, Minneapolis, MN 55455, USA.
Stem Cell Reports. 2022 Mar 8;17(3):569-583. doi: 10.1016/j.stemcr.2022.01.005. Epub 2022 Feb 3.
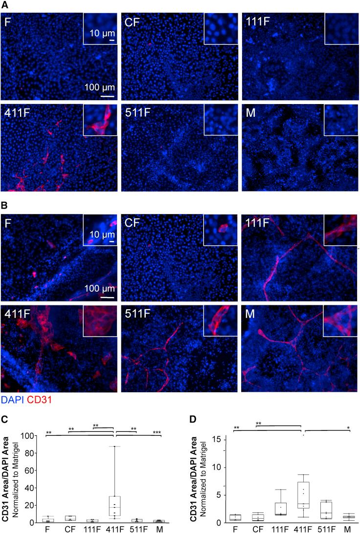
The extracellular matrix (ECM) provides essential cues to promote endothelial specification during tissue development in vivo; correspondingly, ECM is considered essential for endothelial differentiation outside of the body. However, systematic studies to assess the precise contribution of individual ECM proteins to endothelial differentiation have not been conducted. Further, the multi-component nature of differentiation protocols makes it challenging to study the underlying mechanisms by which the ECM contributes to cell fate. In this study, we determined that Laminin 411 alone increases endothelial differentiation of induced pluripotent stem cells over collagen I or Matrigel. The effect of ECM was shown to be independent of vascular endothelial growth factor (VEGF) binding capacity. We also show that ECM-guided endothelial differentiation is dependent on activation of focal adhesion kinase (FAK), integrin-linked kinase (ILK), Notch, and β-catenin pathways. Our results indicate that ECM contributes to endothelial differentiation through multiple avenues, which converge at the expression of active β-catenin.
细胞外基质 (ECM) 在体内组织发育过程中提供了促进内皮细胞特化的重要线索;相应地,ECM 被认为对于体外的内皮细胞分化是必不可少的。然而,系统地评估单个 ECM 蛋白对内皮细胞分化的确切贡献的研究尚未进行。此外,分化方案的多组分性质使得研究 ECM 促进细胞命运的潜在机制具有挑战性。在这项研究中,我们确定单独的层粘连蛋白 411 比胶原蛋白 I 或 Matrigel 更能促进诱导多能干细胞的内皮分化。ECM 的作用被证明与血管内皮生长因子 (VEGF) 结合能力无关。我们还表明,ECM 指导的内皮细胞分化依赖于粘着斑激酶 (FAK)、整合素连接激酶 (ILK)、Notch 和 β-连环蛋白途径的激活。我们的结果表明,ECM 通过多种途径促进内皮细胞分化,这些途径在活性 β-连环蛋白的表达处汇聚。