Suppr超能文献

使用苏木精和伊红染色的肿瘤切片评估肝细胞癌中的肿瘤浸润淋巴细胞。

Evaluating tumor-infiltrating lymphocytes in hepatocellular carcinoma using hematoxylin and eosin-stained tumor sections.

作者信息

Du Min, Cai Yu-Meng, Yin Yu-Lei, Xiao Li, Ji Yuan

机构信息

Department of Pathology, Huadong Hospital, Fudan University, Shanghai 200040, Shanghai Province, China.

Department of Pathology, Zhongshan Hospital, Fudan University, Shanghai 200032, Shanghai Province, China.

出版信息

World J Clin Cases. 2022 Jan 21;10(3):856-869. doi: 10.12998/wjcc.v10.i3.856.

Abstract

BACKGROUND

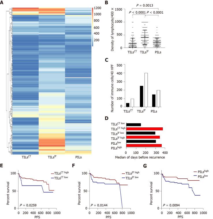
Tumor-infiltrating lymphocytes (TILs) constitute a prognostic factor in hepatocellular carcinoma (HCC). However, different methods of assessing TILs have various pre-analytical, analytical, and post-analytical challenges. The evaluation of TILs in hematoxylin and eosin (H&E)-stained tumor sections proposed by the International Immuno-Oncology Biomarker Working Group was demonstrated to be a reproducible, affordable and easily applied method in many tumors.

AIM

To evaluate the prognostic significance of TILs in H&E-stained slides of HCCs.

METHODS

This was a retrospective study performed in the hospital. HCC patients who underwent liver resection between 2015 and 2017 in Zhongshan Hospital were enrolled in this study. Patients who experienced recurrence or received therapy in addition to antiviral therapy before surgery at this time were excluded. A total of 204 patients were enrolled in the study. The ILs were counted manually in tumor sections stained with H&E under an optical microscope at 400 ×. The ILs were assessed separately in the center of the tumor (TILs), the invasive front (TILs), and peritumor (PILs) areas. Univariate and multivariate survival analyses were performed using a Cox regression model. < 0.05 was considered statistically significant and all -values were two-sided.

RESULTS

Among the 204 patients, univariate analysis indicated that macrovascular invasion (MaVI) ( = 0.001), microvascular invasion (MVI) ( = 0.012), multiple tumors ( = 0.008), large tumors (> 10 cm) ( = 0.001), absence of a tumor capsule ( = 0.026), macrotrabecular histological subtype ( = 0.001), low density of TILs ( = 0.039), TILs ( = 0.014), and PILs ( = 0.010) were predictors of progression-free survival (PFS). Cox multivariate analysis indicated that MaVI ( = 0.009), absence of a tumor capsule ( = 0.031), low-density of TILs ( = 0.047) and PILs ( = 0.0495) were independent predictors of PFS. A three-category analysis was carried out by combining TILs, TILs, and PILs, after which HCCs were classified into immune [(TILs), (TILs), and PILs, 83 cases], immune (tumors other than immune and immune subtypes, 94 cases), and immune [(TILs), (TILs), and PILs, 27 cases)] subtypes. The immune subtype had a lower rate of MVI (40.96%) than the immune (61.70%, = 0.017) and immune (66.67%, = 0.020) subtypes. The recurrence rates of the immune, immune and immune subtypes were 10.8%, 25.5% and 33.3%, respectively.

CONCLUSION

HCC patients with high infiltrating lymphocytes tend to have a lower recurrence rate and less MVI. The evaluation of TILs in H&E-stained specimens could be a prognostic parameter for HCC.

摘要

背景

肿瘤浸润淋巴细胞(TILs)是肝细胞癌(HCC)的一个预后因素。然而,评估TILs的不同方法在分析前、分析中和分析后都面临各种挑战。国际免疫肿瘤生物标志物工作组提出的在苏木精和伊红(H&E)染色的肿瘤切片中评估TILs的方法,在许多肿瘤中被证明是一种可重复、经济且易于应用的方法。

目的

评估HCC的H&E染色切片中TILs的预后意义。

方法

这是一项在医院进行的回顾性研究。纳入了2015年至2017年在中山医院接受肝切除术的HCC患者。排除此时术前除抗病毒治疗外还经历复发或接受其他治疗的患者。共纳入204例患者。在光学显微镜下400倍视野下,对H&E染色的肿瘤切片中的淋巴细胞进行手动计数。分别在肿瘤中心(TILs)、浸润前沿(TILs)和瘤周(PILs)区域评估淋巴细胞。使用Cox回归模型进行单因素和多因素生存分析。P<0.05被认为具有统计学意义,所有P值均为双侧。

结果

在204例患者中,单因素分析表明,大血管侵犯(MaVI)(P = 0.001)、微血管侵犯(MVI)(P = 0.012)、多发肿瘤(P = 0.008)、大肿瘤(>10 cm)(P = 0.001)、无肿瘤包膜(P = 0.026)、大小梁组织学亚型(P = 0.001)、TILs低密度(P = 0.039)、TILs(P = 0.014)和PILs(P = 0.010)是无进展生存期(PFS)的预测因素。Cox多因素分析表明,MaVI(P = 0.009)、无肿瘤包膜(P = 0.031)、TILs低密度(P = 0.047)和PILs(P = 0.0495)是PFS的独立预测因素。通过结合TILs、TILs和PILs进行三类分析,之后将HCC分为免疫型[(TILs)、(TILs)和PILs,83例]、免疫中间型(免疫型和免疫型以外的肿瘤,94例)和免疫抑制型[(TILs)、(TILs)和PILs,27例]亚型。免疫型的MVI发生率(40.96%)低于免疫中间型(61.70%,P = 0.017)和免疫抑制型(66.67%,P = 0.020)亚型。免疫型、免疫中间型和免疫抑制型的复发率分别为10.8%、25.5%和33.3%。

结论

淋巴细胞浸润高的HCC患者往往复发率较低且MVI较少。在H&E染色标本中评估TILs可能是HCC的一个预后参数。

https://cdn.ncbi.nlm.nih.gov/pmc/blobs/e96f/8790462/5bede89526e6/WJCC-10-856-g001.jpg

文献检索

告别复杂PubMed语法,用中文像聊天一样搜索,搜遍4000万医学文献。AI智能推荐,让科研检索更轻松。

立即免费搜索

文件翻译

保留排版,准确专业,支持PDF/Word/PPT等文件格式,支持 12+语言互译。

免费翻译文档

深度研究

AI帮你快速写综述,25分钟生成高质量综述,智能提取关键信息,辅助科研写作。

立即免费体验