Molecular Neuroscience Research Centre (MNRC), Shiga University of Medical Science, Seta Tsukinowa-cho, Otsu, Shiga, 520-2192, Japan.
Graduate School of Pharmaceutical Sciences, Nagoya University, Furo-cho, Chikusa-ku, Nagoya, 464-8601, Japan.
BMC Biol. 2022 Feb 10;20(1):42. doi: 10.1186/s12915-022-01246-x.
Primary cilia are sensory organelles crucial for organ development. The pivotal structure of the primary cilia is a microtubule that is generated via tubulin polymerization reaction that occurs in the basal body. It remains to be elucidated how molecules with distinct physicochemical properties contribute to the formation of the primary cilia.
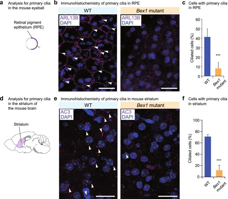
Here we show that brain expressed X-linked 1 (Bex1) plays an essential role in tubulin polymerization and primary cilia formation. The Bex1 protein shows the physicochemical property of being an intrinsically disordered protein (IDP). Bex1 shows cell density-dependent accumulation as a condensate either in nucleoli at a low cell density or at the apical cell surface at a high cell density. The apical Bex1 localizes to the basal body. Bex1 knockout mice present ciliopathy phenotypes and exhibit ciliary defects in the retina and striatum. Bex1 recombinant protein shows binding capacity to guanosine triphosphate (GTP) and forms the condensate that facilitates tubulin polymerization in the reconstituted system.
Our data reveals that Bex1 plays an essential role for the primary cilia formation through providing the reaction field for the tubulin polymerization.
初级纤毛是器官发育过程中至关重要的感觉器官。初级纤毛的关键结构是微管,它通过发生在基体中的微管蛋白聚合反应产生。目前仍不清楚具有不同物理化学性质的分子如何促进初级纤毛的形成。
在这里,我们发现脑表达的 X 连锁蛋白 1(Bex1)在微管聚合和初级纤毛形成中发挥着重要作用。Bex1 蛋白表现出内在无序蛋白(IDP)的物理化学性质。Bex1 表现出细胞密度依赖性聚集,在低细胞密度时聚集在核仁中,在高细胞密度时聚集在细胞顶部表面。细胞顶部的 Bex1 定位于基体。Bex1 敲除小鼠表现出纤毛病表型,并在视网膜和纹状体中表现出纤毛缺陷。Bex1 重组蛋白显示与鸟嘌呤三磷酸(GTP)结合的能力,并在重组系统中形成促进微管聚合的凝聚物。
我们的数据表明,Bex1 通过为微管聚合提供反应场,在初级纤毛形成中发挥着重要作用。