Suppr超能文献

The Efficient Mobile Management Based on Metaheuristic Algorithm for Internet of Vehicle.

作者信息

Huang Shih-Yun, Chen Shih-Syun, Chen Min-Xiou, Chang Yao-Chung, Chao Han-Chieh

机构信息

Department of Electrical Engineering, National Dong Hwa University, Hualien 97401, Taiwan.

Department of Computer Science and Information Engineering, National Dong Hwa University, Hualien 97401, Taiwan.

出版信息

Sensors (Basel). 2022 Feb 2;22(3):1140. doi: 10.3390/s22031140.

Abstract

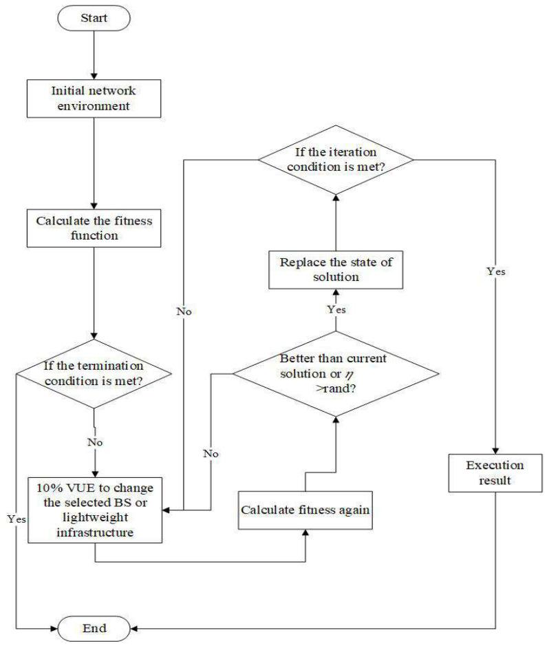
With the low latency, high transmission rate, and high reliability provided by the fifth-generation mobile communication network (5G), many applications requiring ultra-low latency and high reliability (uRLLC) have become a hot research topic. Among these issues, the most important is the Internet of Vehicles (IoV). To maintain the safety of vehicle drivers and road conditions, the IoV can transmit through sensors or infrastructure to maintain communication quality and transmission. However, because 5G uses millimeter waves for transmission, a large number of base stations (BS) or lightweight infrastructure will be built in 5G, which will make the overall environment more complex than 4G. The lightweight infrastructure also has to be considered together. For these reasons, in 5G, there are two mechanisms for handover, horizontal, and vertical handover; hence, it must be discussed how to handle handover to obtain the best performance for the whole network. In this paper, to address handover selection, we consider delay time, energy efficiency, load balancing, and energy consumption and formulate it as a multi-objective optimization (MOO) problem. At the same time, we propose the handover of the mobile management mechanism based on location prediction combined with heuristic algorithms. The results show that our proposed mechanism is better than the distance-based one for energy efficiency, load, and latency. It optimizes by more than about 20% at most.

摘要
https://cdn.ncbi.nlm.nih.gov/pmc/blobs/521f/8840155/fb4b1386eb4b/sensors-22-01140-g001.jpg

文献AI研究员

20分钟写一篇综述,助力文献阅读效率提升50倍。

立即体验

用中文搜PubMed

大模型驱动的PubMed中文搜索引擎

马上搜索

文档翻译

学术文献翻译模型,支持多种主流文档格式。

立即体验