Institute of General Pathology and Pathophysiology, 125315 Moscow, Russia.
N.N. Blokhin National Medical Research Center of Oncology, 115478 Moscow, Russia.
Int J Mol Sci. 2022 Jan 24;23(3):1300. doi: 10.3390/ijms23031300.
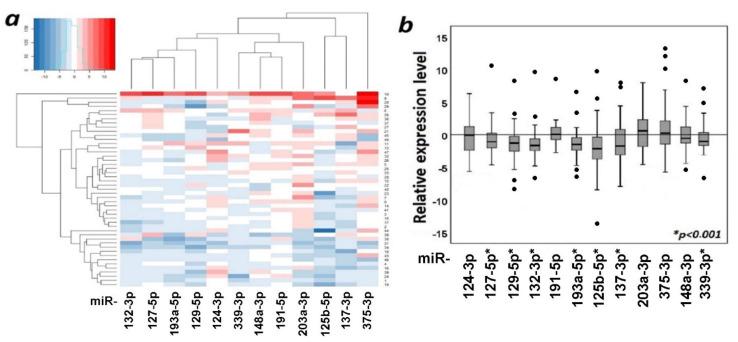
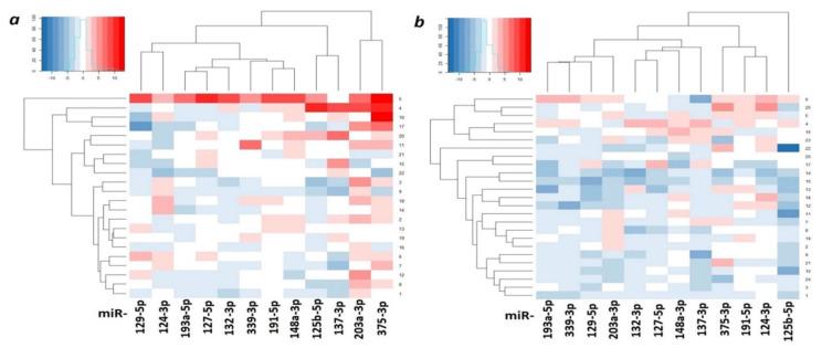
Our work aimed to differentiate 20 aberrantly methylated miRNA genes that participate at different stages of development and metastasis of ovarian carcinoma (OvCa) using methylation-specific qPCR in a representative set of clinical samples: 102 primary tumors without and with metastases (to lymph nodes, peritoneum, or distant organs) and 30 peritoneal macroscopic metastases (PMM). Thirteen miRNA genes (, , , , , , , , , , , , and ) were hypermethylated already at the early stages of OvCa, while hypermethylation of , , , and was pronounced in metastatic tumors, and showed high methylation levels specifically in PMM. We confirmed the significant relationship between methylation and expression levels for 11 out of 12 miRNAs analyzed by qRT-PCR. Moreover, expression levels of six miRNAs were significantly decreased in metastatic tumors in comparison with nonmetastatic ones, and downregulation of miR-203a-3p was the most significant. We revealed an inverse relationship between expression levels of miR-203a-3p and those of and genes, which are EMT drivers. We also identified three miRNA genes (, , and ) that likely regulate EMT-MET reversion in the colonization of PMM. According to the Kaplan-Meier analysis, hypermethylation of several examined miRNA genes was associated with poorer overall survival of OvCa patients, and high methylation levels of and were related to the greatest relative risk of death.
我们的工作旨在使用甲基化特异性 qPCR 在一组代表性的临床样本中区分 20 个异常甲基化的 miRNA 基因,这些基因参与卵巢癌 (OvCa) 的不同发展和转移阶段:102 个无转移和有转移(淋巴结、腹膜或远处器官)的原发性肿瘤,以及 30 个腹膜宏观转移 (PMM)。13 个 miRNA 基因(、、、、、、、、、、和)在 OvCa 的早期阶段就已经发生了高甲基化,而、、和的高甲基化则在转移性肿瘤中明显,而则在 PMM 中表现出高甲基化水平。我们通过 qRT-PCR 验证了 12 个 miRNA 中 11 个的甲基化与表达水平之间的显著关系。此外,与非转移性肿瘤相比,转移性肿瘤中六个 miRNA 的表达水平显著降低,其中 miR-203a-3p 的下调最为显著。我们揭示了 miR-203a-3p 的表达水平与 EMT 驱动基因和的表达水平之间存在负相关关系。我们还鉴定了三个可能调节 PMM 定植中 EMT-MET 逆转的 miRNA 基因(、和)。根据 Kaplan-Meier 分析,几个被检测的 miRNA 基因的高甲基化与 OvCa 患者总体生存率较差相关,而和的高甲基化水平与死亡的相对风险最大相关。