Suppr超能文献

细菌性阴道病相关阴道宏转录组的从头组装与注释。

De Novo Assembly and Annotation of the Vaginal Metatranscriptome Associated with Bacterial Vaginosis.

机构信息

College of Biotechnology and Bioengineering, Sungkyunkwan University, Seoburo 2066, Suwon 16419, Gyeonggi, Korea.

Institute of Biotechnology and Bioengineering, Sungkyunkwan University, Seoburo 2066, Suwon 16419, Gyeonggi, Korea.

出版信息

Int J Mol Sci. 2022 Jan 30;23(3):1621. doi: 10.3390/ijms23031621.

Abstract

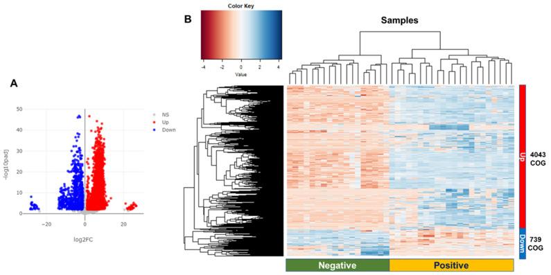
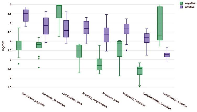
The vaginal microbiome plays an important role in women's health and disease. Here we reanalyzed 40 vaginal transcriptomes from a previous study of de novo assembly (metaT-Assembly) followed by functional annotation. We identified 286,293 contigs and further assigned them to 25 phyla, 209 genera, and 339 species. and dominated the microbiome of non-bacterial vaginosis (BV) samples, while a complex of microbiota was identified from BV-associated samples. The metaT-Assembly identified a higher number of bacterial species than the 16S rRNA amplicon and metaT-Kraken methods. However, metaT-Assembly and metaT-Kraken exhibited similar major bacterial composition at the species level. Binning of metatranscriptome data resulted in 176 bins from major known bacteria and several unidentified bacteria in the vagina. Functional analyses based on Clusters of Orthologous Genes (COGs) and Kyoto Encyclopedia of Genes and Genomes (KEGG) pathways suggested that a higher number of transcripts were expressed by the microbiome complex in the BV-associated samples than in non-BV-associated samples. The KEGG pathway analysis with an individual bacterial genome identified specific functions of the identified bacterial genome. Taken together, we demonstrated that the metaT-Assembly approach is an efficient tool to understand the dynamic microbial communities and their functional roles associated with the human vagina.

摘要

阴道微生物组在女性健康和疾病中起着重要作用。在这里,我们重新分析了先前关于从头组装(metaT-Assembly)的研究中的 40 个阴道转录组,并进行了功能注释。我们鉴定了 286,293 个连续序列,并进一步将其分配到 25 个门、209 个属和 339 个种。 和 主导非细菌性阴道病(BV)样本的微生物组,而从与 BV 相关的样本中鉴定出了一个复杂的微生物群。metaT-Assembly 鉴定出的细菌种类数量高于 16S rRNA 扩增子和 metaT-Kraken 方法。然而,metaT-Assembly 和 metaT-Kraken 在物种水平上表现出相似的主要细菌组成。宏转录组数据的分类产生了 176 个来自阴道中主要已知细菌和几种未鉴定细菌的细菌。基于直系同源基因 (COGs) 和京都基因与基因组百科全书 (KEGG) 途径的功能分析表明,与非 BV 相关样本相比,BV 相关样本中微生物组复合物表达的转录本数量更多。基于单个细菌基因组的 KEGG 途径分析确定了所鉴定细菌基因组的特定功能。总之,我们证明了 metaT-Assembly 方法是一种有效的工具,可以了解与人类阴道相关的动态微生物群落及其功能作用。

https://cdn.ncbi.nlm.nih.gov/pmc/blobs/f1ed/8835865/6309a59f8e29/ijms-23-01621-g001.jpg

文献检索

告别复杂PubMed语法,用中文像聊天一样搜索,搜遍4000万医学文献。AI智能推荐,让科研检索更轻松。

立即免费搜索

文件翻译

保留排版,准确专业,支持PDF/Word/PPT等文件格式,支持 12+语言互译。

免费翻译文档

深度研究

AI帮你快速写综述,25分钟生成高质量综述,智能提取关键信息,辅助科研写作。

立即免费体验