Suppr超能文献

在黄羽扇豆干旱条件下,根瘤和花离层细胞壁成分的重构。

Remodeling of Cell Wall Components in Root Nodules and Flower Abscission Zone under Drought in Yellow Lupine.

机构信息

Chair of Plant Physiology and Biotechnology, Nicolaus Copernicus University, Lwowska 1 Street, 87-100 Toruń, Poland.

Department of Plant Physiology, Institute of Biology, Warsaw University of Life Sciences-SGGW (WULS-SGGW), Nowoursynowska 159 Street, 02-776 Warsaw, Poland.

出版信息

Int J Mol Sci. 2022 Jan 31;23(3):1680. doi: 10.3390/ijms23031680.

Abstract

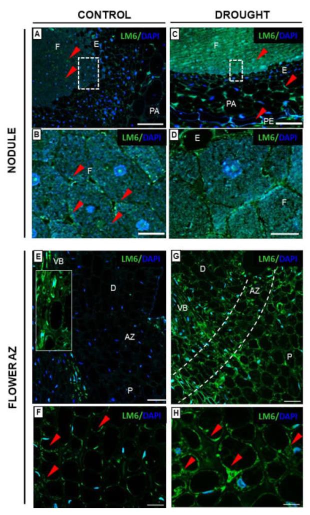
We recently showed that yellow lupine is highly sensitive to soil water deficits since this stressor disrupts nodule structure and functioning, and at the same time triggers flower separation through abscission zone (AZ) activation in the upper part of the plant. Both processes require specific transformations including cell wall remodeling. However, knowledge about the involvement of particular cell wall elements in nodulation and abscission in agronomically important, nitrogen-fixing crops, especially under stressful conditions, is still scarce. Here, we used immuno-fluorescence techniques to visualize dynamic changes in cell wall compounds taking place in the root nodules and flower AZ of following drought. The reaction of nodules and the flower AZ to drought includes the upregulation of extensins, galactans, arabinans, xylogalacturonan, and xyloglucans. Additionally, modifications in the localization of high- and low-methylated homogalacturonans and arabinogalactan proteins were detected in nodules. Collectively, we determined for the first time the drought-associated modification of cell wall components responsible for their remodeling in root nodules and the flower AZ of . The involvement of these particular molecules and their possible interaction in response to stress is also deeply discussed herein.

摘要

我们最近表明,黄羽扇豆对土壤水分亏缺高度敏感,因为这种胁迫会破坏根瘤的结构和功能,同时通过植物上部的离层区(AZ)激活触发花分离。这两个过程都需要特定的转化,包括细胞壁重塑。然而,关于在农业上重要的固氮作物中,特别是在胁迫条件下,特定细胞壁元素在结瘤和脱落中的参与的知识仍然很少。在这里,我们使用免疫荧光技术来可视化细胞壁化合物在根瘤和花 AZ 中的动态变化,以响应干旱。干旱引起的根瘤和花 AZ 的反应包括伸展蛋白、半乳糖、阿拉伯聚糖、木糖半乳糖醛酸和木葡聚糖的上调。此外,在根瘤中还检测到高和低甲基化同质半乳糖醛酸和阿拉伯半乳聚糖蛋白的定位修饰。总的来说,我们首次确定了与细胞壁成分相关的干旱相关修饰,这些成分负责其在根瘤和花 AZ 中的重塑。本文还深入讨论了这些特定分子的参与及其在应对胁迫时的可能相互作用。

https://cdn.ncbi.nlm.nih.gov/pmc/blobs/00c8/8836056/3795dd27e4cc/ijms-23-01680-g001.jpg

文献检索

告别复杂PubMed语法,用中文像聊天一样搜索,搜遍4000万医学文献。AI智能推荐,让科研检索更轻松。

立即免费搜索

文件翻译

保留排版,准确专业,支持PDF/Word/PPT等文件格式,支持 12+语言互译。

免费翻译文档

深度研究

AI帮你快速写综述,25分钟生成高质量综述,智能提取关键信息,辅助科研写作。

立即免费体验