• 文献检索
  • 文档翻译
  • 深度研究
  • 学术资讯
  • Suppr Zotero 插件Zotero 插件
  • 邀请有礼
  • 套餐&价格
  • 历史记录
应用&插件
Suppr Zotero 插件Zotero 插件浏览器插件Mac 客户端Windows 客户端微信小程序
定价
高级版会员购买积分包购买API积分包
服务
文献检索文档翻译深度研究API 文档MCP 服务
关于我们
关于 Suppr公司介绍联系我们用户协议隐私条款
关注我们

Suppr 超能文献

核心技术专利:CN118964589B侵权必究
粤ICP备2023148730 号-1Suppr @ 2026

文献检索

告别复杂PubMed语法,用中文像聊天一样搜索,搜遍4000万医学文献。AI智能推荐,让科研检索更轻松。

立即免费搜索

文件翻译

保留排版,准确专业,支持PDF/Word/PPT等文件格式,支持 12+语言互译。

免费翻译文档

深度研究

AI帮你快速写综述,25分钟生成高质量综述,智能提取关键信息,辅助科研写作。

立即免费体验

PRC2 抑制在癌症治疗中的疗效基础是衰老相关 secretory phenotype 的诱导。

Induction of senescence-associated secretory phenotype underlies the therapeutic efficacy of PRC2 inhibition in cancer.

机构信息

Gene Editing Center, School of Life Science and Technology, ShanghaiTech University, Shanghai, 201210, China.

Hubei Key Laboratory of Cell Homeostasis, College of Life Sciences, Wuhan University, Wuhan, China.

出版信息

Cell Death Dis. 2022 Feb 15;13(2):155. doi: 10.1038/s41419-022-04601-6.

DOI:10.1038/s41419-022-04601-6
PMID:35169119
原文链接:https://pmc.ncbi.nlm.nih.gov/articles/PMC8847585/
Abstract

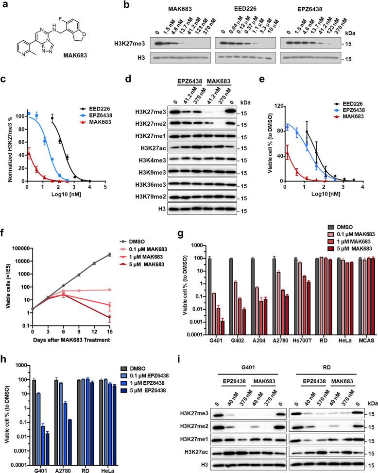
The methyltransferase Polycomb Repressive Complex 2 (PRC2), composed of EZH2, SUZ12, and EED subunits, is associated with transcriptional repression via tri-methylation of histone H3 on lysine 27 residue (H3K27me3). PRC2 is a valid drug target, as the EZH2 gain-of-function mutations identified in patient samples drive tumorigenesis. PRC2 inhibitors have been discovered and demonstrated anti-cancer efficacy in clinic. However, their pharmacological mechanisms are poorly understood. MAK683 is a potent EED inhibitor in clinical development. Focusing on MAK683-sensitive tumors with SMARCB1 or ARID1A loss, we identified a group of PRC2 target genes with high H3K27me3 signal through epigenomic and transcriptomic analysis. Multiple senescence-associated secretory phenotype (SASP) genes, such as GATA4, MMP2/10, ITGA2 and GBP1, are in this group besides previously identified CDKN2A/p16. Upon PRC2 inhibition, the de-repression of SASP genes is detected in multiple sensitive models and contributes to decreased Ki67+, extracellular matrix (ECM) reorganization, senescence associated inflammation and tumor regression even in CDKN2A/p16 knockout tumor. And the combination of PRC2 inhibitor and CDK4/6 inhibitor leads to better effect. The genes potential regulated by PRC2 in neuroblastoma samples exhibited significant enrichment of ECM and senescence associated inflammation, supporting the clinical relevance of our results. Altogether, our results unravel the pharmacological mechanism of PRC2 inhibitors and propose a combination strategy for MAK683 and other PRC2 drugs.

摘要

多梳抑制复合物 2(PRC2)由 EZH2、SUZ12 和 EED 亚基组成,通过组蛋白 H3 赖氨酸 27 位三甲基化(H3K27me3)与转录抑制相关。PRC2 是一个有效的药物靶点,因为在患者样本中鉴定的 EZH2 功能获得性突变驱动肿瘤发生。已经发现了 PRC2 抑制剂,并在临床中证明了其抗癌疗效。然而,它们的药理机制尚不清楚。MAK683 是一种在临床开发中具有强大 EED 抑制作用的化合物。我们专注于 SMARCB1 或 ARID1A 缺失的 MAK683 敏感肿瘤,通过表观基因组学和转录组学分析,确定了一组具有高 H3K27me3 信号的 PRC2 靶基因。除了先前鉴定的 CDKN2A/p16 之外,该组还包括多个衰老相关分泌表型(SASP)基因,如 GATA4、MMP2/10、ITGA2 和 GBP1。在 PRC2 抑制后,在多个敏感模型中检测到 SASP 基因的去抑制,这导致 Ki67+减少、细胞外基质(ECM)重组、衰老相关炎症和肿瘤消退,即使在 CDKN2A/p16 敲除肿瘤中也是如此。并且 PRC2 抑制剂和 CDK4/6 抑制剂的联合使用会产生更好的效果。在神经母细胞瘤样本中受 PRC2 潜在调控的基因表现出 ECM 和衰老相关炎症的显著富集,支持了我们结果的临床相关性。总之,我们的结果揭示了 PRC2 抑制剂的药理机制,并提出了 MAK683 和其他 PRC2 药物的联合治疗策略。

https://cdn.ncbi.nlm.nih.gov/pmc/blobs/cc48/8847585/88ac21ed4282/41419_2022_4601_Fig5_HTML.jpg
https://cdn.ncbi.nlm.nih.gov/pmc/blobs/cc48/8847585/5a6f9e048df3/41419_2022_4601_Fig1_HTML.jpg
https://cdn.ncbi.nlm.nih.gov/pmc/blobs/cc48/8847585/af1dd8dc756b/41419_2022_4601_Fig2_HTML.jpg
https://cdn.ncbi.nlm.nih.gov/pmc/blobs/cc48/8847585/bb1527fcde40/41419_2022_4601_Fig3_HTML.jpg
https://cdn.ncbi.nlm.nih.gov/pmc/blobs/cc48/8847585/b1bc26b41c2c/41419_2022_4601_Fig4_HTML.jpg
https://cdn.ncbi.nlm.nih.gov/pmc/blobs/cc48/8847585/88ac21ed4282/41419_2022_4601_Fig5_HTML.jpg
https://cdn.ncbi.nlm.nih.gov/pmc/blobs/cc48/8847585/5a6f9e048df3/41419_2022_4601_Fig1_HTML.jpg
https://cdn.ncbi.nlm.nih.gov/pmc/blobs/cc48/8847585/af1dd8dc756b/41419_2022_4601_Fig2_HTML.jpg
https://cdn.ncbi.nlm.nih.gov/pmc/blobs/cc48/8847585/bb1527fcde40/41419_2022_4601_Fig3_HTML.jpg
https://cdn.ncbi.nlm.nih.gov/pmc/blobs/cc48/8847585/b1bc26b41c2c/41419_2022_4601_Fig4_HTML.jpg
https://cdn.ncbi.nlm.nih.gov/pmc/blobs/cc48/8847585/88ac21ed4282/41419_2022_4601_Fig5_HTML.jpg

相似文献

1
Induction of senescence-associated secretory phenotype underlies the therapeutic efficacy of PRC2 inhibition in cancer.PRC2 抑制在癌症治疗中的疗效基础是衰老相关 secretory phenotype 的诱导。
Cell Death Dis. 2022 Feb 15;13(2):155. doi: 10.1038/s41419-022-04601-6.
2
EZH2 W113C is a gain-of-function mutation in B-cell lymphoma enabling both PRC2 methyltransferase activation and tazemetostat resistance.EZH2 W113C 是 B 细胞淋巴瘤中的功能获得性突变,可同时激活 PRC2 甲基转移酶和抵抗塔西美坦。
J Biol Chem. 2023 Apr;299(4):103073. doi: 10.1016/j.jbc.2023.103073. Epub 2023 Feb 27.
3
The H3K36me2 Methyltransferase Nsd1 Demarcates PRC2-Mediated H3K27me2 and H3K27me3 Domains in Embryonic Stem Cells.H3K36me2 甲基转移酶 Nsd1 在胚胎干细胞中划定 PRC2 介导的 H3K27me2 和 H3K27me3 结构域。
Mol Cell. 2018 Apr 19;70(2):371-379.e5. doi: 10.1016/j.molcel.2018.02.027. Epub 2018 Mar 29.
4
Polycomb Repressive Complex 2 in Oncology.多梳抑制复合物 2 在肿瘤学中的作用。
Cancer Treat Res. 2023;190:273-320. doi: 10.1007/978-3-031-45654-1_9.
5
Astemizole arrests the proliferation of cancer cells by disrupting the EZH2-EED interaction of polycomb repressive complex 2.阿替利珠单抗通过破坏多梳抑制复合物 2 的 EZH2-EED 相互作用来阻止癌细胞的增殖。
J Med Chem. 2014 Nov 26;57(22):9512-21. doi: 10.1021/jm501230c. Epub 2014 Nov 12.
6
EZH2 mutations in follicular lymphoma distort H3K27me3 profiles and alter transcriptional responses to PRC2 inhibition.滤泡性淋巴瘤中的EZH2突变会扭曲H3K27me3谱,并改变对PRC2抑制的转录反应。
Nat Commun. 2024 Apr 24;15(1):3452. doi: 10.1038/s41467-024-47701-x.
7
PRC2-mediated repression of SMARCA2 predicts EZH2 inhibitor activity in SWI/SNF mutant tumors.PRC2 介导的 SMARCA2 抑制预测 EZH2 抑制剂在 SWI/SNF 突变型肿瘤中的活性。
Proc Natl Acad Sci U S A. 2017 Nov 14;114(46):12249-12254. doi: 10.1073/pnas.1703966114. Epub 2017 Oct 30.
8
Mutations in genes encoding polycomb repressive complex 2 subunits cause Weaver syndrome.编码多梳抑制复合物2亚基的基因突变会导致韦弗综合征。
Hum Mutat. 2017 Jun;38(6):637-648. doi: 10.1002/humu.23200. Epub 2017 Mar 15.
9
Recent strategies targeting Embryonic Ectoderm Development (EED) for cancer therapy: Allosteric inhibitors, PPI inhibitors, and PROTACs.针对癌症治疗的胚胎外胚层发育(EED)的最新策略:别构抑制剂、PPI 抑制剂和 PROTACs。
Eur J Med Chem. 2022 Mar 5;231:114144. doi: 10.1016/j.ejmech.2022.114144. Epub 2022 Jan 20.
10
The roles of EZH2 in cancer and its inhibitors.EZH2 在癌症中的作用及其抑制剂。
Med Oncol. 2023 May 6;40(6):167. doi: 10.1007/s12032-023-02025-6.

引用本文的文献

1
Immunoinflammation and post-translational modifications in the aging process.衰老过程中的免疫炎症与翻译后修饰
J Transl Med. 2025 Aug 14;23(1):910. doi: 10.1186/s12967-025-06892-7.
2
Epigenetic Therapies in Endocrine-Related Cancers: Past Insights and Clinical Progress.内分泌相关癌症的表观遗传疗法:过去的见解与临床进展
Cancers (Basel). 2025 Jul 22;17(15):2418. doi: 10.3390/cancers17152418.
3
BRAF maintains the CpG island methylator phenotype, and DNA methylation of PRC2 targets genes in colon cancer.BRAF维持CpG岛甲基化表型以及结肠癌中PRC2靶基因的DNA甲基化。

本文引用的文献

1
Mechanisms of Macrophage Plasticity in the Tumor Environment: Manipulating Activation State to Improve Outcomes.肿瘤微环境中巨噬细胞可塑性的机制:调控激活状态以改善预后。
Front Immunol. 2021 May 7;12:642285. doi: 10.3389/fimmu.2021.642285. eCollection 2021.
2
EZH2 inhibition activates a dsRNA-STING-interferon stress axis that potentiates response to PD-1 checkpoint blockade in prostate cancer.EZH2抑制激活了一条双链RNA-STING-干扰素应激轴,该轴增强了前列腺癌对PD-1检查点阻断的反应。
Nat Cancer. 2021 Apr;2(4):444-456. doi: 10.1038/s43018-021-00185-w. Epub 2021 Mar 22.
3
Somatic mutations and single-cell transcriptomes reveal the root of malignant rhabdoid tumours.
iScience. 2025 Jun 14;28(7):112905. doi: 10.1016/j.isci.2025.112905. eCollection 2025 Jul 18.
4
Unravelling Convergent Signaling Mechanisms Underlying the Aging-Disease Nexus Using Computational Language Analysis.使用计算语言分析揭示衰老与疾病关联背后的趋同信号机制。
Curr Issues Mol Biol. 2025 Mar 14;47(3):189. doi: 10.3390/cimb47030189.
5
Hypermethylation of CDKN2A CpG island drives resistance to PRC2 inhibitors in SWI/SNF loss-of-function tumors.CDKN2A CpG 岛的超甲基化导致 SWI/SNF 功能丧失型肿瘤对 PRC2 抑制剂产生耐药性。
Cell Death Dis. 2024 Nov 5;15(11):794. doi: 10.1038/s41419-024-07109-3.
6
The role of the dynamic epigenetic landscape in senescence: orchestrating SASP expression.动态表观遗传格局在衰老中的作用:协调衰老相关分泌表型的表达
NPJ Aging. 2024 Oct 24;10(1):48. doi: 10.1038/s41514-024-00172-2.
7
PPARγ and C/EBPα enable adipocyte differentiation upon inhibition of histone methyltransferase PRC2 in malignant tumors.PPARγ 和 C/EBPα 通过抑制恶性肿瘤中的组蛋白甲基转移酶 PRC2 促进脂肪细胞分化。
J Biol Chem. 2024 Oct;300(10):107765. doi: 10.1016/j.jbc.2024.107765. Epub 2024 Sep 12.
8
The Wild West of spike-in normalization.掺入标准化的蛮荒西部。
Nat Biotechnol. 2024 Sep;42(9):1343-1349. doi: 10.1038/s41587-024-02377-y.
9
Targeting senescence-associated secretory phenotypes to remodel the tumour microenvironment and modulate tumour outcomes.靶向衰老相关 secretory phenotypes 重塑肿瘤微环境并调节肿瘤结局。
Clin Transl Med. 2024 Sep;14(9):e1772. doi: 10.1002/ctm2.1772.
10
Epigenetic developmental mechanisms underlying sex differences in cancer.癌症中性别差异的表观遗传发育机制。
J Clin Invest. 2024 Jul 1;134(13):e180071. doi: 10.1172/JCI180071.
体细胞突变和单细胞转录组揭示恶性横纹肌样肿瘤的根源。
Nat Commun. 2021 Mar 3;12(1):1407. doi: 10.1038/s41467-021-21675-6.
4
Senescent cells and macrophages: key players for regeneration?衰老细胞和巨噬细胞:再生的关键因素?
Open Biol. 2020 Dec;10(12):200309. doi: 10.1098/rsob.200309. Epub 2020 Dec 23.
5
Tazemetostat in advanced epithelioid sarcoma with loss of INI1/SMARCB1: an international, open-label, phase 2 basket study.Tazemetostat 治疗 INI1/SMARCB1 缺失的晚期上皮样肉瘤:一项国际、开放标签、2 期篮子研究。
Lancet Oncol. 2020 Nov;21(11):1423-1432. doi: 10.1016/S1470-2045(20)30451-4. Epub 2020 Oct 6.
6
Tazemetostat for patients with relapsed or refractory follicular lymphoma: an open-label, single-arm, multicentre, phase 2 trial.塔西美替尼治疗复发或难治性滤泡性淋巴瘤患者的疗效:一项开放标签、单臂、多中心、2 期临床试验。
Lancet Oncol. 2020 Nov;21(11):1433-1442. doi: 10.1016/S1470-2045(20)30441-1. Epub 2020 Oct 6.
7
Cellular Senescence Variation by Metabolic and Epigenomic Remodeling.通过代谢和表观遗传重塑的细胞衰老变化。
Trends Cell Biol. 2020 Dec;30(12):919-922. doi: 10.1016/j.tcb.2020.08.009. Epub 2020 Sep 23.
8
Classical and Nonclassical Intercellular Communication in Senescence and Ageing.衰老和老化过程中的经典和非经典细胞间通讯。
Trends Cell Biol. 2020 Aug;30(8):628-639. doi: 10.1016/j.tcb.2020.05.003. Epub 2020 Jun 3.
9
The SWI/SNF complex in cancer - biology, biomarkers and therapy.SWI/SNF 复合物在癌症中的作用——生物学、生物标志物和治疗。
Nat Rev Clin Oncol. 2020 Jul;17(7):435-448. doi: 10.1038/s41571-020-0357-3. Epub 2020 Apr 17.
10
SciPy 1.0: fundamental algorithms for scientific computing in Python.SciPy 1.0:Python 中的科学计算基础算法。
Nat Methods. 2020 Mar;17(3):261-272. doi: 10.1038/s41592-019-0686-2. Epub 2020 Feb 3.