Suppr超能文献

外泌体来源的 MEG3 LncRNA 通过 miR-15a-5p/CCNE1 轴增强 SCLC 对顺铂的化疗耐药性。

MEG3 LncRNA from Exosomes Released from Cancer-Associated Fibroblasts Enhances Cisplatin Chemoresistance in SCLC via a MiR-15a-5p/CCNE1 Axis.

机构信息

Department of Oncology, The Fourth People's Hospital of Jinan, Jinan, China.

Department of Oncology, The Third Affiliated Hospital of Shandong First Medical University, Jinan, China.

出版信息

Yonsei Med J. 2022 Mar;63(3):229-240. doi: 10.3349/ymj.2022.63.3.229.

Abstract

PURPOSE

Long non-coding RNAs (lncRNAs) may act as oncogenes in small-cell lung cancer (SCLC). Exosomes containing lncRNAs released from cancer-associated fibroblasts (CAF) accelerate tumorigenesis and confer chemoresistance. This study aimed to explore the action mechanism of the CAF-derived lncRNA maternally expressed gene 3 (MEG3) on cisplatin (DDP) chemoresistance and cell processes in SCLC.

MATERIALS AND METHODS

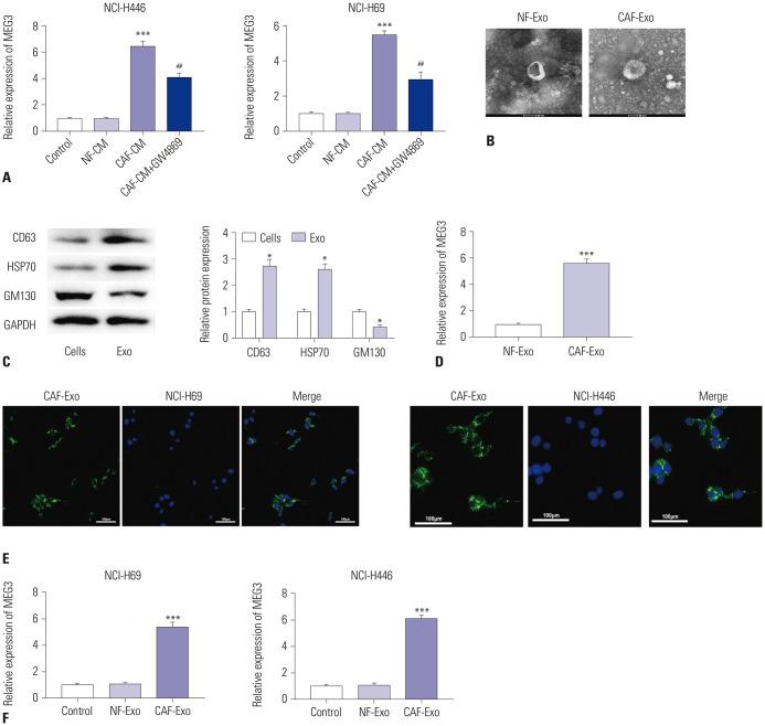
Quantitative real-time PCR was conducted to determine the expression levels of MEG3, miR-15a-5p, and CCNE1. Cell viability and metastasis were measured by 3-(4, 5-dimethyl-2-thiazolyl)-2, 5-diphenyl-2-h-tetrazolium bromide and invasion assays, respectively. A xenograft tumor model was developed to confirm the effect of MEG3 overexpression on SCLC progression in vivo. Relationships between miR-15a-5p and MEG3/CCNE1 were predicted using StarBase software and validated by dual luciferase reporter assay. Western blotting was used to determine protein levels. A co-culture model was established to explore the effects of exosomes on MEG3 expression in SCLC cell lines.

RESULTS

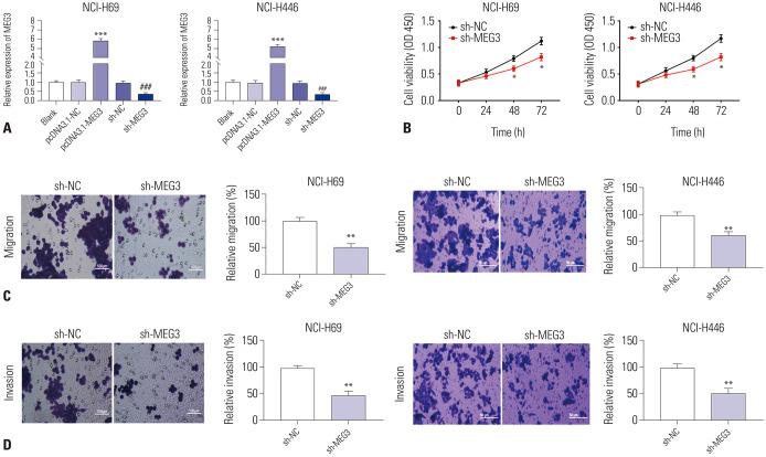
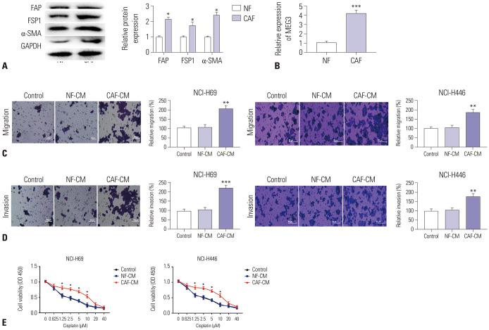
MEG3 was overexpressed in SCLC tissues and cells. MEG3 silencing significantly repressed cell viability and metastasis in SCLC. High expression of MEG3 was observed in CAF-derived conditioned medium (CM) and exosomes, and promoted chemoresistance and cancer progression. Additionally, MEG3 was found to serve as a sponge of miR-15a-5p to mediate CCNE1 expression. Overexpression of miR-15a-5p and knockout of CCNE1 reversed the effects of MEG3 overexpression on cell viability and metastasis.

CONCLUSION

MEG3 lncRNA released from CAF-derived exosomes promotes DDP chemoresistance via regulation of a miR-15a-5p/CCNE1 axis. These findings may provide insight into SCLC therapy.

摘要

目的

长链非编码 RNA(lncRNA)可能在小细胞肺癌(SCLC)中作为癌基因发挥作用。源自癌症相关成纤维细胞(CAF)的含有 lncRNA 的外泌体加速肿瘤发生并赋予化疗耐药性。本研究旨在探讨 CAF 衍生的 lncRNA 母系表达基因 3(MEG3)对 SCLC 顺铂(DDP)化疗耐药性和细胞过程的作用机制。

材料和方法

采用定量实时 PCR 测定 MEG3、miR-15a-5p 和 CCNE1 的表达水平。通过 3-(4,5-二甲基-2-噻唑基)-2,5-二苯基-2-H-四唑溴盐和侵袭试验分别测量细胞活力和转移。建立异种移植肿瘤模型以体内证实 MEG3 过表达对 SCLC 进展的影响。使用 StarBase 软件预测 miR-15a-5p 与 MEG3/CCNE1 之间的关系,并通过双荧光素酶报告基因检测验证。采用 Western blot 法测定蛋白水平。建立共培养模型探讨外泌体对 SCLC 细胞系中 MEG3 表达的影响。

结果

MEG3 在 SCLC 组织和细胞中过表达。MEG3 沉默显著抑制 SCLC 细胞活力和转移。在 CAF 衍生的条件培养基(CM)和外泌体中观察到 MEG3 高表达,并促进化疗耐药性和癌症进展。此外,发现 MEG3 作为 miR-15a-5p 的海绵体来介导 CCNE1 表达。miR-15a-5p 的过表达和 CCNE1 的敲除逆转了 MEG3 过表达对细胞活力和转移的影响。

结论

源自 CAF 衍生的外泌体的 MEG3 lncRNA 通过调节 miR-15a-5p/CCNE1 轴促进 DDP 化疗耐药性。这些发现可能为 SCLC 治疗提供新的见解。

https://cdn.ncbi.nlm.nih.gov/pmc/blobs/12d8/8860932/38eb8806a0a7/ymj-63-229-g001.jpg

文献AI研究员

20分钟写一篇综述,助力文献阅读效率提升50倍。

立即体验

用中文搜PubMed

大模型驱动的PubMed中文搜索引擎

马上搜索

文档翻译

学术文献翻译模型,支持多种主流文档格式。

立即体验