Suppr超能文献

丹参酮 IIA 通过调节半乳糖凝集素-3 的 m6A 修饰缓解心肌肥厚。

Tanshinone IIA alleviates cardiac hypertrophy through m6A modification of galectin-3.

机构信息

Department of Intensive Care Unit, Hangzhou Hospital of Traditional Chinese Medicine (Dingqiao District), Guangxing Affiliated Hospital of Zhejiang Chinese Medical University, Hangzhou, Zhejiang, China.

Department of Emergency Medicine, Zhejiang Provincial People' s Hospital (People's Hospital of Hangzhou Medical College), Hangzhou, Zhejiang, China.

出版信息

Bioengineered. 2022 Feb;13(2):4260-4270. doi: 10.1080/21655979.2022.2031388.

Abstract

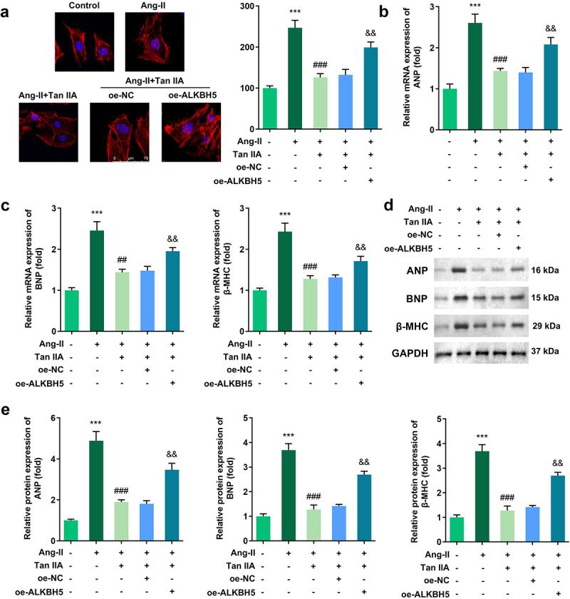
Cardiac hypertrophy results from the adaptive response of the myocardium to pressure overload on the heart. Tanshinone IIA (Tan IIA) is the major active compound extracted from Bunge, which possesses various pharmacological benefits. In the present study, the effect and mechanism of action of Tan IIA on cardiac hypertrophy were studied. Ang II-induced and transverse aortic constriction (TAC)-induced cardiomyocyte hypertrophy models were used to evaluate the effect of Tan IIA. An adenoviral vector system was utilized to overexpress galectin-3. The results revealed that Tan IIA significantly inhibited Ang II-induced hypertrophy and TAC-induced cardiac hypertrophy . Furthermore, Tan IIA notably inhibited the expression of galectin-3. Rescue experiments indicated that galectin-3 overexpression reversed the effects of Tan IIA, which further validated the interaction between Tan IIA and galectin-3. Additionally, Tan IIA suppressed alkB homolog 5, RNA demethylase (ALKBH5)-mediated N6-methyladenosine (m6A) modification of galectin-3. In summary, the results of the present study indicated that Tan IIA attenuates cardiac hypertrophy by targeting galectin-3, suggesting that galectin-3 plays a critical role in cardiac hypertrophy and represents a new therapeutic target.

摘要

心肌肥厚是心肌对心脏压力超负荷的适应性反应。丹参酮 IIA(Tan IIA)是从丹参中提取的主要活性化合物,具有多种药理作用。本研究探讨了 Tan IIA 对心肌肥厚的作用及其机制。采用血管紧张素 II(Ang II)诱导和腹主动脉缩窄(TAC)诱导的心肌肥厚模型评价 Tan IIA 的作用。利用腺病毒载体系统过表达半乳糖凝集素-3(Galectin-3)。结果表明,Tan IIA 显著抑制 Ang II 诱导的心肌肥厚和 TAC 诱导的心肌肥厚。此外,Tan IIA 显著抑制 Galectin-3 的表达。挽救实验表明,Galectin-3 过表达逆转了 Tan IIA 的作用,进一步验证了 Tan IIA 与 Galectin-3 之间的相互作用。此外,Tan IIA 抑制 alkB 同源物 5(ALKBH5)介导的 Galectin-3 的 N6-甲基腺苷(m6A)修饰。综上所述,本研究结果表明,Tan IIA 通过靶向 Galectin-3 减轻心肌肥厚,提示 Galectin-3 在心肌肥厚中起关键作用,是一个新的治疗靶点。

https://cdn.ncbi.nlm.nih.gov/pmc/blobs/6e95/8973617/41c15a459065/KBIE_A_2031388_F0001_OC.jpg

文献AI研究员

20分钟写一篇综述,助力文献阅读效率提升50倍。

立即体验

用中文搜PubMed

大模型驱动的PubMed中文搜索引擎

马上搜索

文档翻译

学术文献翻译模型,支持多种主流文档格式。

立即体验