Suppr超能文献

散发性肌萎缩侧索硬化症患者的肌肉细胞分泌神经毒性囊泡。

Muscle cells of sporadic amyotrophic lateral sclerosis patients secrete neurotoxic vesicles.

机构信息

Northern Ireland Center for Stratified Medicine, Biomedical Sciences Research Institute, Londonderry, UK.

Sorbonne Université, Institut National de la Santé et de la Recherche Médicale, Association Institut de Myologie, Centre de Recherche en Myologie, Paris, France.

出版信息

J Cachexia Sarcopenia Muscle. 2022 Apr;13(2):1385-1402. doi: 10.1002/jcsm.12945. Epub 2022 Feb 22.

Abstract

BACKGROUND

The cause of the motor neuron (MN) death that drives terminal pathology in amyotrophic lateral sclerosis (ALS) remains unknown, and it is thought that the cellular environment of the MN may play a key role in MN survival. Several lines of evidence implicate vesicles in ALS, including that extracellular vesicles may carry toxic elements from astrocytes towards MNs, and that pathological proteins have been identified in circulating extracellular vesicles of sporadic ALS patients. Because MN degeneration at the neuromuscular junction is a feature of ALS, and muscle is a vesicle-secretory tissue, we hypothesized that muscle vesicles may be involved in ALS pathology.

METHODS

Sporadic ALS patients were confirmed to be ALS according to El Escorial criteria and were genotyped to test for classic gene mutations associated with ALS, and physical function was assessed using the ALSFRS-R score. Muscle biopsies of either mildly affected deltoids of ALS patients (n = 27) or deltoids of aged-matched healthy subjects (n = 30) were used for extraction of muscle stem cells, to perform immunohistology, or for electron microscopy. Muscle stem cells were characterized by immunostaining, RT-qPCR, and transcriptomic analysis. Secreted muscle vesicles were characterized by proteomic analysis, Western blot, NanoSight, and electron microscopy. The effects of muscle vesicles isolated from the culture medium of ALS and healthy myotubes were tested on healthy human-derived iPSC MNs and on healthy human myotubes, with untreated cells used as controls.

RESULTS

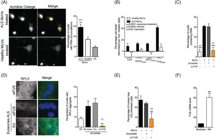
An accumulation of multivesicular bodies was observed in muscle biopsies of sporadic ALS patients by immunostaining and electron microscopy. Study of muscle biopsies and biopsy-derived denervation-naïve differentiated muscle stem cells (myotubes) revealed a consistent disease signature in ALS myotubes, including intracellular accumulation of exosome-like vesicles and disruption of RNA-processing. Compared with vesicles from healthy control myotubes, when administered to healthy MNs the vesicles of ALS myotubes induced shortened, less branched neurites, cell death, and disrupted localization of RNA and RNA-processing proteins. The RNA-processing protein FUS and a majority of its binding partners were present in ALS muscle vesicles, and toxicity was dependent on the expression level of FUS in recipient cells. Toxicity to recipient MNs was abolished by anti-CD63 immuno-blocking of vesicle uptake.

CONCLUSIONS

ALS muscle vesicles are shown to be toxic to MNs, which establishes the skeletal muscle as a potential source of vesicle-mediated toxicity in ALS.

摘要

背景

导致肌萎缩侧索硬化症(ALS)终末病理的运动神经元(MN)死亡的原因尚不清楚,人们认为 MN 的细胞环境可能在 MN 存活中发挥关键作用。有几条证据表明囊泡与 ALS 有关,包括细胞外囊泡可能将毒性物质从星形胶质细胞传递到 MN 中,并且在散发性 ALS 患者的循环细胞外囊泡中已经鉴定出病理性蛋白质。由于 MN 在神经肌肉接头处的退化是 ALS 的一个特征,而肌肉是囊泡分泌组织,因此我们假设肌肉囊泡可能参与 ALS 病理学。

方法

根据埃尔埃斯科里亚尔标准确诊为 ALS 的散发性 ALS 患者进行基因分型,以测试与 ALS 相关的经典基因突变,并使用 ALSFRS-R 评分评估身体功能。从轻度受累的 ALS 患者的三角肌(n=27)或年龄匹配的健康受试者的三角肌(n=30)的肌肉活检中提取肌肉干细胞,进行免疫组织化学检查,或进行电子显微镜检查。通过免疫染色、RT-qPCR 和转录组分析对肌肉干细胞进行特征描述。通过蛋白质组分析、Western blot、NanoSight 和电子显微镜对分泌的肌肉囊泡进行特征描述。将从 ALS 和健康肌管培养物中分离出的肌肉囊泡作用于健康人源诱导多能干细胞 MN 和健康人肌管,并用未处理的细胞作为对照。

结果

免疫染色和电子显微镜观察到散发性 ALS 患者的肌肉活检中多泡体的积累。对肌肉活检和活检衍生的未去神经分化的肌肉干细胞(肌管)的研究显示,ALS 肌管中存在一致的疾病特征,包括细胞内积累的外泌体样囊泡和 RNA 处理的破坏。与健康对照肌管的囊泡相比,当将 ALS 肌管的囊泡施用于健康 MN 时,诱导缩短、分支较少的轴突、细胞死亡和 RNA 及其 RNA 处理蛋白定位的破坏。RNA 处理蛋白 FUS 及其大多数结合伴侣存在于 ALS 肌肉囊泡中,毒性取决于受体细胞中 FUS 的表达水平。用抗 CD63 免疫阻断囊泡摄取可消除对受体 MN 的毒性。

结论

ALS 肌肉囊泡被证明对 MN 具有毒性,这确立了骨骼肌是 ALS 中囊泡介导毒性的潜在来源。

https://cdn.ncbi.nlm.nih.gov/pmc/blobs/0c39/8978001/87e0f63805db/JCSM-13-1385-g002.jpg

文献检索

告别复杂PubMed语法,用中文像聊天一样搜索,搜遍4000万医学文献。AI智能推荐,让科研检索更轻松。

立即免费搜索

文件翻译

保留排版,准确专业,支持PDF/Word/PPT等文件格式,支持 12+语言互译。

免费翻译文档

深度研究

AI帮你快速写综述,25分钟生成高质量综述,智能提取关键信息,辅助科研写作。

立即免费体验