Suppr超能文献

腺苷A-A受体异聚体在不同脑区的表达及在转基因APP阿尔茨海默病模型小胶质细胞中的显著上调

Expression of the Adenosine A-A Receptor Heteromer in Different Brain Regions and Marked Upregulation in the Microglia of the Transgenic APP Alzheimer's Disease Model.

作者信息

Lillo Alejandro, Raïch Iu, Lillo Jaume, Pérez-Olives Catalina, Navarro Gemma, Franco Rafael

机构信息

Centro de Investigación Biomédica en Red Enfermedades Neurodegenerativas (CiberNed), National Institute of Health Carlos III, Valderrebollo 5, 28031 Madrid, Spain.

Department of Biochemistry and Physiology, Faculty of Pharmacy and Food Science, University of Barcelona, 08028 Barcelona, Spain.

出版信息

Biomedicines. 2022 Jan 19;10(2):214. doi: 10.3390/biomedicines10020214.

Abstract

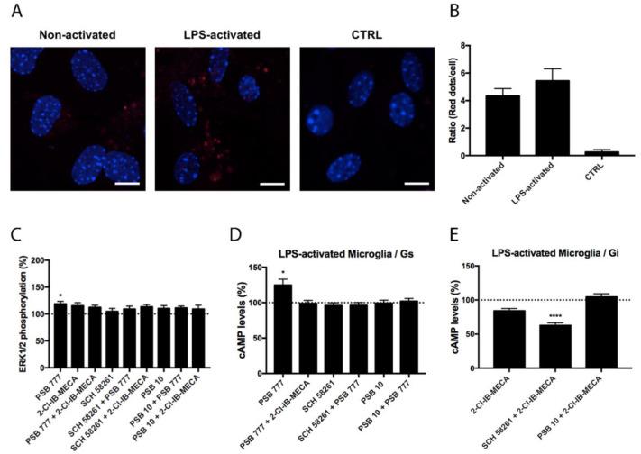
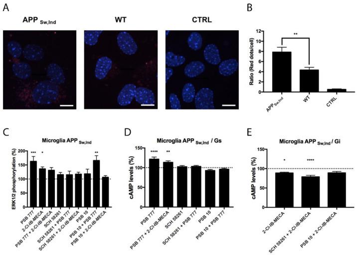
Adenosine (Ado) receptors have been instrumental in the detection of heteromers and other higher-order receptor structures, mainly via interactions with other cell surface G-protein-coupled receptors. Apart from the first report of the A Ado receptor interacting with the A Ado receptor, there has been more recent data on the possibility that every Ado receptor type, A, A, A, and A, may interact with each other. The aim of this paper was to look for the expression and function of the A/A receptor heteromer (AAHet) in neurons and microglia. In situ proximity ligation assays (PLA), performed in primary cells, showed that AAHet expression was markedly higher in striatal than in cortical and hippocampal neurons, whereas it was similar in resting and activated microglia. Signaling assays demonstrated that the effect of the AR agonist, PSB 777, was reduced in the presence of the AR agonist, 2-Cl-IB-MECA, whereas the effect of the AR agonist was potentiated by the AR antagonist, SCH 58261. Interestingly, the expression of the heteromer was markedly enhanced in microglia from the APP model of Alzheimer's disease. The functionality of the heteromer in primary microglia from APP mice was more similar to that found in resting microglia from control mice.

摘要

腺苷(Ado)受体在检测异聚体和其他高阶受体结构方面发挥了重要作用,主要是通过与其他细胞表面G蛋白偶联受体的相互作用。除了首次报道A1腺苷受体与A2A腺苷受体相互作用外,最近还有数据表明,每种腺苷受体类型,即A1、A2A、A2B和A3,都有可能相互作用。本文的目的是研究A1/A2A受体异聚体(AAHet)在神经元和小胶质细胞中的表达及功能。在原代细胞中进行的原位邻近连接分析(PLA)表明,纹状体中AAHet的表达明显高于皮质和海马神经元,而在静息和活化的小胶质细胞中表达相似。信号分析表明,在存在A2A受体激动剂2-Cl-IB-MECA的情况下,A1受体激动剂PSB 777的作用减弱,而A2A受体激动剂的作用则被A1受体拮抗剂SCH 58261增强。有趣的是,在阿尔茨海默病APP模型的小胶质细胞中,异聚体的表达明显增强。APP小鼠原代小胶质细胞中异聚体的功能与对照小鼠静息小胶质细胞中的功能更为相似。

https://cdn.ncbi.nlm.nih.gov/pmc/blobs/d446/8869194/d6774881df4f/biomedicines-10-00214-g001.jpg

文献AI研究员

20分钟写一篇综述,助力文献阅读效率提升50倍。

立即体验

用中文搜PubMed

大模型驱动的PubMed中文搜索引擎

马上搜索

文档翻译

学术文献翻译模型,支持多种主流文档格式。

立即体验