Suppr超能文献

用萝卜硫素和靶向 miR-15b-5p 的肽核酸(PNA)处理人类神经胶质瘤 U251 细胞:诱导细胞凋亡的协同作用。

Treatment of Human Glioblastoma U251 Cells with Sulforaphane and a Peptide Nucleic Acid (PNA) Targeting miR-15b-5p: Synergistic Effects on Induction of Apoptosis.

机构信息

Department of Life Sciences and Biotechnology, University of Ferrara, 44121 Ferrara, Italy.

Laboratorio RAMSES, IRCCS Istituto Ortopedico Rizzoli, 40136 Bologna, Italy.

出版信息

Molecules. 2022 Feb 15;27(4):1299. doi: 10.3390/molecules27041299.

Abstract

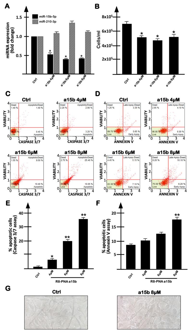
Glioblastoma multiforme (GBM) is a lethal malignant tumor accounting for 42% of the tumors of the central nervous system, the median survival being 15 months. At present, no curative treatment is available for GBM and new drugs and therapeutic protocols are urgently needed. In this context, combined therapy appears to be a very interesting approach. The isothiocyanate sulforaphane (SFN) has been previously shown to induce apoptosis and inhibit the growth and invasion of GBM cells. On the other hand, the microRNA miR-15b is involved in invasiveness and proliferation in GBM and its inhibition is associated with the induction of apoptosis. On the basis of these observations, the objective of the present study was to determine whether a combined treatment using SFN and a peptide nucleic acid interfering with miR-15b-5p (PNA-a15b) might be proposed for increasing the pro-apoptotic effects of the single agents. To verify this hypothesis, we have treated GMB U251 cells with SFN alone, PNA-a15b alone or their combination. The cell viability, apoptosis and combination index were, respectively, analyzed by calcein staining, annexin-V and caspase-3/7 assays, and RT-qPCR for genes involved in apoptosis. The efficacy of the PNA-a15b determined the miR-15b-5p content analyzed by RT-qPCR. The results obtained indicate that SFN and PNA-a15b synergistically act in inducing the apoptosis of U251 cells. Therefore, the PNA-a15b might be proposed in a "combo-therapy" associated with SFN. Overall, this study suggests the feasibility of using combined treatments based on PNAs targeting miRNA involved in GBM and nutraceuticals able to stimulate apoptosis.

摘要

多形性胶质母细胞瘤(GBM)是一种致命的恶性肿瘤,占中枢神经系统肿瘤的 42%,中位生存期为 15 个月。目前,GBM 没有有效的治疗方法,急需新的药物和治疗方案。在这种情况下,联合治疗似乎是一种非常有趣的方法。异硫氰酸酯萝卜硫素(SFN)先前已被证明可诱导细胞凋亡并抑制 GBM 细胞的生长和侵袭。另一方面,microRNA miR-15b 参与 GBM 的侵袭和增殖,其抑制与诱导细胞凋亡有关。基于这些观察结果,本研究的目的是确定使用 SFN 和与 miR-15b-5p 相互作用的肽核酸(PNA-a15b)的联合治疗是否可以增加单一药物的促凋亡作用。为了验证这一假设,我们用 SFN、PNA-a15b 或它们的混合物单独处理 GMB U251 细胞。通过钙黄绿素染色、膜联蛋白-V 和 caspase-3/7 测定以及涉及凋亡的基因的 RT-qPCR 分别分析细胞活力、凋亡和联合指数。通过 RT-qPCR 分析,PNA-a15b 的功效确定了 miR-15b-5p 的含量。所得结果表明,SFN 和 PNA-a15b 协同作用诱导 U251 细胞凋亡。因此,PNA-a15b 可以与 SFN 联合提出用于“联合治疗”。总的来说,这项研究表明,基于针对 GBM 中 miRNA 的 PNAs 和能够刺激细胞凋亡的营养保健品的联合治疗的可行性。

https://cdn.ncbi.nlm.nih.gov/pmc/blobs/92d3/8875359/d5ba0aa486e4/molecules-27-01299-g001.jpg

文献检索

告别复杂PubMed语法,用中文像聊天一样搜索,搜遍4000万医学文献。AI智能推荐,让科研检索更轻松。

立即免费搜索

文件翻译

保留排版,准确专业,支持PDF/Word/PPT等文件格式,支持 12+语言互译。

免费翻译文档

深度研究

AI帮你快速写综述,25分钟生成高质量综述,智能提取关键信息,辅助科研写作。

立即免费体验