• 文献检索
  • 文档翻译
  • 深度研究
  • 学术资讯
  • Suppr Zotero 插件Zotero 插件
  • 邀请有礼
  • 套餐&价格
  • 历史记录
应用&插件
Suppr Zotero 插件Zotero 插件浏览器插件Mac 客户端Windows 客户端微信小程序
定价
高级版会员购买积分包购买API积分包
服务
文献检索文档翻译深度研究API 文档MCP 服务
关于我们
关于 Suppr公司介绍联系我们用户协议隐私条款
关注我们

Suppr 超能文献

核心技术专利:CN118964589B侵权必究
粤ICP备2023148730 号-1Suppr @ 2026

文献检索

告别复杂PubMed语法,用中文像聊天一样搜索,搜遍4000万医学文献。AI智能推荐,让科研检索更轻松。

立即免费搜索

文件翻译

保留排版,准确专业,支持PDF/Word/PPT等文件格式,支持 12+语言互译。

免费翻译文档

深度研究

AI帮你快速写综述,25分钟生成高质量综述,智能提取关键信息,辅助科研写作。

立即免费体验

长链非编码RNA HCG22通过下调miR-425-5p的表达来抑制口腔鳞状细胞癌细胞的增殖、侵袭和迁移。

Long non-coding RNA HCG22 inhibits the proliferation, invasion and migration of oral squamous cell carcinoma cells by downregulating miR-425-5p expression.

作者信息

Fu Yating, Liu Ying, Nasiroula Aheli, Wang Qichao, Cao Xinhua

机构信息

Department of Radiology, Urumqi Stomatological Hospital, Urumqi, Xinjiang Uygur Autonomous Region 830011, P.R. China.

Department of General Special Requirements, Affiliated Tumor Hospital of Xinjiang Medical University, Urumqi, Xinjiang Uygur Autonomous Region 830011, P.R. China.

出版信息

Exp Ther Med. 2022 Mar;23(3):246. doi: 10.3892/etm.2022.11171. Epub 2022 Jan 28.

DOI:10.3892/etm.2022.11171
PMID:35222723
原文链接:https://pmc.ncbi.nlm.nih.gov/articles/PMC8815030/
Abstract

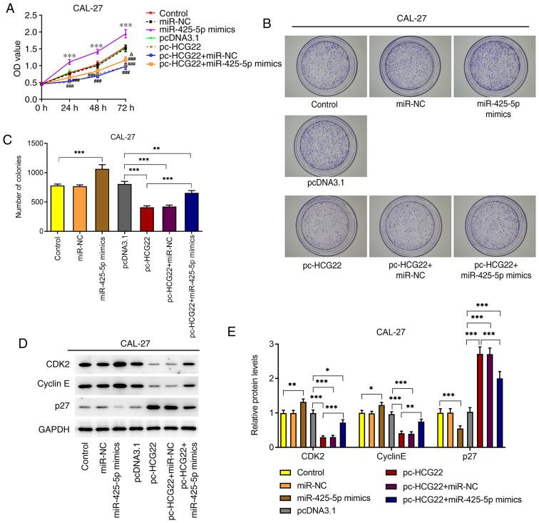
Long non-coding RNA (lncRNA) HLA complex group 22 (HCG22) is known to be involved in the occurrence and development of cancer; however, its role in oral squamous cell carcinoma (OSCC) remains unclear. Therefore, the main aim of the present study was to investigate the role and mechanisms of action of lncRNA HCG22 in OSCC cells. The expression levels of lncRNA HCG22 and microRNA (miR)-425-5p in OSCC cells were assessed using reverse transcription-quantitative PCR analysis. Cell proliferation was detected using Cell Counting Kit-8 and colony formation assays. In addition, the expression levels of cell proliferation-related proteins, p27, cyclin E and cyclin-dependent kinase 2, were detected by western blot analysis. The cell invasive ability was detected by Transwell assay, while the cell migratory ability was detected via a wound healing assay. The expression levels of the invasion- and migration-related proteins, MMP2 and MMP9, were measured by western blot analysis. The targeted association between lncRNA HCG22 and miR-425-5p was verified by RNA immunoprecipitation and dual-luciferase reporter assays. The results revealed that lncRNA LCG22 was expressed at low levels, while miR-425-5p was highly expressed in OSCC cell lines, based on bioinformatics analysis. The overexpression of lncRNA HCG22 inhibited the proliferation, invasion and migration of OSCC cells. Moreover, lncRNA HCG22 and miR-425-5p were found to have a direct targeted association, and lncRNA HCG22 inhibited cell proliferation, invasion and migration by targeting miR-425-5p. Collectively, the findings of the present study demonstrated that lncRNA HCG22 may inhibit the proliferation, invasion and migration of OSCC cells by downregulating miR-425-5p expression.

摘要

长链非编码RNA(lncRNA)人类白细胞抗原复合体组22(HCG22)已知参与癌症的发生和发展;然而,其在口腔鳞状细胞癌(OSCC)中的作用仍不清楚。因此,本研究的主要目的是探讨lncRNA HCG22在OSCC细胞中的作用及其作用机制。采用逆转录定量PCR分析评估OSCC细胞中lncRNA HCG22和微小RNA(miR)-425-5p的表达水平。使用细胞计数试剂盒-8和集落形成试验检测细胞增殖。此外,通过蛋白质免疫印迹分析检测细胞增殖相关蛋白p27、细胞周期蛋白E和细胞周期蛋白依赖性激酶2的表达水平。通过Transwell试验检测细胞侵袭能力,通过伤口愈合试验检测细胞迁移能力。通过蛋白质免疫印迹分析测量侵袭和迁移相关蛋白MMP2和MMP9的表达水平。通过RNA免疫沉淀和双荧光素酶报告基因试验验证lncRNA HCG22与miR-425-5p之间的靶向关联。结果显示,基于生物信息学分析,lncRNA LCG22在OSCC细胞系中低表达,而miR-425-5p高表达。lncRNA HCG22的过表达抑制了OSCC细胞的增殖、侵袭和迁移。此外,发现lncRNA HCG22与miR-425-5p有直接的靶向关联,并且lncRNA HCG22通过靶向miR-425-5p抑制细胞增殖、侵袭和迁移。本研究结果共同表明,lncRNA HCG22可能通过下调miR-425-5p的表达来抑制OSCC细胞的增殖、侵袭和迁移。

https://cdn.ncbi.nlm.nih.gov/pmc/blobs/9c0d/8815030/c0df6d5fb4ff/etm-23-03-11171-g04.jpg
https://cdn.ncbi.nlm.nih.gov/pmc/blobs/9c0d/8815030/53b3d281d831/etm-23-03-11171-g00.jpg
https://cdn.ncbi.nlm.nih.gov/pmc/blobs/9c0d/8815030/db66aa053722/etm-23-03-11171-g01.jpg
https://cdn.ncbi.nlm.nih.gov/pmc/blobs/9c0d/8815030/a6f76c19ada5/etm-23-03-11171-g02.jpg
https://cdn.ncbi.nlm.nih.gov/pmc/blobs/9c0d/8815030/c6d3f73aaf60/etm-23-03-11171-g03.jpg
https://cdn.ncbi.nlm.nih.gov/pmc/blobs/9c0d/8815030/c0df6d5fb4ff/etm-23-03-11171-g04.jpg
https://cdn.ncbi.nlm.nih.gov/pmc/blobs/9c0d/8815030/53b3d281d831/etm-23-03-11171-g00.jpg
https://cdn.ncbi.nlm.nih.gov/pmc/blobs/9c0d/8815030/db66aa053722/etm-23-03-11171-g01.jpg
https://cdn.ncbi.nlm.nih.gov/pmc/blobs/9c0d/8815030/a6f76c19ada5/etm-23-03-11171-g02.jpg
https://cdn.ncbi.nlm.nih.gov/pmc/blobs/9c0d/8815030/c6d3f73aaf60/etm-23-03-11171-g03.jpg
https://cdn.ncbi.nlm.nih.gov/pmc/blobs/9c0d/8815030/c0df6d5fb4ff/etm-23-03-11171-g04.jpg

相似文献

1
Long non-coding RNA HCG22 inhibits the proliferation, invasion and migration of oral squamous cell carcinoma cells by downregulating miR-425-5p expression.长链非编码RNA HCG22通过下调miR-425-5p的表达来抑制口腔鳞状细胞癌细胞的增殖、侵袭和迁移。
Exp Ther Med. 2022 Mar;23(3):246. doi: 10.3892/etm.2022.11171. Epub 2022 Jan 28.
2
Expression and mechanism of long non-coding RNA HCG22 in oral squamous cell carcinoma.长链非编码 RNA HCG22 在口腔鳞状细胞癌中的表达及机制。
Hua Xi Kou Qiang Yi Xue Za Zhi. 2021 Dec 1;39(6):658-666. doi: 10.7518/hxkq.2021.06.006.
3
LncRNA BLACAT1 regulates the viability, migration and invasion of oral squamous cell carcinoma cells by targeting miR-142-5p.长链非编码 RNA BLACAT1 通过靶向 miR-142-5p 调节口腔鳞状细胞癌细胞的活力、迁移和侵袭。
Eur Rev Med Pharmacol Sci. 2019 Dec;23(23):10313-10323. doi: 10.26355/eurrev_201912_19669.
4
Silencing of LncRNA SNHG16 Downregulates Cyclin D1 (CCND1) to Abrogate Malignant Phenotypes in Oral Squamous Cell Carcinoma (OSCC) Through Upregulating miR-17-5p.长链非编码RNA SNHG16的沉默通过上调miR-17-5p下调细胞周期蛋白D1(CCND1),从而消除口腔鳞状细胞癌(OSCC)的恶性表型。
Cancer Manag Res. 2021 Feb 22;13:1831-1841. doi: 10.2147/CMAR.S298236. eCollection 2021.
5
Assessment of multiple pathways involved in the inhibitory effect of HCG22 on oral squamous cell carcinoma progression.评估 HCG22 抑制口腔鳞状细胞癌进展所涉及的多种途径。
Mol Cell Biochem. 2021 Jun;476(6):2561-2571. doi: 10.1007/s11010-021-04091-8. Epub 2021 Mar 1.
6
LncRNA HOXA11-AS promotes OSCC progression by sponging miR-98-5p to upregulate YBX2 expression.长链非编码 RNA HOXA11-AS 通过海绵吸附 miR-98-5p 来上调 YBX2 表达,促进口腔鳞状细胞癌进展。
Biomed Pharmacother. 2020 Jan;121:109623. doi: 10.1016/j.biopha.2019.109623. Epub 2019 Nov 12.
7
miR-34c-5p mediates the cellular malignant behaviors of oral squamous cell carcinoma through targeted binding of TRIM29.微小RNA-34c-5p通过靶向结合TRIM29介导口腔鳞状细胞癌的细胞恶性行为。
Ann Transl Med. 2021 Oct;9(20):1537. doi: 10.21037/atm-21-4679.
8
hsa_circ_0072387 Suppresses Proliferation, Metastasis, and Glycolysis of Oral Squamous Cell Carcinoma Cells by Downregulating miR-503-5p.hsa_circ_0072387 通过下调 miR-503-5p 抑制口腔鳞状细胞癌细胞的增殖、转移和糖酵解。
Cancer Biother Radiopharm. 2021 Feb;36(1):84-94. doi: 10.1089/cbr.2019.3371. Epub 2020 Apr 17.
9
Long non-coding RNA LINC01296 promotes progression of oral squamous cell carcinoma through activating the MAPK/ERK signaling pathway via the miR-485-5p/PAK4 axis.长链非编码RNA LINC01296通过miR-485-5p/PAK4轴激活MAPK/ERK信号通路促进口腔鳞状细胞癌进展。
Arch Med Sci. 2019 Jul 22;18(3):786-799. doi: 10.5114/aoms.2019.86805. eCollection 2022.
10
circ_0005379 inhibits the progression of oral squamous cell carcinoma by regulating the miR-17-5p/acyl-CoA oxidase 1 axis.circ_0005379 通过调控 miR-17-5p/酰基辅酶 A 氧化酶 1 轴抑制口腔鳞状细胞癌的进展。
Hua Xi Kou Qiang Yi Xue Za Zhi. 2021 Aug 1;39(4):425-433. doi: 10.7518/hxkq.2021.04.008.

引用本文的文献

1
Therapeutic Targets for Gastric Cancer: Mendelian Randomization and Colocalization Analysis.胃癌的治疗靶点:孟德尔随机化与共定位分析
Biol Proced Online. 2025 Mar 18;27(1):10. doi: 10.1186/s12575-025-00273-6.

本文引用的文献

1
MSC-AS1 knockdown inhibits cell growth and temozolomide resistance by regulating miR-373-3p/CPEB4 axis in glioma through PI3K/Akt pathway.MSC-AS1 通过调控 miR-373-3p/CPEB4 轴抑制 PI3K/Akt 通路抑制胶质瘤细胞生长和替莫唑胺耐药性
Mol Cell Biochem. 2021 Feb;476(2):699-713. doi: 10.1007/s11010-020-03937-x. Epub 2020 Oct 26.
2
lncRNA MALAT1 promotes cell proliferation and invasion by regulating the miR-101/EZH2 axis in oral squamous cell carcinoma.长链非编码RNA MALAT1通过调控口腔鳞状细胞癌中的miR-101/EZH2轴促进细胞增殖和侵袭。
Oncol Lett. 2020 Nov;20(5):164. doi: 10.3892/ol.2020.12024. Epub 2020 Aug 26.
3
lncRNA MALAT1 Promotes EMT Process and Cisplatin Resistance of Oral Squamous Cell Carcinoma via PI3K/AKT/m-TOR Signal Pathway.
长链非编码RNA MALAT1通过PI3K/AKT/m-TOR信号通路促进口腔鳞状细胞癌的上皮-间质转化过程和顺铂耐药性。
Onco Targets Ther. 2020 May 12;13:4049-4061. doi: 10.2147/OTT.S251518. eCollection 2020.
4
Long noncoding RNA MSC-AS1 promotes hepatocellular carcinoma oncogenesis via inducing the expression of phosphoglycerate kinase 1.长链非编码 RNA MSC-AS1 通过诱导磷酸甘油酸激酶 1 的表达促进肝癌发生。
Cancer Med. 2020 Jul;9(14):5174-5184. doi: 10.1002/cam4.3080. Epub 2020 Jun 2.
5
Contemporary Approach to Locally Advanced Oral Cavity Squamous Cell Carcinoma.局部晚期口腔鳞状细胞癌的当代治疗方法。
Curr Oncol Rep. 2019 Nov 7;21(11):99. doi: 10.1007/s11912-019-0845-8.
6
Long Non-Coding RNA in the Pathogenesis of Cancers.长链非编码 RNA 在癌症发病机制中的作用。
Cells. 2019 Sep 1;8(9):1015. doi: 10.3390/cells8091015.
7
Cancer‑associated fibroblast‑derived exosomal miR‑382‑5p promotes the migration and invasion of oral squamous cell carcinoma.癌相关成纤维细胞衍生的外泌体 miR-382-5p 促进口腔鳞状细胞癌的迁移和侵袭。
Oncol Rep. 2019 Oct;42(4):1319-1328. doi: 10.3892/or.2019.7255. Epub 2019 Jul 30.
8
Long noncoding RNA HCG22 suppresses proliferation and metastasis of bladder cancer cells by regulation of PTBP1.长链非编码 RNA HCG22 通过调控 PTBP1 抑制膀胱癌细胞的增殖和转移。
J Cell Physiol. 2020 Feb;235(2):1711-1722. doi: 10.1002/jcp.29090. Epub 2019 Jul 15.
9
Comprehensive bioinformatics analysis identifies lncRNA HCG22 as a migration inhibitor in esophageal squamous cell carcinoma.综合生物信息学分析鉴定 lncRNA HCG22 为食管鳞癌细胞的迁移抑制剂。
J Cell Biochem. 2020 Jan;121(1):468-481. doi: 10.1002/jcb.29218. Epub 2019 Jun 25.
10
Co-expression network analysis of the lncRNAs and mRNAs associated with cervical cancer progression.与宫颈癌进展相关的lncRNA和mRNA的共表达网络分析
Arch Med Sci. 2019 May;15(3):754-764. doi: 10.5114/aoms.2019.84740. Epub 2019 Apr 30.