• 文献检索
  • 文档翻译
  • 深度研究
  • 学术资讯
  • Suppr Zotero 插件Zotero 插件
  • 邀请有礼
  • 套餐&价格
  • 历史记录
应用&插件
Suppr Zotero 插件Zotero 插件浏览器插件Mac 客户端Windows 客户端微信小程序
定价
高级版会员购买积分包购买API积分包
服务
文献检索文档翻译深度研究API 文档MCP 服务
关于我们
关于 Suppr公司介绍联系我们用户协议隐私条款
关注我们

Suppr 超能文献

核心技术专利:CN118964589B侵权必究
粤ICP备2023148730 号-1Suppr @ 2026

文献检索

告别复杂PubMed语法,用中文像聊天一样搜索,搜遍4000万医学文献。AI智能推荐,让科研检索更轻松。

立即免费搜索

文件翻译

保留排版,准确专业,支持PDF/Word/PPT等文件格式,支持 12+语言互译。

免费翻译文档

深度研究

AI帮你快速写综述,25分钟生成高质量综述,智能提取关键信息,辅助科研写作。

立即免费体验

胶质母细胞瘤中焦亡衍生的长链非编码RNA特征的临床意义和免疫格局

Clinical Significance and Immune Landscape of a Pyroptosis-Derived LncRNA Signature for Glioblastoma.

作者信息

Xing Zhe, Liu Zaoqu, Fu Xudong, Zhou Shaolong, Liu Long, Dang Qin, Guo Chunguang, Ge Xiaoyong, Lu Taoyuan, Zheng Youyang, Dai Lirui, Han Xinwei, Wang Xinjun

机构信息

Department of Neurosurgery, The Fifth Affiliated Hospital of Zhengzhou University, Zhengzhou, China.

Henan International Joint Laboratory of Glioma Metabolism and Microenvironment Research, Zhengzhou, China.

出版信息

Front Cell Dev Biol. 2022 Feb 10;10:805291. doi: 10.3389/fcell.2022.805291. eCollection 2022.

DOI:10.3389/fcell.2022.805291
PMID:35223836
原文链接:https://pmc.ncbi.nlm.nih.gov/articles/PMC8866949/
Abstract

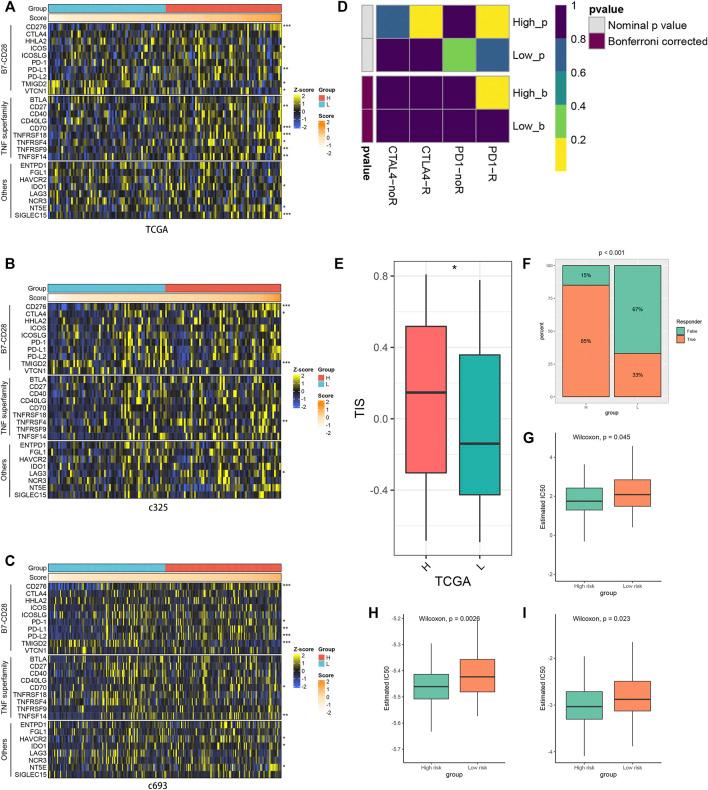
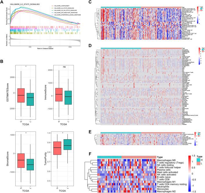
Pyroptosis was recently implicated in the initiation and progression of tumors, including glioblastoma (GBM). This study aimed to explore the clinical significance of pyroptosis-related lncRNAs (PRLs) in GBM. Three independent cohorts were retrieved from the TCGA and CGGA databases. The consensus clustering and weighted gene coexpression network analysis (WGCNA) were applied to identify PRLs. The LASSO algorithm was employed to develop and validate a pyroptosis-related lncRNA signature (PRLS) in three independent cohorts. The molecular characteristics, clinical significances, tumor microenvironment, immune checkpoints profiles, and benefits of chemotherapy and immunotherapy regarding to PRLS were also explored. In the WGCNA framework, a key module that highly correlated with pyroptosis was extracted for identifying PRLs. Univariate Cox analysis further revealed the associations between PRLs and overall survival. Based on the expression profiles of PRLs, the PRLS was initially developed in TCGA cohort ( = 143) and then validated in two CGGA cohorts ( = 374). Multivariate Cox analysis demonstrated that our PRLS model was an independent risk factor. More importantly, this signature displayed a stable and accurate performance in predicting prognosis at 1, 3, and 5 years, with all AUCs above 0.7. The decision curve analysis also indicated that our signature had promising clinical application. In addition, patients with high PRLS score suggested a more abundant immune infiltration, higher expression of immune checkpoint genes, and better response to immunotherapy but worse to chemotherapy. A novel pyroptosis-related lncRNA signature with a robust performance was constructed and validated in multiple cohorts. This signature provided new perspectives for clinical management and precise treatments of GBM.

摘要

最近发现细胞焦亡与包括胶质母细胞瘤(GBM)在内的肿瘤的发生和发展有关。本研究旨在探讨细胞焦亡相关长链非编码RNA(PRLs)在GBM中的临床意义。从TCGA和CGGA数据库中检索了三个独立队列。应用共识聚类和加权基因共表达网络分析(WGCNA)来鉴定PRLs。采用LASSO算法在三个独立队列中开发并验证细胞焦亡相关长链非编码RNA特征(PRLS)。还探讨了PRLS的分子特征、临床意义、肿瘤微环境、免疫检查点谱以及化疗和免疫治疗的益处。在WGCNA框架中,提取了一个与细胞焦亡高度相关的关键模块来鉴定PRLs。单因素Cox分析进一步揭示了PRLs与总生存期之间的关联。基于PRLs的表达谱,最初在TCGA队列(n = 143)中开发了PRLS,然后在两个CGGA队列(n = 374)中进行了验证。多因素Cox分析表明,我们的PRLS模型是一个独立的危险因素。更重要的是,该特征在预测1年、3年和5年预后方面表现出稳定且准确的性能,所有AUC均高于0.7。决策曲线分析也表明我们的特征具有良好的临床应用前景。此外,PRLS评分高的患者提示免疫浸润更丰富、免疫检查点基因表达更高,对免疫治疗反应更好,但对化疗反应更差。构建了一个性能稳健的新型细胞焦亡相关长链非编码RNA特征,并在多个队列中进行了验证。该特征为GBM的临床管理和精准治疗提供了新的视角。

https://cdn.ncbi.nlm.nih.gov/pmc/blobs/383d/8866949/db2816ad49b4/fcell-10-805291-g007.jpg
https://cdn.ncbi.nlm.nih.gov/pmc/blobs/383d/8866949/064b5219028d/fcell-10-805291-g001.jpg
https://cdn.ncbi.nlm.nih.gov/pmc/blobs/383d/8866949/1cf6840e4203/fcell-10-805291-g002.jpg
https://cdn.ncbi.nlm.nih.gov/pmc/blobs/383d/8866949/c5cbd235a01f/fcell-10-805291-g003.jpg
https://cdn.ncbi.nlm.nih.gov/pmc/blobs/383d/8866949/13d19a799d44/fcell-10-805291-g004.jpg
https://cdn.ncbi.nlm.nih.gov/pmc/blobs/383d/8866949/dbd1f6667f93/fcell-10-805291-g005.jpg
https://cdn.ncbi.nlm.nih.gov/pmc/blobs/383d/8866949/9dbef83bed05/fcell-10-805291-g006.jpg
https://cdn.ncbi.nlm.nih.gov/pmc/blobs/383d/8866949/db2816ad49b4/fcell-10-805291-g007.jpg
https://cdn.ncbi.nlm.nih.gov/pmc/blobs/383d/8866949/064b5219028d/fcell-10-805291-g001.jpg
https://cdn.ncbi.nlm.nih.gov/pmc/blobs/383d/8866949/1cf6840e4203/fcell-10-805291-g002.jpg
https://cdn.ncbi.nlm.nih.gov/pmc/blobs/383d/8866949/c5cbd235a01f/fcell-10-805291-g003.jpg
https://cdn.ncbi.nlm.nih.gov/pmc/blobs/383d/8866949/13d19a799d44/fcell-10-805291-g004.jpg
https://cdn.ncbi.nlm.nih.gov/pmc/blobs/383d/8866949/dbd1f6667f93/fcell-10-805291-g005.jpg
https://cdn.ncbi.nlm.nih.gov/pmc/blobs/383d/8866949/9dbef83bed05/fcell-10-805291-g006.jpg
https://cdn.ncbi.nlm.nih.gov/pmc/blobs/383d/8866949/db2816ad49b4/fcell-10-805291-g007.jpg

相似文献

1
Clinical Significance and Immune Landscape of a Pyroptosis-Derived LncRNA Signature for Glioblastoma.胶质母细胞瘤中焦亡衍生的长链非编码RNA特征的临床意义和免疫格局
Front Cell Dev Biol. 2022 Feb 10;10:805291. doi: 10.3389/fcell.2022.805291. eCollection 2022.
2
An innovative pyroptosis-related long-noncoding-RNA signature predicts the prognosis of gastric cancer affecting immune cell infiltration landscape.一种创新性的与细胞焦亡相关的长链非编码 RNA 标志物可预测影响免疫细胞浸润图谱的胃癌预后。
Pathol Oncol Res. 2022 Dec 7;28:1610712. doi: 10.3389/pore.2022.1610712. eCollection 2022.
3
Pyroptosis-Related lncRNA Prognostic Model for Renal Cancer Contributes to Immunodiagnosis and Immunotherapy.肾癌的焦亡相关长链非编码RNA预后模型有助于免疫诊断和免疫治疗。
Front Oncol. 2022 Jul 4;12:837155. doi: 10.3389/fonc.2022.837155. eCollection 2022.
4
Construction of prognostic markers for gastric cancer and comprehensive analysis of pyroptosis-related long non-coding RNAs.胃癌预后标志物的构建及焦亡相关长链非编码RNA的综合分析
World J Gastrointest Surg. 2024 Jul 27;16(7):2281-2295. doi: 10.4240/wjgs.v16.i7.2281.
5
Construction of a pyroptosis-related lncRNAs signature for predicting prognosis and immunotherapy response in glioma.构建与细胞焦亡相关的 lncRNAs 特征模型,用于预测脑胶质瘤患者的预后和免疫治疗反应。
Medicine (Baltimore). 2023 Feb 10;102(6):e32793. doi: 10.1097/MD.0000000000032793.
6
Pyroptosis-related lncRNAs: A novel prognosis signature of colorectal cancer.焦亡相关长链非编码RNA:一种新型的结直肠癌预后标志物
Front Oncol. 2022 Nov 30;12:983895. doi: 10.3389/fonc.2022.983895. eCollection 2022.
7
Derivation, Comprehensive Analysis, and Assay Validation of a Pyroptosis-Related lncRNA Prognostic Signature in Patients With Ovarian Cancer.卵巢癌患者中与焦亡相关的长链非编码RNA预后标志物的推导、综合分析及检测验证
Front Oncol. 2022 Feb 24;12:780950. doi: 10.3389/fonc.2022.780950. eCollection 2022.
8
Comprehensive Analysis of the Correlation Between Pyroptosis-Related LncRNAs and Tumor Microenvironment, Prognosis, and Immune Infiltration in Hepatocellular Carcinoma.肝细胞癌中焦亡相关长链非编码RNA与肿瘤微环境、预后及免疫浸润的相关性综合分析
Front Genet. 2022 Apr 26;13:867627. doi: 10.3389/fgene.2022.867627. eCollection 2022.
9
A Novel lncRNA Panel Related to Ferroptosis, Tumor Progression, and Microenvironment is a Robust Prognostic Indicator for Glioma Patients.一种与铁死亡、肿瘤进展和微环境相关的新型长链非编码RNA标志物是胶质瘤患者强有力的预后指标。
Front Cell Dev Biol. 2021 Dec 7;9:788451. doi: 10.3389/fcell.2021.788451. eCollection 2021.
10
Systematic identification, development, and validation of prognostic biomarkers involving the tumor-immune microenvironment for glioblastoma.系统识别、开发和验证涉及胶质母细胞瘤肿瘤免疫微环境的预后生物标志物。
J Cell Physiol. 2021 Jan;236(1):507-522. doi: 10.1002/jcp.29878. Epub 2020 Jun 22.

引用本文的文献

1
Long Non-Coding RNAs in Malignant Human Brain Tumors: Driving Forces Behind Progression and Therapy.人类恶性脑肿瘤中的长链非编码RNA:进展与治疗背后的驱动力
Int J Mol Sci. 2025 Jan 15;26(2):694. doi: 10.3390/ijms26020694.
2
Immune-related interaction perturbation networks unravel biological peculiars and clinical significance of glioblastoma.免疫相关相互作用扰动网络揭示了胶质母细胞瘤的生物学特性和临床意义。
Imeta. 2023 Jul 16;2(3):e127. doi: 10.1002/imt2.127. eCollection 2023 Aug.
3
Pyroptosis-related gene signature for predicting gastric cancer prognosis.

本文引用的文献

1
Comprehensive Molecular Analyses of a Six-Gene Signature for Predicting Late Recurrence of Hepatocellular Carcinoma.用于预测肝细胞癌晚期复发的六基因特征的综合分子分析
Front Oncol. 2021 Sep 9;11:732447. doi: 10.3389/fonc.2021.732447. eCollection 2021.
2
Clinical Significance and Inflammatory Landscape of aNovel Recurrence-Associated Immune Signature in Stage II/III Colorectal Cancer.II/III期结直肠癌中一种新型复发相关免疫特征的临床意义及炎症格局
Front Immunol. 2021 Jul 29;12:702594. doi: 10.3389/fimmu.2021.702594. eCollection 2021.
3
Influence of Tumor Immune Infiltration on Immune Checkpoint Inhibitor Therapeutic Efficacy: A Computational Retrospective Study.
用于预测胃癌预后的细胞焦亡相关基因特征
Front Oncol. 2024 Mar 20;14:1336734. doi: 10.3389/fonc.2024.1336734. eCollection 2024.
4
Shedding light on function of long non-coding RNAs (lncRNAs) in glioblastoma.揭示长链非编码RNA(lncRNAs)在胶质母细胞瘤中的功能。
Noncoding RNA Res. 2024 Feb 6;9(2):508-522. doi: 10.1016/j.ncrna.2024.02.002. eCollection 2024 Jun.
5
Non-coding RNAs are involved in tumor cell death and affect tumorigenesis, progression, and treatment: a systematic review.非编码RNA参与肿瘤细胞死亡并影响肿瘤发生、进展及治疗:一项系统综述
Front Cell Dev Biol. 2024 Feb 28;12:1284934. doi: 10.3389/fcell.2024.1284934. eCollection 2024.
6
LncRNAs and regulated cell death in tumor cells.长链非编码RNA与肿瘤细胞中的程序性细胞死亡
Front Oncol. 2023 May 29;13:1170336. doi: 10.3389/fonc.2023.1170336. eCollection 2023.
7
Significance of pyroptosis-related gene in the diagnosis and classification of rheumatoid arthritis.焦亡相关基因在类风湿关节炎诊断和分类中的意义。
Front Endocrinol (Lausanne). 2023 Mar 15;14:1144250. doi: 10.3389/fendo.2023.1144250. eCollection 2023.
8
Cuproptosis-associated lncRNAs discern prognosis and immune microenvironment in sarcoma victims.与铜死亡相关的长链非编码RNA可辨别肉瘤患者的预后和免疫微环境。
Front Cell Dev Biol. 2022 Dec 16;10:989882. doi: 10.3389/fcell.2022.989882. eCollection 2022.
9
Construction and Verification of a Novel Pyroptosis-Related lncRNA Signature Associated with Immune Landscape in Gliomas.一种与胶质瘤免疫格局相关的新型焦亡相关lncRNA特征的构建与验证
J Oncol. 2022 Oct 14;2022:7043431. doi: 10.1155/2022/7043431. eCollection 2022.
10
A novel pyroptosis-regulated gene signature for predicting prognosis and immunotherapy response in hepatocellular carcinoma.一种用于预测肝细胞癌预后和免疫治疗反应的新型焦亡调节基因特征。
Front Mol Biosci. 2022 Sep 5;9:890215. doi: 10.3389/fmolb.2022.890215. eCollection 2022.
肿瘤免疫浸润对免疫检查点抑制剂治疗疗效的影响:一项计算性回顾性研究。
Front Immunol. 2021 Jun 17;12:685370. doi: 10.3389/fimmu.2021.685370. eCollection 2021.
4
Association of Mutation With Tumor Mutation Burden, Prognosis, and Antitumor Immunity in Patients With Esophageal Adenocarcinoma.食管腺癌患者中突变与肿瘤突变负荷、预后及抗肿瘤免疫的关联
Front Genet. 2021 May 17;12:669694. doi: 10.3389/fgene.2021.669694. eCollection 2021.
5
Genomic Alteration Characterization in Colorectal Cancer Identifies a Prognostic and Metastasis Biomarker: FAM83A|IDO1.结直肠癌中的基因组改变特征鉴定出一种预后和转移生物标志物:FAM83A|IDO1
Front Oncol. 2021 Apr 20;11:632430. doi: 10.3389/fonc.2021.632430. eCollection 2021.
6
LncRNA-Fendrr protects against the ubiquitination and degradation of NLRC4 protein through HERC2 to regulate the pyroptosis of microglia.长链非编码 RNA-Fendrr 通过 HERC2 保护 NLRC4 蛋白免于泛素化和降解,从而调节小胶质细胞的细胞焦亡。
Mol Med. 2021 Apr 15;27(1):39. doi: 10.1186/s10020-021-00299-y.
7
The Identification and Validation of Two Heterogenous Subtypes and a Risk Signature Based on Ferroptosis in Hepatocellular Carcinoma.基于铁死亡的肝细胞癌两种异质性亚型及风险特征的鉴定与验证
Front Oncol. 2021 Mar 2;11:619242. doi: 10.3389/fonc.2021.619242. eCollection 2021.
8
TTN/OBSCN 'Double-Hit' predicts favourable prognosis, 'immune-hot' subtype and potentially better immunotherapeutic efficacy in colorectal cancer.TTN/OBSCN“双打击”预测结直肠癌预后良好、“免疫热”亚型,且可能具有更好的免疫治疗疗效。
J Cell Mol Med. 2021 Apr;25(7):3239-3251. doi: 10.1111/jcmm.16393. Epub 2021 Feb 23.
9
A Review of Newly Diagnosed Glioblastoma.新诊断胶质母细胞瘤综述
Front Oncol. 2021 Feb 5;10:574012. doi: 10.3389/fonc.2020.574012. eCollection 2020.
10
Immunotherapy of Glioblastoma: Current Strategies and Challenges in Tumor Model Development.胶质母细胞瘤的免疫治疗:肿瘤模型开发中的当前策略和挑战。
Cells. 2021 Jan 29;10(2):265. doi: 10.3390/cells10020265.