• 文献检索
  • 文档翻译
  • 深度研究
  • 学术资讯
  • Suppr Zotero 插件Zotero 插件
  • 邀请有礼
  • 套餐&价格
  • 历史记录
应用&插件
Suppr Zotero 插件Zotero 插件浏览器插件Mac 客户端Windows 客户端微信小程序
定价
高级版会员购买积分包购买API积分包
服务
文献检索文档翻译深度研究API 文档MCP 服务
关于我们
关于 Suppr公司介绍联系我们用户协议隐私条款
关注我们

Suppr 超能文献

核心技术专利:CN118964589B侵权必究
粤ICP备2023148730 号-1Suppr @ 2026

文献检索

告别复杂PubMed语法,用中文像聊天一样搜索,搜遍4000万医学文献。AI智能推荐,让科研检索更轻松。

立即免费搜索

文件翻译

保留排版,准确专业,支持PDF/Word/PPT等文件格式,支持 12+语言互译。

免费翻译文档

深度研究

AI帮你快速写综述,25分钟生成高质量综述,智能提取关键信息,辅助科研写作。

立即免费体验

鲨烯环氧化酶促进癌细胞增殖并促进肠道菌群失调,从而加速结直肠肿瘤发生。

Squalene epoxidase drives cancer cell proliferation and promotes gut dysbiosis to accelerate colorectal carcinogenesis.

机构信息

Institute of Digestive Disease and The Department of Medicine and Therapeutics, State Key Laboratory of Digestive Disease, Li Ka Shing Institute of Health Sciences, CUHK Shenzhen Research Institute, The Chinese University of Hong Kong, Hong Kong SAR, China.

Department of Laboratory Animal Science, College of Basic Medical Sciences, Army Medical University, Chongqing, China.

出版信息

Gut. 2022 Nov;71(11):2253-2265. doi: 10.1136/gutjnl-2021-325851. Epub 2022 Mar 1.

DOI:10.1136/gutjnl-2021-325851
PMID:35232776
原文链接:https://pmc.ncbi.nlm.nih.gov/articles/PMC9554078/
Abstract

OBJECTIVE

Aberrant lipid metabolism is a hallmark of colorectal cancer (CRC). Squalene epoxidase (SQLE), a rate-limiting enzyme in cholesterol biosynthesis, is upregulated in CRC. Here, we aim to determine oncogenic function of SQLE and its interplay with gut microbiota in promoting colorectal tumourigenesis.

DESIGN

Paired adjacent normal tissues and CRC from two cohorts were analysed (n=202). Colon-specific Sqle transgenic (Sqle tg) mice were generated by crossing Rosa26-lsl-Sqle mice to Cdx2-Cre mice. Stools were collected for metagenomic and metabolomic analyses.

RESULTS

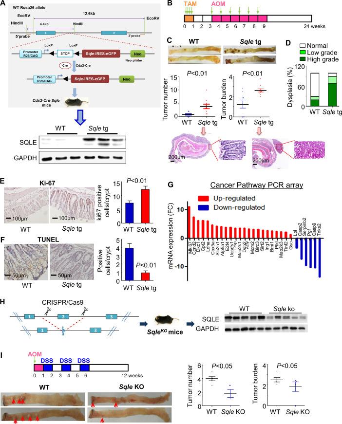
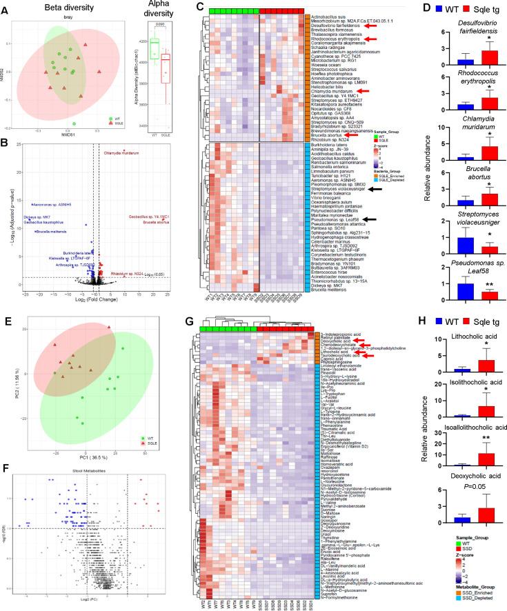
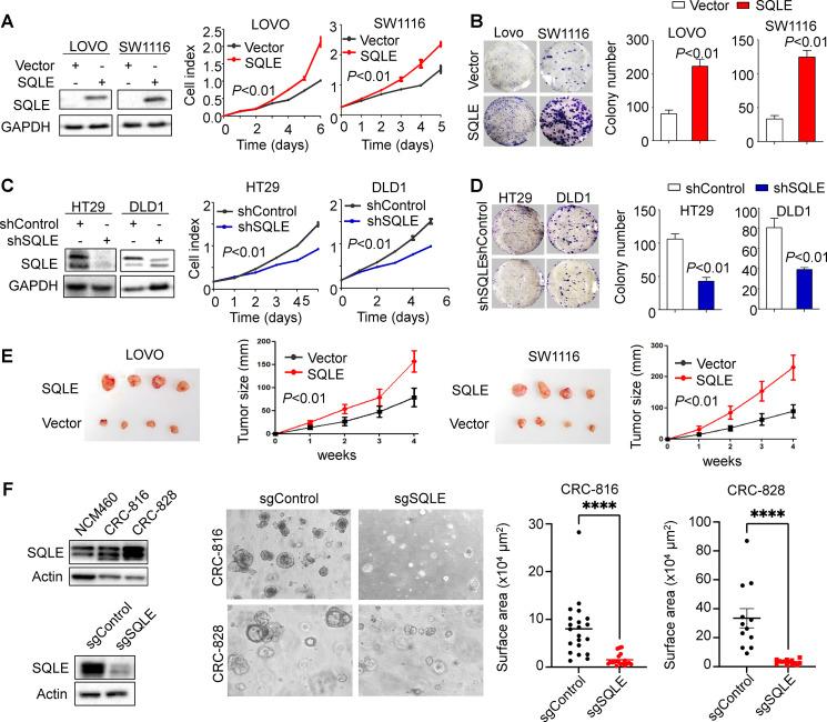
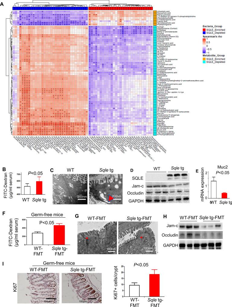
SQLE messenger RNA and protein expression was upregulated in CRC (p<0.01) and predict poor survival of patients with CRC. SQLE promoted CRC cell proliferation by inducing cell cycle progression and suppressing apoptosis. In azoxymethane-induced CRC model, Sqle tg mice showed increased tumourigenesis compared with wild-type mice (p<0.01). Integrative metagenomic and metabolomic analyses unveiled gut dysbiosis in Sqle tg mice with enriched pathogenic bacteria, which was correlated to increased secondary bile acids. Consistent with detrimental effect of secondary bile acids, gut barrier function was impaired in Sqle tg mice, with reduced tight junction proteins Jam-c and occludin. Transplantation of Sqle tg mice stool to germ-free mice impaired gut barrier function and stimulated cell proliferation compared with control mice stool. Finally, we demonstrated that terbinafine, a SQLE inhibitor, could be repurposed for CRC by synergising with oxaliplatin and 5-fluorouracil to inhibit CRC growth.

CONCLUSION

This study demonstrates that SQLE mediates oncogenesis via cell intrinsic effects and modulation of gut microbiota-metabolite axis. SQLE represents a therapeutic target and prognostic marker in CRC.

摘要

目的

异常的脂质代谢是结直肠癌(CRC)的一个标志。角鲨烯环氧化酶(SQLE)是胆固醇生物合成中的限速酶,在 CRC 中上调。在这里,我们旨在确定 SQLE 的致癌功能及其与肠道微生物群相互作用在促进结直肠肿瘤发生中的作用。

设计

分析了两个队列的配对相邻正常组织和 CRC(n=202)。通过将 Rosa26-lsl-Sqle 小鼠与 Cdx2-Cre 小鼠杂交,生成了结肠特异性 Sqle 转基因(Sqle tg)小鼠。收集粪便进行宏基因组和代谢组学分析。

结果

SQLE 信使 RNA 和蛋白表达在 CRC 中上调(p<0.01),并预测 CRC 患者的生存不良。SQLE 通过诱导细胞周期进程和抑制细胞凋亡来促进 CRC 细胞增殖。在氧化偶氮甲烷诱导的 CRC 模型中,与野生型小鼠相比,Sqle tg 小鼠的肿瘤发生增加(p<0.01)。综合宏基因组和代谢组学分析揭示了 Sqle tg 小鼠的肠道菌群失调,富集了致病性细菌,这与次级胆汁酸增加有关。与次级胆汁酸的有害作用一致,Sqle tg 小鼠的肠道屏障功能受损,紧密连接蛋白 Jam-c 和闭合蛋白减少。与对照小鼠粪便相比,将 Sqle tg 小鼠的粪便移植到无菌小鼠中会损害肠道屏障功能并刺激细胞增殖。最后,我们证明了 SQLE 抑制剂特比萘芬可以通过与奥沙利铂和 5-氟尿嘧啶协同作用来抑制 CRC 生长,从而被重新用于 CRC 的治疗。

结论

这项研究表明,SQLE 通过细胞内在效应和调节肠道微生物群-代谢物轴来介导致癌作用。SQLE 是 CRC 的治疗靶点和预后标志物。

https://cdn.ncbi.nlm.nih.gov/pmc/blobs/92ca/9554078/d070425ed8ba/gutjnl-2021-325851f07.jpg
https://cdn.ncbi.nlm.nih.gov/pmc/blobs/92ca/9554078/243cf7eaa760/gutjnl-2021-325851f01.jpg
https://cdn.ncbi.nlm.nih.gov/pmc/blobs/92ca/9554078/9064d10c41a8/gutjnl-2021-325851f02.jpg
https://cdn.ncbi.nlm.nih.gov/pmc/blobs/92ca/9554078/53af5bcb6334/gutjnl-2021-325851f03.jpg
https://cdn.ncbi.nlm.nih.gov/pmc/blobs/92ca/9554078/e2d36567c55b/gutjnl-2021-325851f04.jpg
https://cdn.ncbi.nlm.nih.gov/pmc/blobs/92ca/9554078/39e09f20fe34/gutjnl-2021-325851f05.jpg
https://cdn.ncbi.nlm.nih.gov/pmc/blobs/92ca/9554078/bb316e383075/gutjnl-2021-325851f06.jpg
https://cdn.ncbi.nlm.nih.gov/pmc/blobs/92ca/9554078/d070425ed8ba/gutjnl-2021-325851f07.jpg
https://cdn.ncbi.nlm.nih.gov/pmc/blobs/92ca/9554078/243cf7eaa760/gutjnl-2021-325851f01.jpg
https://cdn.ncbi.nlm.nih.gov/pmc/blobs/92ca/9554078/9064d10c41a8/gutjnl-2021-325851f02.jpg
https://cdn.ncbi.nlm.nih.gov/pmc/blobs/92ca/9554078/53af5bcb6334/gutjnl-2021-325851f03.jpg
https://cdn.ncbi.nlm.nih.gov/pmc/blobs/92ca/9554078/e2d36567c55b/gutjnl-2021-325851f04.jpg
https://cdn.ncbi.nlm.nih.gov/pmc/blobs/92ca/9554078/39e09f20fe34/gutjnl-2021-325851f05.jpg
https://cdn.ncbi.nlm.nih.gov/pmc/blobs/92ca/9554078/bb316e383075/gutjnl-2021-325851f06.jpg
https://cdn.ncbi.nlm.nih.gov/pmc/blobs/92ca/9554078/d070425ed8ba/gutjnl-2021-325851f07.jpg

相似文献

1
Squalene epoxidase drives cancer cell proliferation and promotes gut dysbiosis to accelerate colorectal carcinogenesis.鲨烯环氧化酶促进癌细胞增殖并促进肠道菌群失调,从而加速结直肠肿瘤发生。
Gut. 2022 Nov;71(11):2253-2265. doi: 10.1136/gutjnl-2021-325851. Epub 2022 Mar 1.
2
Squalene epoxidase promotes colorectal cancer cell proliferation through accumulating calcitriol and activating CYP24A1-mediated MAPK signaling.鲨烯环氧酶通过积累骨化三醇和激活 CYP24A1 介导的 MAPK 信号通路促进结直肠癌细胞增殖。
Cancer Commun (Lond). 2021 Aug;41(8):726-746. doi: 10.1002/cac2.12187. Epub 2021 Jul 16.
3
Squalene epoxidase promotes the chemoresistance of colorectal cancer via (S)-2,3-epoxysqualene-activated NF-κB.鲨烯环氧酶通过 (S)-2,3-环氧鲨烯激活 NF-κB 促进结直肠癌细胞的化疗耐药性。
Cell Commun Signal. 2024 May 18;22(1):278. doi: 10.1186/s12964-024-01649-z.
4
Reduction of Squalene Epoxidase by Cholesterol Accumulation Accelerates Colorectal Cancer Progression and Metastasis.胆固醇积累导致角鲨烯环氧化酶减少,加速结直肠癌的进展和转移。
Gastroenterology. 2021 Mar;160(4):1194-1207.e28. doi: 10.1053/j.gastro.2020.09.009. Epub 2020 Sep 15.
5
High-Fat Diet Promotes Colorectal Tumorigenesis Through Modulating Gut Microbiota and Metabolites.高脂饮食通过调节肠道微生物群和代谢物促进结直肠肿瘤发生。
Gastroenterology. 2022 Jan;162(1):135-149.e2. doi: 10.1053/j.gastro.2021.08.041. Epub 2021 Aug 27.
6
Age-related cholesterol and colorectal cancer progression: Validating squalene epoxidase for high-risk cases.年龄相关的胆固醇与结直肠癌进展:验证角鲨烯环氧化酶在高危病例中的作用。
Aging Cell. 2024 Jul;23(7):e14152. doi: 10.1111/acel.14152. Epub 2024 Mar 22.
7
Squalene epoxidase/SQLE is a candidate target for treatment of colorectal cancers with mutation and elevated c- expression.鲨烯环氧化酶/SQLE 是治疗 突变和 c-表达升高的结直肠癌的候选靶点。
Int J Biol Sci. 2023 Aug 6;19(13):4103-4122. doi: 10.7150/ijbs.85724. eCollection 2023.
8
Squalene Epoxidase Induces Nonalcoholic Steatohepatitis Via Binding to Carbonic Anhydrase III and is a Therapeutic Target.鲨烯环氧化酶通过与碳酸酐酶 III 结合诱导非酒精性脂肪性肝炎,是一种治疗靶点。
Gastroenterology. 2021 Jun;160(7):2467-2482.e3. doi: 10.1053/j.gastro.2021.02.051. Epub 2021 Feb 27.
9
Inhibition of squalene epoxidase linking with PI3K/AKT signaling pathway suppresses endometrial cancer.鲨烯环氧酶与 PI3K/AKT 信号通路的抑制作用抑制子宫内膜癌。
Cancer Sci. 2023 Sep;114(9):3595-3607. doi: 10.1111/cas.15900. Epub 2023 Jul 12.
10
Squalene epoxidase (SQLE) promotes the growth and migration of the hepatocellular carcinoma cells.角鲨烯环氧酶(SQLE)促进肝癌细胞的生长和迁移。
Tumour Biol. 2015 Aug;36(8):6173-9. doi: 10.1007/s13277-015-3301-x. Epub 2015 Mar 19.

引用本文的文献

1
Ginsenoside 20(S)-Rg3 upregulates SQLE to reprogram cholesterol metabolism of ovarian cancer cells.人参皂苷20(S)-Rg3上调鲨烯环氧酶以重编程卵巢癌细胞的胆固醇代谢。
iScience. 2025 Jul 1;28(8):112853. doi: 10.1016/j.isci.2025.112853. eCollection 2025 Aug 15.
2
Development of a Novel Drug Delivery System "Nanoemulfoam" for Topical Delivery of Terbinafine Hydrochloride as a Repurposed Therapy in Skin Cancer: Formulation, Optimization, In Vitro Characterization, Ex Vivo Transdermal Permeability, Cytotoxicity Studies, and In Silico Assessment.开发一种新型药物递送系统“纳米乳泡沫”用于局部递送盐酸特比萘芬作为皮肤癌的一种重新利用疗法:制剂、优化、体外表征、离体透皮渗透性、细胞毒性研究和计算机模拟评估。
Pharmaceuticals (Basel). 2025 Jun 27;18(7):972. doi: 10.3390/ph18070972.
3

本文引用的文献

1
Squalene epoxidase promotes colorectal cancer cell proliferation through accumulating calcitriol and activating CYP24A1-mediated MAPK signaling.鲨烯环氧酶通过积累骨化三醇和激活 CYP24A1 介导的 MAPK 信号通路促进结直肠癌细胞增殖。
Cancer Commun (Lond). 2021 Aug;41(8):726-746. doi: 10.1002/cac2.12187. Epub 2021 Jul 16.
2
The Colorectal Cancer Lipidome: Identification of a Robust Tumor-Specific Lipid Species Signature.结直肠癌的脂质组学:鉴定出稳健的肿瘤特异性脂质特征谱。
Gastroenterology. 2021 Sep;161(3):910-923.e19. doi: 10.1053/j.gastro.2021.05.009. Epub 2021 May 15.
3
Microbial Metabolites in Colorectal Cancer: Basic and Clinical Implications.
Lipid metabolic reprogramming in colorectal cancer: mechanisms and therapeutic strategies.结直肠癌中的脂质代谢重编程:机制与治疗策略
Front Immunol. 2025 Jul 11;16:1603032. doi: 10.3389/fimmu.2025.1603032. eCollection 2025.
4
Evaluating cholesterol de novo synthesis biomarkers: a systematic review and meta-analysis of cancer prognosis and clinical outcomes.评估胆固醇从头合成生物标志物:关于癌症预后和临床结局的系统评价与荟萃分析
BMC Cancer. 2025 Jul 24;25(1):1208. doi: 10.1186/s12885-025-14633-8.
5
KRAS mutation increases histone H3 lysine 9 lactylation (H3K9la) to promote colorectal cancer progression by facilitating cholesterol transporter GRAMD1A expression.KRAS突变通过促进胆固醇转运蛋白GRAMD1A的表达增加组蛋白H3赖氨酸9乳酰化(H3K9la),从而促进结直肠癌进展。
Cell Death Differ. 2025 Jul 24. doi: 10.1038/s41418-025-01533-4.
6
LDL regulates intestinal stem cell homeostasis via PPAR pathway.低密度脂蛋白通过过氧化物酶体增殖物激活受体途径调节肠道干细胞稳态。
J Lipid Res. 2025 Jun;66(6):100826. doi: 10.1016/j.jlr.2025.100826. Epub 2025 May 14.
7
FOXM1 boosts glycolysis by upregulating SQLE to inhibit anoikis in breast cancer cells.FOXM1通过上调SQLE促进糖酵解,以抑制乳腺癌细胞的失巢凋亡。
J Cancer Res Clin Oncol. 2025 May 13;151(5):162. doi: 10.1007/s00432-025-06174-1.
8
Cholesterol biosynthesis induced by radiotherapy inhibits cGAS-STING activation and contributes to colorectal cancer treatment resistance.放疗诱导的胆固醇生物合成抑制cGAS-STING激活并导致结直肠癌治疗抵抗。
Exp Mol Med. 2025 May 12. doi: 10.1038/s12276-025-01457-6.
9
The Role of Cholesterol Metabolism and Its Regulation in Tumor Development.胆固醇代谢及其调节在肿瘤发生中的作用。
Cancer Med. 2025 Apr;14(7):e70783. doi: 10.1002/cam4.70783.
10
Targeting cholesterol metabolism: a promising therapy strategy for cancer.靶向胆固醇代谢:一种有前景的癌症治疗策略。
Acta Pharmacol Sin. 2025 Mar 25. doi: 10.1038/s41401-025-01531-9.
结直肠癌中的微生物代谢产物:基础与临床意义
Metabolites. 2021 Mar 10;11(3):159. doi: 10.3390/metabo11030159.
4
NLRP6-associated host microbiota composition impacts in the intestinal barrier to systemic dissemination of Brucella abortus.NLRP6 相关宿主微生物群落组成影响布鲁氏菌流产亚种在肠道屏障向全身传播。
PLoS Negl Trop Dis. 2021 Feb 22;15(2):e0009171. doi: 10.1371/journal.pntd.0009171. eCollection 2021 Feb.
5
Reduction of Squalene Epoxidase by Cholesterol Accumulation Accelerates Colorectal Cancer Progression and Metastasis.胆固醇积累导致角鲨烯环氧化酶减少,加速结直肠癌的进展和转移。
Gastroenterology. 2021 Mar;160(4):1194-1207.e28. doi: 10.1053/j.gastro.2020.09.009. Epub 2020 Sep 15.
6
Dissemination of Chlamydia from the reproductive tract to the gastro-intestinal tract occurs in stages and relies on Chlamydia transport by host cells.衣原体从生殖道向胃肠道的传播分阶段进行,依赖于宿主细胞运输衣原体。
PLoS Pathog. 2019 Dec 2;15(12):e1008207. doi: 10.1371/journal.ppat.1008207. eCollection 2019 Dec.
7
Improved metagenomic analysis with Kraken 2.Kraken 2 提升宏基因组分析。
Genome Biol. 2019 Nov 28;20(1):257. doi: 10.1186/s13059-019-1891-0.
8
The Immunoscore: Colon Cancer and Beyond.免疫评分:结肠癌及其他癌症
Clin Cancer Res. 2020 Jan 15;26(2):332-339. doi: 10.1158/1078-0432.CCR-18-1851. Epub 2019 Aug 14.
9
Squalene Epoxidase Correlates E-Cadherin Expression and Overall Survival in Colorectal Cancer Patients: The Impact on Prognosis and Correlation to Clinicopathologic Features.角鲨烯环氧酶与结直肠癌患者的E-钙黏蛋白表达及总生存期相关:对预后的影响及与临床病理特征的相关性
J Clin Med. 2019 May 8;8(5):632. doi: 10.3390/jcm8050632.
10
Association of Obesity With Risk of Early-Onset Colorectal Cancer Among Women.肥胖与女性早发性结直肠癌风险的关联。
JAMA Oncol. 2019 Jan 1;5(1):37-44. doi: 10.1001/jamaoncol.2018.4280.