• 文献检索
  • 文档翻译
  • 深度研究
  • 学术资讯
  • Suppr Zotero 插件Zotero 插件
  • 邀请有礼
  • 套餐&价格
  • 历史记录
应用&插件
Suppr Zotero 插件Zotero 插件浏览器插件Mac 客户端Windows 客户端微信小程序
定价
高级版会员购买积分包购买API积分包
服务
文献检索文档翻译深度研究API 文档MCP 服务
关于我们
关于 Suppr公司介绍联系我们用户协议隐私条款
关注我们

Suppr 超能文献

核心技术专利:CN118964589B侵权必究
粤ICP备2023148730 号-1Suppr @ 2026

文献检索

告别复杂PubMed语法,用中文像聊天一样搜索,搜遍4000万医学文献。AI智能推荐,让科研检索更轻松。

立即免费搜索

文件翻译

保留排版,准确专业,支持PDF/Word/PPT等文件格式,支持 12+语言互译。

免费翻译文档

深度研究

AI帮你快速写综述,25分钟生成高质量综述,智能提取关键信息,辅助科研写作。

立即免费体验

转基因操作油菜三酰基甘油生物合成酶改变了与脂质相关的基因表达和脂质代谢。

Transgenic manipulation of triacylglycerol biosynthetic enzymes in B. napus alters lipid-associated gene expression and lipid metabolism.

机构信息

School of Biological Science, University of Hong Kong, Pokfulam, Hong Kong.

School of Biosciences, Cardiff University, Cardiff, CF10 3AX, UK.

出版信息

Sci Rep. 2022 Mar 1;12(1):3352. doi: 10.1038/s41598-022-07387-x.

DOI:10.1038/s41598-022-07387-x
PMID:35233071
原文链接:https://pmc.ncbi.nlm.nih.gov/articles/PMC8888550/
Abstract

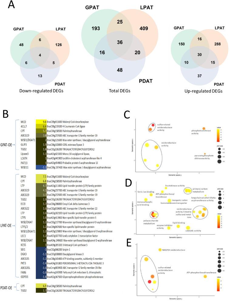
Oilseed rape (Brassica napus) is an important crop that is cultivated for the oil (mainly triacylglycerol; TAG) it produces in its seeds. TAG synthesis is controlled mainly by key enzymes in the Kennedy pathway, such as glycerol 3-phosphate acyltransferase (GPAT), lysophosphatidate acyltransferase (LPAT) and diacylglycerol acyltransferase (DGAT) but can also be produced from phosphoglycerides such as phosphatidylcholine (PC) by the activity of the enzyme phospholipid: diacylglycerol acyltransferase (PDAT). To evaluate the potential for these enzymes to alter oil yields or composition, we analysed transgenic B. napus lines which overexpressed GPAT, LPAT or PDAT using heterologous transgenes from Arabidopsis and Nasturtium and examined lipid profiles and changes in gene expression in these lines compared to WT. Distinct changes in PC and TAG abundance and spatial distribution in embryonic tissues were observed in some of the transgenic lines, together with altered expression of genes involved generally in acyl-lipid metabolism. Overall our results show that up-regulation of these key enzymes differentially affects lipid composition and distribution as well as lipid-associated gene expression, providing important information which could be used to improve crop properties by metabolic engineering.

摘要

油菜(甘蓝型油菜)是一种重要的作物,因其种子中产生的油(主要是三酰基甘油;TAG)而被种植。TAG 的合成主要由 Kennedy 途径中的关键酶控制,如甘油 3-磷酸酰基转移酶(GPAT)、溶血磷脂酸酰基转移酶(LPAT)和二酰基甘油酰基转移酶(DGAT),但也可以通过酶磷脂:二酰基甘油酰基转移酶(PDAT)的活性从磷酸甘油酯如磷脂酰胆碱(PC)中产生。为了评估这些酶改变油产量或组成的潜力,我们使用拟南芥和豆瓣菜的异源转基因分析了过表达 GPAT、LPAT 或 PDAT 的转基因油菜品系,并比较了这些品系与 WT 的脂质谱和基因表达变化。在一些转基因系中观察到胚胎组织中 PC 和 TAG 丰度和空间分布的明显变化,以及与酰基脂代谢相关的基因表达的改变。总的来说,我们的结果表明,这些关键酶的上调差异地影响脂质组成和分布以及与脂质相关的基因表达,为通过代谢工程改善作物特性提供了重要信息。

https://cdn.ncbi.nlm.nih.gov/pmc/blobs/f489/8888550/7d37e232ee85/41598_2022_7387_Fig4_HTML.jpg
https://cdn.ncbi.nlm.nih.gov/pmc/blobs/f489/8888550/16c15da3b7ed/41598_2022_7387_Fig1_HTML.jpg
https://cdn.ncbi.nlm.nih.gov/pmc/blobs/f489/8888550/4b883987d042/41598_2022_7387_Fig2_HTML.jpg
https://cdn.ncbi.nlm.nih.gov/pmc/blobs/f489/8888550/6d16ff2aa2e2/41598_2022_7387_Fig3_HTML.jpg
https://cdn.ncbi.nlm.nih.gov/pmc/blobs/f489/8888550/7d37e232ee85/41598_2022_7387_Fig4_HTML.jpg
https://cdn.ncbi.nlm.nih.gov/pmc/blobs/f489/8888550/16c15da3b7ed/41598_2022_7387_Fig1_HTML.jpg
https://cdn.ncbi.nlm.nih.gov/pmc/blobs/f489/8888550/4b883987d042/41598_2022_7387_Fig2_HTML.jpg
https://cdn.ncbi.nlm.nih.gov/pmc/blobs/f489/8888550/6d16ff2aa2e2/41598_2022_7387_Fig3_HTML.jpg
https://cdn.ncbi.nlm.nih.gov/pmc/blobs/f489/8888550/7d37e232ee85/41598_2022_7387_Fig4_HTML.jpg

相似文献

1
Transgenic manipulation of triacylglycerol biosynthetic enzymes in B. napus alters lipid-associated gene expression and lipid metabolism.转基因操作油菜三酰基甘油生物合成酶改变了与脂质相关的基因表达和脂质代谢。
Sci Rep. 2022 Mar 1;12(1):3352. doi: 10.1038/s41598-022-07387-x.
2
Overexpression of phospholipid: diacylglycerol acyltransferase in Brassica napus results in changes in lipid metabolism and oil accumulation.甘蓝型油菜磷脂:二酰甘油酰基转移酶过表达导致脂代谢和油脂积累的变化。
Biochem J. 2022 Mar 31;479(6):805-823. doi: 10.1042/BCJ20220003.
3
Working with Randy: The Diacylglycerol Acyltransferase Story.与兰迪合作:二酰基甘油酰基转移酶的故事。
Lipids. 2020 Sep;55(5):419-423. doi: 10.1002/lipd.12267. Epub 2020 Jul 23.
4
Heterologous expression of two GPATs from Jatropha curcas alters seed oil levels in transgenic Arabidopsis thaliana.来自麻疯树的两种甘油-3-磷酸酰基转移酶(GPATs)的异源表达改变了转基因拟南芥的种子油含量。
Plant Sci. 2017 Oct;263:79-88. doi: 10.1016/j.plantsci.2017.07.003. Epub 2017 Jul 13.
5
Type 1 diacylglycerol acyltransferases of Brassica napus preferentially incorporate oleic acid into triacylglycerol.甘蓝型油菜的1型二酰甘油酰基转移酶优先将油酸掺入三酰甘油中。
J Exp Bot. 2015 Oct;66(20):6497-506. doi: 10.1093/jxb/erv363. Epub 2015 Jul 20.
6
Increase in lysophosphatidate acyltransferase activity in oilseed rape (Brassica napus) increases seed triacylglycerol content despite its low intrinsic flux control coefficient.油菜(甘蓝型油菜)中溶血磷脂酸酰基转移酶活性的增加尽管其内在通量控制系数较低,但仍能增加种子三酰基甘油的含量。
New Phytol. 2019 Oct;224(2):700-711. doi: 10.1111/nph.16100. Epub 2019 Sep 14.
7
Oil-Producing Metabolons Containing DGAT1 Use Separate Substrate Pools from those Containing DGAT2 or PDAT.含有 DGAT1 的产油代谢物与含有 DGAT2 或 PDAT 的代谢物使用不同的底物池。
Plant Physiol. 2020 Oct;184(2):720-737. doi: 10.1104/pp.20.00461. Epub 2020 Jul 30.
8
Using lipidomics to reveal details of lipid accumulation in developing seeds from oilseed rape (Brassica napus L.).利用脂质组学揭示油菜(甘蓝型油菜)发育种子中脂类积累的细节。
Biochim Biophys Acta Mol Cell Biol Lipids. 2018 Mar;1863(3):339-348. doi: 10.1016/j.bbalip.2017.12.010. Epub 2017 Dec 22.
9
Identification and characterization of an efficient acyl-CoA: diacylglycerol acyltransferase 1 (DGAT1) gene from the microalga Chlorella ellipsoidea.来自椭圆小球藻的高效酰基辅酶A:二酰基甘油酰基转移酶1(DGAT1)基因的鉴定与表征
BMC Plant Biol. 2017 Feb 21;17(1):48. doi: 10.1186/s12870-017-0995-5.
10
Activities of acyl-CoA:diacylglycerol acyltransferase (DGAT) and phospholipid:diacylglycerol acyltransferase (PDAT) in microsomal preparations of developing sunflower and safflower seeds.在发育中的向日葵和红花种子的微粒体制剂中酰基辅酶 A:二酰基甘油酰基转移酶 (DGAT) 和磷脂:二酰基甘油酰基转移酶 (PDAT) 的活性。
Planta. 2013 Jun;237(6):1627-36. doi: 10.1007/s00425-013-1870-8. Epub 2013 Mar 29.

引用本文的文献

1
Enhancing Oil Content in Oilseed Crops: Genetic Insights, Molecular Mechanisms, and Breeding Approaches.提高油料作物含油量:遗传学见解、分子机制与育种方法
Int J Mol Sci. 2025 Jul 31;26(15):7390. doi: 10.3390/ijms26157390.
2
Identification of key genes for triacylglycerol biosynthesis and storage in herbaceous peony (Paeonia lactifolra Pall.) seeds based on full-length transcriptome.基于全长转录组鉴定草本牡丹(Paeonia lactifolra Pall.)种子中三酰甘油生物合成和储存的关键基因。
BMC Genomics. 2024 Jun 15;25(1):601. doi: 10.1186/s12864-024-10513-w.
3
Lysophosphatidic acid acyltransferase 2 and 5 commonly, but differently, promote seed oil accumulation in Brassica napus.

本文引用的文献

1
Agrobacterium-Mediated Transformation of Oilseed Rape (Brassica napus).农杆菌介导的油菜(甘蓝型油菜)转化
Curr Protoc Plant Biol. 2017 Dec;2(4):287-298. doi: 10.1002/cppb.20060.
2
SEIPIN Isoforms Interact with the Membrane-Tethering Protein VAP27-1 for Lipid Droplet Formation.SEIPIN 同种型与膜锚定蛋白 VAP27-1 相互作用形成脂滴。
Plant Cell. 2020 Sep;32(9):2932-2950. doi: 10.1105/tpc.19.00771. Epub 2020 Jul 20.
3
A GDSL Esterase/Lipase Catalyzes the Esterification of Lutein in Bread Wheat.一种 GDSL 酯酶/脂肪酶催化面包小麦中叶黄素的酯化作用。
溶血磷脂酸酰基转移酶2和5通常但不同程度地促进甘蓝型油菜种子油的积累。
Biotechnol Biofuels Bioprod. 2022 Aug 12;15(1):83. doi: 10.1186/s13068-022-02182-2.
Plant Cell. 2019 Dec;31(12):3092-3112. doi: 10.1105/tpc.19.00272. Epub 2019 Oct 1.
4
Comparative Transcriptomics Analysis of Brassica napus L. during Seed Maturation Reveals Dynamic Changes in Gene Expression between Embryos and Seed Coats and Distinct Expression Profiles of Acyl-CoA-Binding Proteins for Lipid Accumulation.甘蓝型油菜种子成熟过程中的比较转录组学分析揭示了胚胎和种皮之间基因表达的动态变化,以及酰基辅酶 A 结合蛋白在脂质积累方面的独特表达模式。
Plant Cell Physiol. 2019 Dec 1;60(12):2812-2825. doi: 10.1093/pcp/pcz169.
5
Increase in lysophosphatidate acyltransferase activity in oilseed rape (Brassica napus) increases seed triacylglycerol content despite its low intrinsic flux control coefficient.油菜(甘蓝型油菜)中溶血磷脂酸酰基转移酶活性的增加尽管其内在通量控制系数较低,但仍能增加种子三酰基甘油的含量。
New Phytol. 2019 Oct;224(2):700-711. doi: 10.1111/nph.16100. Epub 2019 Sep 14.
6
g:Profiler: a web server for functional enrichment analysis and conversions of gene lists (2019 update).g:Profiler:一个用于功能富集分析和基因列表转换的网络服务器(2019 更新)。
Nucleic Acids Res. 2019 Jul 2;47(W1):W191-W198. doi: 10.1093/nar/gkz369.
7
Enzymes of glycerol-3-phosphate pathway in triacylglycerol synthesis in plants: Function, biotechnological application and evolution.植物三酰甘油合成中的甘油-3-磷酸途径的酶:功能、生物技术应用和进化。
Prog Lipid Res. 2019 Jan;73:46-64. doi: 10.1016/j.plipres.2018.12.001. Epub 2018 Dec 4.
8
In silico characterization and expression profiling of the diacylglycerol acyltransferase gene family (DGAT1, DGAT2, DGAT3 and WS/DGAT) from oil palm, Elaeis guineensis.油棕(Elaeis guineensis)二酰基甘油酰基转移酶基因家族(DGAT1、DGAT2、DGAT3 和 WS/DGAT)的计算机特征分析和表达谱分析。
Plant Sci. 2018 Oct;275:84-96. doi: 10.1016/j.plantsci.2018.07.011. Epub 2018 Jul 26.
9
Towards Identification of the Substrates of ATP-Binding Cassette Transporters.鉴定三磷酸腺苷结合盒转运蛋白的底物。
Plant Physiol. 2018 Sep;178(1):18-39. doi: 10.1104/pp.18.00325. Epub 2018 Jul 9.
10
Using lipidomics to reveal details of lipid accumulation in developing seeds from oilseed rape (Brassica napus L.).利用脂质组学揭示油菜(甘蓝型油菜)发育种子中脂类积累的细节。
Biochim Biophys Acta Mol Cell Biol Lipids. 2018 Mar;1863(3):339-348. doi: 10.1016/j.bbalip.2017.12.010. Epub 2017 Dec 22.