Suppr超能文献

基于六个 PD-1 表达和免疫浸润相关基因的预后模型预测乳腺癌的生存。

Prognostic model based on six PD-1 expression and immune infiltration-associated genes predicts survival in breast cancer.

机构信息

Department of Medical Oncology, Huzhou Central Hospital, Affiliated Central Hospital Huzhou University, No. 1558, Sanhuan North Road, Wuxing District, Huzhou, 313000, Zhejiang, China.

Graduate School of Medical College of Zhejiang University, No. 268 Kaixuan Road, Jianggan District, Hangzhou, 310029, Zhejiang, China.

出版信息

Breast Cancer. 2022 Jul;29(4):666-676. doi: 10.1007/s12282-022-01344-2. Epub 2022 Mar 1.

Abstract

BACKGROUND

The prognosis of breast cancer (BC) was associated with the expression of programmed cell death-1 (PD-1).

METHODS

BC-related expression and clinical data were downloaded from TCGA database. PD-1 expression with overall survival and clinical factors were investigated. Gene set variation analysis (GSVA) and weighted gene correlation network analysis were performed to investigate the PD-1 expression-associated KEGG pathways and genes, respectively. Immune infiltration was analyzed using the ssGSEA algorithm and DAVID, respectively. Univariate and multivariable Cox and LASSO regression analyses were performed to select prognostic genes for modeling.

RESULTS

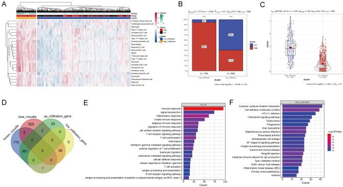
High PD-1 expression was related to prolonged survival time (P = 0.014). PD-1 expression status showed correlations with age, race, and pathological subtype. ER- and PR-negative patients exhibited high PD-1 expression. The GSVA revealed that high PD-1 expression was associated with various immune-associated pathways, such as T cell/B cell receptor signaling pathway or natural killer cell-mediated cytotoxicity. The patients in the high-immune infiltration group exhibited significantly higher PD-1 expression levels. In summary, 397 genes associated with both immune infiltration and PD-1 expression were screened. Univariate analysis and LASSO regression model identified the six most valuable prognostic genes, namely IRC3, GBP2, IGJ, KLHDC7B, KLRB1, and RAC2. The prognostic model could predict survival for BC patients.

CONCLUSION

High PD-1 expression was associated with high-immune infiltration in BC patients. Genes closely associated with PD-1, immune infiltration and survival prognosis were screened to predict prognosis.

摘要

背景

乳腺癌(BC)的预后与程序性细胞死亡受体-1(PD-1)的表达有关。

方法

从 TCGA 数据库下载 BC 相关表达和临床数据。研究 PD-1 表达与总生存期和临床因素的关系。分别进行基因集变异分析(GSVA)和加权基因相关网络分析,以研究 PD-1 表达相关的 KEGG 通路和基因。分别使用 ssGSEA 算法和 DAVID 分析免疫浸润。进行单变量和多变量 Cox 和 LASSO 回归分析,以选择用于建模的预后基因。

结果

高 PD-1 表达与生存时间延长相关(P=0.014)。PD-1 表达状态与年龄、种族和病理亚型有关。ER-和 PR-阴性患者表现出高 PD-1 表达。GSVA 显示,高 PD-1 表达与各种免疫相关通路相关,如 T 细胞/B 细胞受体信号通路或自然杀伤细胞介导的细胞毒性。高免疫浸润组患者的 PD-1 表达水平显著升高。总之,筛选出 397 个与免疫浸润和 PD-1 表达都相关的基因。单因素分析和 LASSO 回归模型确定了六个最有价值的预后基因,即 IRC3、GBP2、IGJ、KLHDC7B、KLRB1 和 RAC2。该预后模型可预测 BC 患者的生存情况。

结论

BC 患者中高 PD-1 表达与高免疫浸润有关。筛选与 PD-1、免疫浸润和生存预后密切相关的基因,以预测预后。

https://cdn.ncbi.nlm.nih.gov/pmc/blobs/bfe3/9226094/56c4de49f6f8/12282_2022_1344_Fig1_HTML.jpg

文献AI研究员

20分钟写一篇综述,助力文献阅读效率提升50倍。

立即体验

用中文搜PubMed

大模型驱动的PubMed中文搜索引擎

马上搜索

文档翻译

学术文献翻译模型,支持多种主流文档格式。

立即体验