Suppr超能文献

CDC27-ODC1轴促进神经母细胞瘤转移、加速铁死亡并预示不良预后。

CDC27-ODC1 Axis Promotes Metastasis, Accelerates Ferroptosis and Predicts Poor Prognosis in Neuroblastoma.

作者信息

Qiu Lin, Zhou Rui, Luo Ziyan, Wu Jiangxue, Jiang Hua

机构信息

Department of Hematology/Oncology, Guangzhou Women and Children's Medical Center, Guangzhou Medical University, Guangzhou, China.

Department of General Surgery, The Third Affiliated Hospital of Southern Medical University, Southern Medical University, Guangzhou, China.

出版信息

Front Oncol. 2022 Feb 15;12:774458. doi: 10.3389/fonc.2022.774458. eCollection 2022.

Abstract

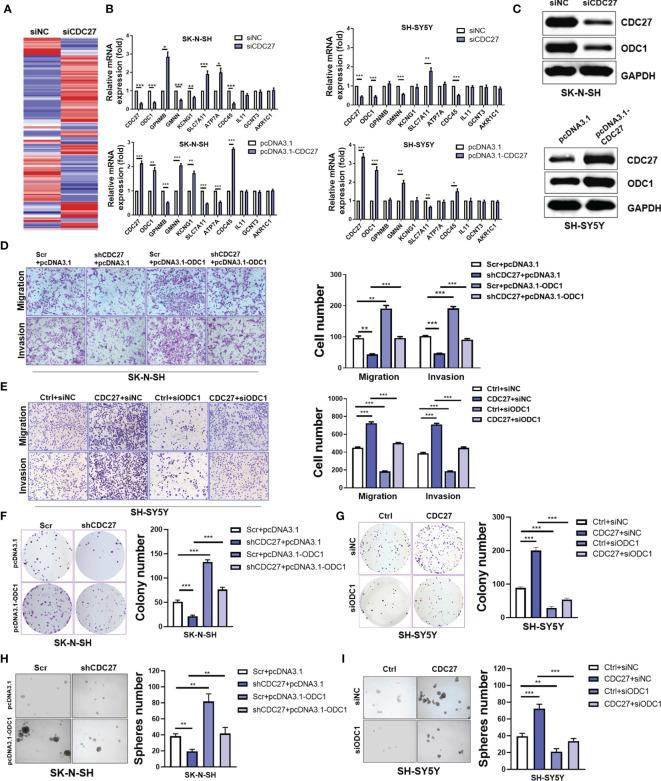
Neuroblastoma (NB) is a devastating malignancy threatening children's health, and amplification of MYCN is associated with treatment failure and a poor outcome. Here, we aimed to demonstrate the role of cell division cycle 27 (CDC27), an important core subunit of the anaphase-promoting complex, and its clinical significance in NB patients. In functional assays, we illustrated that CDC27 promoted the cell growth, metastasis and sphere-formation ability of NB cells both and . To further understand the potential mechanism, SK-N-SH cells were transfected with CDC27 siRNA, and RNA-sequencing was performed. The results revealed that downregulation of CDC27 led to markedly reduced expression of ODC1, which is a well-established direct target of MYCN. Subsequently, we further illustrated that suppression of ODC1 significantly attenuated the promotion effect of CDC27 on the proliferation, metastasis, and sphere-formation ability of NB cells, hinting that CDC27 exerted its biological behavior in NB at least partly in an ODC1-dependent manner. In addition, CDC27 rendered cells more vulnerable to ferroptosis, while knockdown of ODC1 markedly reversed the pro-ferroptotic effect of CDC27. Collectively, our data is the first to report that the CDC27/ODC1 axis promotes tumorigenesis and acts as a positive regulator of ferroptosis in NB, highlighting that CDC27 may represent a novel therapeutic strategy and prognostic biomarker in neuroblastoma.

摘要

神经母细胞瘤(NB)是一种威胁儿童健康的毁灭性恶性肿瘤,MYCN基因的扩增与治疗失败及不良预后相关。在此,我们旨在阐明细胞分裂周期27(CDC27)(后期促进复合体的一个重要核心亚基)在NB患者中的作用及其临床意义。在功能实验中,我们证实CDC27在体内和体外均能促进NB细胞的生长、转移及成球能力。为进一步了解其潜在机制,我们用CDC27小干扰RNA转染SK-N-SH细胞,并进行RNA测序。结果显示,CDC27的下调导致鸟氨酸脱羧酶1(ODC1)的表达显著降低,而ODC1是MYCN一个公认的直接靶点。随后,我们进一步证实,抑制ODC1可显著减弱CDC27对NB细胞增殖、转移及成球能力的促进作用,这表明CDC27在NB中发挥其生物学行为至少部分依赖于ODC1。此外,CDC27使细胞对铁死亡更敏感,而敲低ODC1可显著逆转CDC27的促铁死亡作用。总的来说,我们的数据首次报道了CDC27/ODC1轴促进肿瘤发生并在NB中作为铁死亡的正调节因子,这突出表明CDC27可能代表神经母细胞瘤一种新的治疗策略和预后生物标志物。

https://cdn.ncbi.nlm.nih.gov/pmc/blobs/bd13/8886130/ed21a47edfd5/fonc-12-774458-g001.jpg

文献AI研究员

20分钟写一篇综述,助力文献阅读效率提升50倍。

立即体验

用中文搜PubMed

大模型驱动的PubMed中文搜索引擎

马上搜索

文档翻译

学术文献翻译模型,支持多种主流文档格式。

立即体验