Liu Wei, Tao Jin-Cheng, Zhu Sheng-Ze, Dai Chao-Lun, Wang Ya-Xian, Yu Bin, Yao Chun, Sun Yu-Yu
Key Laboratory of Neuroregeneration of Jiangsu and Ministry of Education, Co-innovation Center of Neuroregeneration, Nantong University, Nantong, Jiangsu Province, China.
Medical College, Nantong University, Nantong, Jiangsu Province, China.
Neural Regen Res. 2022 Oct;17(10):2300-2304. doi: 10.4103/1673-5374.337052.
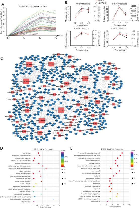
Long noncoding RNAs (lncRNAs) participate in a variety of biological processes and diseases. However, the expression and function of lncRNAs after spinal cord injury has not been extensively analyzed. In this study of right side hemisection of the spinal cord at T10, we detected the expression of lncRNAs in the proximal tissue of T10 lamina at different time points and found 445 lncRNAs and 6522 mRNA were differentially expressed. We divided the differentially expressed lncRNAs into 26 expression trends and analyzed Profile 25 and Profile 2, the two expression trends with the most significant difference. Our results showed that the expression of 68 lncRNAs in Profile 25 rose first and remained high 3 days post-injury. There were 387 mRNAs co-expressed with the 68 lncRNAs in Profile 25. The co-expression network showed that the co-expressed genes were mainly enriched in cell division, inflammatory response, FcγR-mediated cell phagocytosis signaling pathway, cell cycle and apoptosis. The expression of 56 lncRNAs in Profile2 first declined and remained low after 3 days post-injury. There were 387 mRNAs co-expressed with the 56 lncRNAs in Profile 2. The co-expression network showed that the co-expressed genes were mainly enriched in the chemical synaptic transmission process and in the signaling pathway of neuroactive ligand-receptor interaction. The results provided the expression and regulatory network of the main lncRNAs after spinal cord injury and clarified their co-expressed gene enriched biological processes and signaling pathways. These findings provide a new direction for the clinical treatment of spinal cord injury.
长链非编码RNA(lncRNAs)参与多种生物学过程和疾病。然而,脊髓损伤后lncRNAs的表达和功能尚未得到广泛分析。在这项对T10脊髓右侧半切的研究中,我们检测了不同时间点T10板层近端组织中lncRNAs的表达,发现445个lncRNAs和6522个mRNA存在差异表达。我们将差异表达的lncRNAs分为26种表达趋势,并分析了差异最显著的两种表达趋势Profile 25和Profile 2。我们的结果显示,Profile 25中68个lncRNAs的表达先上升,在损伤后3天保持高水平。有387个mRNA与Profile 25中的68个lncRNAs共表达。共表达网络显示,共表达基因主要富集在细胞分裂、炎症反应、FcγR介导的细胞吞噬信号通路、细胞周期和凋亡中。Profile2中56个lncRNAs的表达先下降,在损伤后3天保持低水平。有387个mRNA与Profile 2中的56个lncRNAs共表达。共表达网络显示,共表达基因主要富集在化学突触传递过程和神经活性配体-受体相互作用信号通路中。这些结果提供了脊髓损伤后主要lncRNAs的表达和调控网络,阐明了它们共表达基因富集的生物学过程和信号通路。这些发现为脊髓损伤的临床治疗提供了新的方向。