Suppr超能文献

降钙素基因相关肽受体拮抗剂 BIBN4096BS 通过 PKC/ERK/CREB 通路调节前庭核内的突触传递,改善实验性慢性偏头痛大鼠模型的前庭功能。

Calcitonin gene-related peptide receptor antagonist BIBN4096BS regulates synaptic transmission in the vestibular nucleus and improves vestibular function via PKC/ERK/CREB pathway in an experimental chronic migraine rat model.

机构信息

Department of Neurology, The First Affiliated Hospital of Chongqing Medical University, 1st You Yi Road, Yu Zhong District, 400016, Chongqing, China.

Department of Neurology, Nanchong Central Hospital, Nanchong, China.

出版信息

J Headache Pain. 2022 Mar 8;23(1):35. doi: 10.1186/s10194-022-01403-1.

Abstract

BACKGROUND

Vestibular symptoms are frequently reported in patients with chronic migraine (CM). However, whether vestibular symptoms arise through overlapping neurobiology of migraine remains to be elucidated. The neuropeptide calcitonin gene-related peptide (CGRP) and CGRP1 receptor play important pathological roles in facilitating central sensitization in CM. Therefore, we aimed to investigate whether CGRP1 receptor contributes to vestibular dysfunction after CM by improving synaptic transmission in the vestibular nucleus (VN).

METHODS

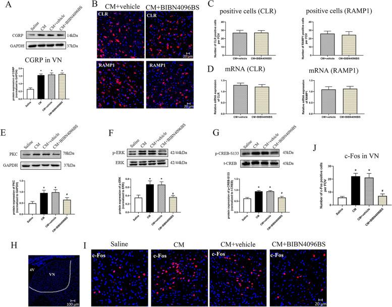
A CM rat model was established by recurrent intermittent administration of nitroglycerin (NTG). Migraine- and vestibular-related behaviors were assessed. CGRP1 receptor specific antagonist, BIBN4096BS, and protein kinase C (PKC) inhibitor chelerythrine chloride (CHE) were administered intracerebroventricularly. The expressions of CGRP and CGRP1 receptor components, calcitonin receptor-like receptor (CLR) and receptor activity modifying protein 1 (RAMP1) were evaluated by western blot, immunofluorescent staining and quantitative real-time polymerase chain reaction in the vestibular nucleus (VN). Synaptic associated proteins and synaptic morphological characteristics were explored by western blot, transmission electron microscope, and Golgi-cox staining. The expressions of PKC, phosphorylated extracellular signal regulated kinase (p-ERK), phosphorylated cAMP response element-binding protein at serine 133 site (p-CREB-S133) and c-Fos were detected using western blot or immunofluorescent staining.

RESULTS

The expressions of CGRP, CLR and RAMP1 were significantly upregulated in CM rats. CLR and RAMP1 were expressed mainly in neurons. BIBN4096BS treatment and PKC inhibition alleviated mechanical allodynia, thermal hyperalgesia and vestibular dysfunction in CM rats. Additionally, BIBN4096BS treatment and PKC inhibition markedly inhibited the overexpression of synaptic associated proteins and restored the abnormal synaptic structure in VN after CM. Furthermore, BIBN4096BS treatment dysregulated the expression levels of PKC, p-ERK and p-CREB-S133, and attenuated neuronal activation in VN after CM.

CONCLUSIONS

The present study demonstrated that CGRP1 receptor inhibition improved vestibular function after CM by reversing the aberrant synaptic transmission via downregulating PKC/ERK/CREB signaling pathway. Therapeutic interventions by inhibiting CGRP/CGRP1 signaling may be a new target for the treatment of vestibular symptoms in CM.

摘要

背景

前庭症状在慢性偏头痛(CM)患者中经常被报道。然而,前庭症状是否通过偏头痛的重叠神经生物学机制而产生,仍有待阐明。降钙素基因相关肽(CGRP)及其受体 1 在 CM 中促进中枢敏化方面发挥着重要的病理作用。因此,我们旨在通过改善前庭核(VN)中的突触传递来研究 CGRP1 受体是否通过改善突触传递而导致 CM 后前庭功能障碍。

方法

通过反复给予硝化甘油(NTG)建立 CM 大鼠模型。评估偏头痛和前庭相关行为。通过侧脑室给予 CGRP1 受体特异性拮抗剂 BIBN4096BS 和蛋白激酶 C(PKC)抑制剂 Chelerythrine Chloride(CHE)。通过 Western blot、免疫荧光染色和定量实时聚合酶链反应评估前庭核中 CGRP 和 CGRP1 受体成分降钙素受体样受体(CLR)和受体活性修饰蛋白 1(RAMP1)的表达。通过 Western blot、透射电子显微镜和高尔基-考克斯染色探讨突触相关蛋白和突触形态特征。通过 Western blot 或免疫荧光染色检测 PKC、磷酸化细胞外信号调节激酶(p-ERK)、磷酸化 cAMP 反应元件结合蛋白丝氨酸 133 位(p-CREB-S133)和 c-Fos 的表达。

结果

CM 大鼠中 CGRP、CLR 和 RAMP1 的表达明显上调。CLR 和 RAMP1 主要表达在神经元中。BIBN4096BS 治疗和 PKC 抑制减轻了 CM 大鼠的机械性痛觉过敏、热痛觉过敏和前庭功能障碍。此外,BIBN4096BS 治疗和 PKC 抑制显著抑制了 CM 后 VN 中突触相关蛋白的过度表达,并恢复了 VN 中异常的突触结构。此外,BIBN4096BS 治疗后,PKC、p-ERK 和 p-CREB-S133 的表达水平发生变化,VN 中的神经元激活减弱。

结论

本研究表明,CGRP1 受体抑制通过下调 PKC/ERK/CREB 信号通路逆转异常的突触传递,改善 CM 后前庭功能。抑制 CGRP/CGRP1 信号可能为治疗 CM 中的前庭症状提供新的靶点。

https://cdn.ncbi.nlm.nih.gov/pmc/blobs/520a/8903578/e0d26493acfd/10194_2022_1403_Fig1_HTML.jpg

文献检索

告别复杂PubMed语法,用中文像聊天一样搜索,搜遍4000万医学文献。AI智能推荐,让科研检索更轻松。

立即免费搜索

文件翻译

保留排版,准确专业,支持PDF/Word/PPT等文件格式,支持 12+语言互译。

免费翻译文档

深度研究

AI帮你快速写综述,25分钟生成高质量综述,智能提取关键信息,辅助科研写作。

立即免费体验