Suppr超能文献

解析 metacaspase-2 在疟疾配子发生和孢子发生中的作用。

Dissecting The role of metacaspase-2 in malaria gametogenesis and sporogony.

机构信息

ICMR-National Institute of Malaria Research, New Delhi, India.

National Institute of Immunology, New Delhi, India.

出版信息

Emerg Microbes Infect. 2022 Dec;11(1):938-955. doi: 10.1080/22221751.2022.2052357.

Abstract

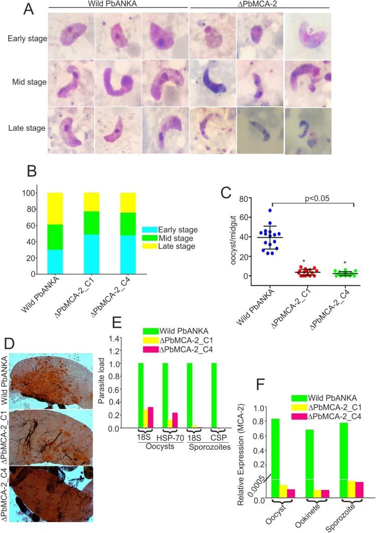
The family of apicomplexan specific proteins contains caspases-like proteins called "metacaspases". These enzymes are present in the malaria parasite but absent in human; therefore, these can be explored as potential drug targets. We deleted the MCA-2 gene from genome using a gene knockout strategy to decipher its precise function. This study has identified that MCA-2 plays an important role in parasite transmission since it is critical for the formation of gametocytes and for maintaining an appropriate number of infectious sporozoites required for sporogony. It is noticeable that a significant reduction in gametocyte, oocysts, ookinete and sporozoites load along with a delay in hepatocytes invasion were observed in the MCA-2 knockout parasite. Furthermore, a study found the two MCA-2 inhibitory molecules known as C-532 and C-533, which remarkably inhibited the MCA-2 activity, abolished the parasite growth, and also impaired the transmission cycle of and in . Our findings indicate that the deletion of MCA-2 hampers the development during erythrocytic and exo-erythrocytic stages, and its inhibition by C-532 and C-533 critically affects the malaria transmission biology.

摘要

锥虫蛋白家族包含一种被称为“类半胱天冬酶”的半胱天冬酶样蛋白。这些酶存在于疟原虫中,但不存在于人类中;因此,它们可以被探索作为潜在的药物靶点。我们使用基因敲除策略从基因组中删除了 MCA-2 基因,以破译其确切功能。这项研究表明,MCA-2 在寄生虫传播中起着重要作用,因为它对于配子体的形成和维持疟原虫发育所需的适当数量的感染性孢子至关重要。值得注意的是,在 MCA-2 敲除寄生虫中,配子体、卵囊、动合子和孢子虫的载量显著减少,且肝实质细胞入侵延迟。此外,一项研究发现了两种称为 C-532 和 C-533 的 MCA-2 抑制分子,它们显著抑制了 MCA-2 的活性,导致寄生虫生长停止,并损害了 和 在蚊媒中的传播周期。我们的研究结果表明,MCA-2 的缺失阻碍了红细胞内和红细胞外发育阶段的疟原虫发育,其抑制作用通过 C-532 和 C-533 严重影响了疟疾传播生物学。

https://cdn.ncbi.nlm.nih.gov/pmc/blobs/37b0/8973346/d10bd3af7309/TEMI_A_2052357_F0001_OC.jpg

文献检索

告别复杂PubMed语法,用中文像聊天一样搜索,搜遍4000万医学文献。AI智能推荐,让科研检索更轻松。

立即免费搜索

文件翻译

保留排版,准确专业,支持PDF/Word/PPT等文件格式,支持 12+语言互译。

免费翻译文档

深度研究

AI帮你快速写综述,25分钟生成高质量综述,智能提取关键信息,辅助科研写作。

立即免费体验