Department of Endocrinology, Institute of Zoology and Biomedical Research, Jagiellonian University, Gronostajowa 9, 30-387 Krakow, Poland.
Department of Physiology and Reproduction of Animals, Institute of Biotechnology, University of Rzeszow, Werynia 502, 36-100 Kolbuszowa, Poland.
Int J Mol Sci. 2022 Mar 3;23(5):2780. doi: 10.3390/ijms23052780.
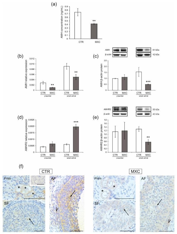
In this paper, we investigated the effects of neonatal exposure to methoxychlor (MXC), a synthetic organochlorine used as an insecticide with estrogenic, antiestrogenic, and antiandrogenic activities on ovarian follicles of adult pigs. Piglets were injected with MXC (20 μg/kg body weight) or corn oil (controls) from postnatal Day 1 to Day 10 ( = 5 per group). Then, mRNA expression, protein abundance and immunolocalization of growth and differentiation factor 9 (GDF9), bone morphogenetic protein 15 (BMP15), anti-Müllerian hormone (AMH) and cognate receptors (ACVR1, BMPR1A, BMPR1B, TGFBR1, BMPR2, and AMHR2), as well as FSH receptor (FSHR) were examined in preantral and small antral ovarian follicles of sexually mature gilts. The plasma AMH and FSH levels were also assessed. In preantral follicles, neonatal exposure to MXC increased , , , and mRNAs, while the levels of and mRNAs decreased. In addition, MXC also decreased BMP15 and BMPR1B protein abundance. Regarding small antral follicles, neonatal exposure to MXC upregulated mRNAs for , , and and downregulated mRNAs for , , and . MXC decreased the protein abundance of AMH, and all examined receptors in small antral follicles. GDF9 and BMP15 were immunolocalized in oocytes and granulosa cells of preantral follicles of control and treated ovaries. All analyzed receptors were detected in the oocytes and granulosa cells of preantral follicles, and in the granulosa and theca cells of small antral follicles. The exception, however, was FSHR, which was detected only in the granulosa cells of small antral follicles. In addition, MXC decreased the plasma AMH and FSH concentrations. In conclusion, the present study may indicate long-term effects of neonatal MXC exposure on GDF9, BMP15, AMH, and FSH signaling in ovaries of adult pigs. However, the MXC effects varied at different stages of follicular development. It seems that neonatal MXC exposure may result in accelerated initial recruitment of ovarian follicles and impaired cyclic recruitment of antral follicles.
本文研究了新生期暴露于甲氧滴滴涕(MXC)对成年猪卵巢卵泡的影响。MXC 是一种合成有机氯杀虫剂,具有雌激素、抗雌激素和抗雄激素活性。新生仔猪从出生后第 1 天至第 10 天(每组 5 只)每天注射 MXC(20μg/kg 体重)或玉米油(对照)。然后,检测了生长分化因子 9(GDF9)、骨形态发生蛋白 15(BMP15)、抗苗勒管激素(AMH)及其同源受体(ACVR1、BMPR1A、BMPR1B、TGFBR1、BMPR2 和 AMHR2)、以及促卵泡激素受体(FSHR)在性成熟母猪的原始卵泡和小窦卵泡中的 mRNA 表达、蛋白丰度和免疫定位。还评估了血浆 AMH 和 FSH 水平。在原始卵泡中,新生期 MXC 暴露增加了 GDF9、BMP15、AMH 和 AMHR2 的 mRNA,而 和 的 mRNA 水平降低。此外,MXC 还降低了 BMP15 和 BMPR1B 蛋白丰度。对于小窦卵泡,新生期 MXC 暴露上调了 GDF9、BMP15、BMPR1A 和 AMHR2 的 mRNA,下调了 、 和 的 mRNA。MXC 降低了小窦卵泡中 AMH 和所有检测到的受体的蛋白丰度。GDF9 和 BMP15 在对照和处理卵巢的原始卵泡的卵母细胞和颗粒细胞中免疫定位。所有分析的受体都在原始卵泡的卵母细胞和颗粒细胞中以及小窦卵泡的颗粒细胞和膜细胞中被检测到。然而,FSHR 是个例外,它仅在小窦卵泡的颗粒细胞中被检测到。此外,MXC 降低了血浆 AMH 和 FSH 浓度。总之,本研究可能表明新生期 MXC 暴露对成年猪卵巢中 GDF9、BMP15、AMH 和 FSH 信号的长期影响。然而,MXC 的影响在卵泡发育的不同阶段有所不同。似乎新生期 MXC 暴露可能导致卵巢卵泡的初始募集加速和窦前卵泡的循环募集受损。