Suppr超能文献

川崎病:长链非编码RNA Slco4a1通过靶向miR-335-5p/POU5F1轴调控人脐静脉内皮细胞的进展。

Kawasaki disease: lncRNA Slco4a1 regulates the progression of human umbilical vein endothelial cells by targeting the miR-335-5p/POU5F1 axis.

作者信息

Hao Jingxia, Zhang Yingqian, Pan Xiqing, Wang Hua, Li Bo, You Dianping

机构信息

Department of Cardiology, Hebei Provincial Key Laboratory of Pediatric Cardiovascular Disease, Hebei Province Children's Hospital, Shijiazhuang, China.

Department of Joint Surgery, The Third Hospital of Shijiazhuang, Shijiazhuang, China.

出版信息

Transl Pediatr. 2022 Feb;11(2):183-193. doi: 10.21037/tp-22-7.

Abstract

BACKGROUND

Kawasaki disease (KD) is an autoimmune disease with systemic vasculitis as the main pathological change, and is most common in children under 5. The role of long non-coding RNAs (lncRNAs) in human diseases has been highlighted. LncRNA Slco4a1 was reported to promote cell growth and act as an oncogenic regulator in cancer. However, the role of lncRNA Slco4a1 in KD remains unclear. This study aimed to investigate the role and mechanism of lncRNA Slco4a1 in KD.

METHODS

Enzyme linked immunosorbent assay (ELISA), qRT-PCR, Western blot, and terminal deoxynucleotidyl transferase-mediated dUTP-biotin nick end labeling (TUNEL) staining were conducted to explore the function of lncRNA Slco4a1. The interaction between POU5F1 and miR-335-5p was analyzed by the RIP assay and dual luciferase assay.

RESULTS

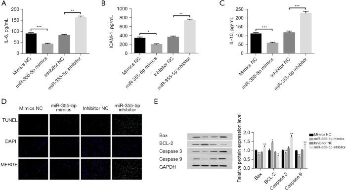
LncRNA Slco4a1 was significantly upregulated in the serum of KD patients compared with healthy controls. LncRNA Slco4a1 was upregulated in human umbilical vein endothelial cells (HUVECs) stimulated with KD serum. LncRNA Slco4a1 overexpression could promote the expression of inflammatory factors and apoptosis in HUVECs. The number of inflammatory cells and the infiltration area of the coronary artery in KD rats were decreased after lncRNA Slco4a1 silencing. Furthermore, lncRNA Slco4a1 is a sponge of miR-335-5p and negatively regulated the expression of miR-335-5p. POU5F1 was the downstream target of miR-335-5p, and miR-335-5p overexpression could upregulate the expression of POU5F1. Additionally, miR-335-5p overexpression could inhibit the expression of inflammatory factors and apoptosis in HUVECs. We further investigated the effect of lncRNA Slco4a1 on the mitogen-activated protein kinase (MAPK) signaling pathway, and the results showed that lncRNA Slco4a1 could promote the activation of the MAPK signaling pathway.

CONCLUSIONS

Together, these results indicated that lncRNA Slco4a1 could regulate the progression of HUVECs in KD by targeting the miR-335-5p/POU5F1 axis, providing new insights for KD treatment.

摘要

背景

川崎病(KD)是一种以全身血管炎为主要病理改变的自身免疫性疾病,多见于5岁以下儿童。长链非编码RNA(lncRNA)在人类疾病中的作用已受到关注。据报道,lncRNA Slco4a1可促进细胞生长,并在癌症中作为致癌调节因子发挥作用。然而,lncRNA Slco4a1在KD中的作用尚不清楚。本研究旨在探讨lncRNA Slco4a1在KD中的作用及机制。

方法

采用酶联免疫吸附测定(ELISA)、qRT-PCR、蛋白质免疫印迹法和末端脱氧核苷酸转移酶介导的dUTP-生物素缺口末端标记(TUNEL)染色来探究lncRNA Slco4a1的功能。通过RNA免疫沉淀(RIP)试验和双荧光素酶试验分析POU5F1与miR-335-5p之间的相互作用。

结果

与健康对照相比,KD患者血清中lncRNA Slco4a1显著上调。用KD血清刺激人脐静脉内皮细胞(HUVECs)后,lncRNA Slco4a1表达上调。lncRNA Slco4a1过表达可促进HUVECs中炎症因子的表达和细胞凋亡。lncRNA Slco4a1沉默后,KD大鼠的炎症细胞数量和冠状动脉浸润面积减少。此外,lncRNA Slco4a1是miR-335-5p的海绵,负向调节miR-335-5p的表达。POU5F1是miR-335-5p的下游靶点,miR-335-5p过表达可上调POU5F1的表达。此外,miR-335-5p过表达可抑制HUVECs中炎症因子的表达和细胞凋亡。我们进一步研究了lncRNA Slco4a1对丝裂原活化蛋白激酶(MAPK)信号通路的影响,结果表明lncRNA Slco4a1可促进MAPK信号通路的激活。

结论

总之,这些结果表明lncRNA Slco4a1可通过靶向miR-335-5p/POU5F1轴调节KD中HUVECs的进展,为KD治疗提供了新的见解。

https://cdn.ncbi.nlm.nih.gov/pmc/blobs/f142/8905100/da91d4df5eaa/tp-11-02-183-f1.jpg

文献检索

告别复杂PubMed语法,用中文像聊天一样搜索,搜遍4000万医学文献。AI智能推荐,让科研检索更轻松。

立即免费搜索

文件翻译

保留排版,准确专业,支持PDF/Word/PPT等文件格式,支持 12+语言互译。

免费翻译文档

深度研究

AI帮你快速写综述,25分钟生成高质量综述,智能提取关键信息,辅助科研写作。

立即免费体验