Suppr超能文献

仙人掌种子提取物的抗癌潜力及其在人乳腺癌 MDA-MB-231 细胞中通过 caspase-3 依赖性途径介导的促凋亡作用:体外和计算机研究。

Anticancer potential of Phoenix dactylifera L. seed extract in human cancer cells and pro-apoptotic effects mediated through caspase-3 dependent pathway in human breast cancer MDA-MB-231 cells: an in vitro and in silico investigation.

机构信息

Research and Development Unit, Era's Lucknow Medical College and Hospital, Era University, Lucknow, 226003, India.

Cell Death Research Laboratory, LSS-106, Endocrinology Division, CSIR-Central Drug Research Institute, Jankipuram Extension, Lucknow, 226031, India.

出版信息

BMC Complement Med Ther. 2022 Mar 15;22(1):68. doi: 10.1186/s12906-022-03533-0.

Abstract

BACKGROUND

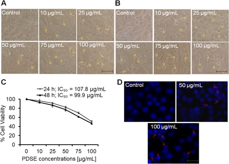
Phoenix dactylifera L. has a diverse set of pharmacological properties due to its distinct phytochemical profile. The purpose of this study was to investigate the anticancer potential of Phoenix dactylifera seed extract (PDSE) in human breast cancer MDA-MB-231 and MCF-7 cells, as well as liver cancer HepG2 cells, and to investigate the anticancer efficacy in triple-negative MDA-MB-231 cells, followed by in silico validation of the molecular interaction between active components of PDSE and caspase-3, an apoptosis executioner protein .

METHODS

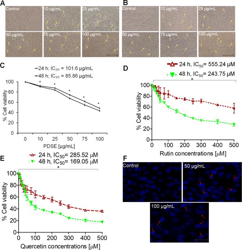
In this study, human cancer cell lines were cultured and subsequently treated with 10 to 100 μg/mL of PDSE. MTT test was performed to determine the cell viability, MMP was measured using fluorescent probe JC-1, nuclear condensation was determined by Hoechst 33258 dye, Annexin V-FITC & PI staining and cell cycle analysis were evaluated through flow cytometer, and apoptotic markers were detected using western blotting. The bioactive agents in PDSE were identified using high-performance liquid chromatography (HPLC) analysis. The binding affinity was validated using molecular docking tools AutoDock Vina and iGEMDOCK v2.1.

RESULTS

Cell viability data indicated that PDSE inhibited cell proliferation in both breast cancer cells and liver cancer cells. MDA-MB-231 cells showed maximum growth inhibition with an IC value of 85.86 μg/mL for PDSE. However, PDSE did not show any significant toxicity against the normal Vero cell line. PDSE induced MMP loss and formation of apoptotic bodies, enhanced late apoptosis at high doses and arrested cells in the S phase of cell cycle. PDSE activated the enzymatic activity of cleaved caspase-3 and caused the cleavage of poly-ADB ribose polymerase (PARP) protein. PDSE upregulated pro-apoptotic Bax protein markedly but  no significant effect on tumor suppressor protein p53, while it downregulated the anti-apoptotic Bcl-2 protein expression. HPLC analysis showed the presence of rutin and quercetin bioactive flavonols in ethanolic extract of PDS. Interestingly, both active components revealed a strong binding interaction with amino acid residues of caspase-3 (PDB ID: 2XYP; Hetero 4-mer - A2B2) protein.

CONCLUSION

PDS could serve as a potential medicinal source for apoptotic cell death in human breast cancer cells and, thus, could be used as a promising and crucial candidate in anticancer drug development. This study warrants further in vivo research, followed by clinical investigation.

摘要

背景

由于其独特的植物化学特征, Phoenix dactylifera L. 具有多种药理作用。本研究旨在探讨 Phoenix dactylifera 种子提取物 (PDSE) 在人乳腺癌 MDA-MB-231 和 MCF-7 细胞以及肝癌 HepG2 细胞中的抗癌潜力,并研究其在三阴性 MDA-MB-231 细胞中的抗癌疗效,随后通过对 PDSE 中活性成分与凋亡执行者蛋白 caspase-3 之间的分子相互作用进行计算机模拟验证。

方法

本研究中,培养人癌细胞系,随后用 10 至 100μg/ml 的 PDSE 处理。通过 MTT 试验测定细胞活力,使用荧光探针 JC-1 测定 MMP,通过 Hoechst 33258 染料测定核浓缩,通过流式细胞仪评估 Annexin V-FITC & PI 染色和细胞周期分析,通过 Western blot 检测凋亡标志物。使用高效液相色谱 (HPLC) 分析鉴定 PDSE 中的生物活性成分。使用分子对接工具 AutoDock Vina 和 iGEMDOCK v2.1 验证结合亲和力。

结果

细胞活力数据表明,PDSE 抑制乳腺癌细胞和肝癌细胞的增殖。PDSE 对 MDA-MB-231 细胞的抑制作用最强,IC 值为 85.86μg/ml。然而,PDSE 对正常 Vero 细胞系没有显示出任何显著的毒性。PDSE 诱导 MMP 丧失和凋亡小体形成,在高剂量下增强晚期凋亡,并使细胞停滞在细胞周期的 S 期。PDSE 激活了裂解的 caspase-3 的酶活性,并导致多聚 ADB 核糖聚合酶 (PARP) 蛋白的裂解。PDSE 显著上调促凋亡 Bax 蛋白,但对肿瘤抑制蛋白 p53 无明显影响,同时下调抗凋亡 Bcl-2 蛋白表达。HPLC 分析显示,PDSE 乙醇提取物中存在芦丁和槲皮素生物类黄酮。有趣的是,两种活性成分均与 caspase-3(PDB ID:2XYP;Hetero 4-mer-A2B2)蛋白的氨基酸残基显示出强烈的结合相互作用。

结论

PDSE 可作为人乳腺癌细胞凋亡性细胞死亡的潜在药用来源,因此可作为抗癌药物开发的有前途的关键候选物。这项研究需要进一步的体内研究,然后是临床研究。

https://cdn.ncbi.nlm.nih.gov/pmc/blobs/8603/8922853/fe214e786b8c/12906_2022_3533_Fig1_HTML.jpg

文献AI研究员

20分钟写一篇综述,助力文献阅读效率提升50倍。

立即体验

用中文搜PubMed

大模型驱动的PubMed中文搜索引擎

马上搜索

文档翻译

学术文献翻译模型,支持多种主流文档格式。

立即体验