• 文献检索
  • 文档翻译
  • 深度研究
  • 学术资讯
  • Suppr Zotero 插件Zotero 插件
  • 邀请有礼
  • 套餐&价格
  • 历史记录
应用&插件
Suppr Zotero 插件Zotero 插件浏览器插件Mac 客户端Windows 客户端微信小程序
定价
高级版会员购买积分包购买API积分包
服务
文献检索文档翻译深度研究API 文档MCP 服务
关于我们
关于 Suppr公司介绍联系我们用户协议隐私条款
关注我们

Suppr 超能文献

核心技术专利:CN118964589B侵权必究
粤ICP备2023148730 号-1Suppr @ 2026

文献检索

告别复杂PubMed语法,用中文像聊天一样搜索,搜遍4000万医学文献。AI智能推荐,让科研检索更轻松。

立即免费搜索

文件翻译

保留排版,准确专业,支持PDF/Word/PPT等文件格式,支持 12+语言互译。

免费翻译文档

深度研究

AI帮你快速写综述,25分钟生成高质量综述,智能提取关键信息,辅助科研写作。

立即免费体验

细胞周期相关激酶的异常激活及 PLK1 或 CHEK1 抑制在子宫平滑肌肉瘤中的潜在治疗作用。

Aberrant Activation of Cell-Cycle-Related Kinases and the Potential Therapeutic Impact of PLK1 or CHEK1 Inhibition in Uterine Leiomyosarcoma.

机构信息

Department of Obstetrics and Gynecology, Nagoya University Graduate School of Medicine, Nagoya, Japan.

Institute for Advanced Research, Nagoya University, Nagoya, Japan.

出版信息

Clin Cancer Res. 2022 May 13;28(10):2147-2159. doi: 10.1158/1078-0432.CCR-22-0100.

DOI:10.1158/1078-0432.CCR-22-0100
PMID:35302600
原文链接:https://pmc.ncbi.nlm.nih.gov/articles/PMC9365385/
Abstract

PURPOSE

Uterine leiomyosarcoma is among the most aggressive gynecological malignancies. No effective treatment strategies have been established. This study aimed to identify novel therapeutic targets for uterine leiomyosarcoma based on transcriptome analysis and assess the preclinical efficacy of novel drug candidates.

EXPERIMENTAL DESIGN

Transcriptome analysis was performed using fresh-frozen samples of six uterine leiomyosarcomas and three myomas. The Ingenuity Pathway Analysis (IPA) was used to identify potential therapeutic target genes for uterine leiomyosarcoma. Afterward, our results were validated using three independent datasets, including 40 uterine leiomyosarcomas. Then, the inhibitory effects of several selective inhibitors for the candidate genes were examined using SK-UT-1, SK-LMS-1, and SKN cell lines.

RESULTS

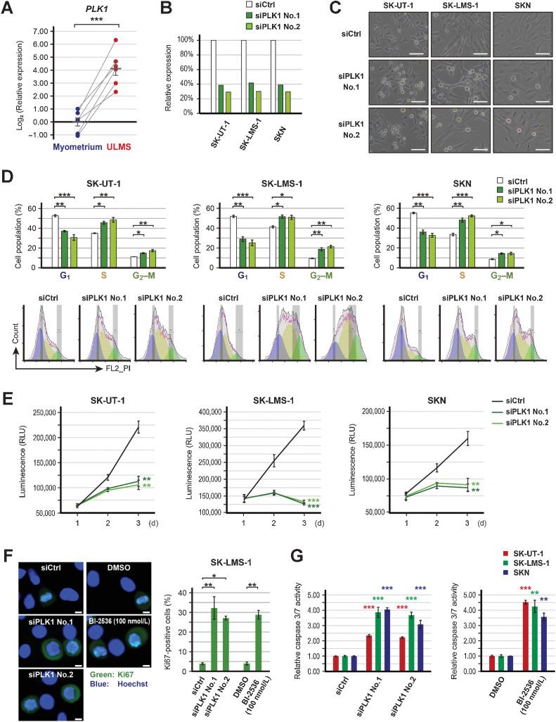
We identified 512 considerably dysregulated genes in uterine leiomyosarcoma compared with myoma. The IPA revealed that the function of several genes, including CHEK1 and PLK1, were predicted to be activated in uterine leiomyosarcoma. Through an in vitro drug screening, PLK1 or CHEK1 inhibitors (BI-2536 or prexasertib) were found to exert a superior anticancer effect against cell lines at low nanomolar concentrations and induce cell-cycle arrest. In SK-UT-1 tumor-bearing mice, BI-2536 monotherapy remarkably suppressed tumorigenicity. Moreover, the prexasertib and cisplatin combination therapy inhibited tumor proliferation and prolonged the time to tumor progression.

CONCLUSIONS

We identified upregulated expressions of PLK1 and CHEK1; their kinase activity was activated in uterine leiomyosarcoma. BI-2536 and prexasertib demonstrated a significant anticancer effect. Therefore, cell-cycle-related kinases may present a promising therapeutic strategy for the treatment of uterine leiomyosarcoma.

摘要

目的

子宫平滑肌肉瘤是最具侵袭性的妇科恶性肿瘤之一。目前尚未建立有效的治疗策略。本研究旨在基于转录组分析鉴定子宫平滑肌肉瘤的新治疗靶点,并评估新型候选药物的临床前疗效。

实验设计

使用六例子宫平滑肌肉瘤和三例子宫肌瘤的新鲜冷冻样本进行转录组分析。采用Ingenuity 通路分析(IPA)鉴定子宫平滑肌肉瘤潜在的治疗靶点基因。然后,我们使用三个独立数据集(包括 40 例子宫平滑肌肉瘤)对结果进行验证。随后,使用 SK-UT-1、SK-LMS-1 和 SKN 细胞系检查几种候选基因的选择性抑制剂的抑制作用。

结果

与子宫肌瘤相比,我们在子宫平滑肌肉瘤中发现了 512 个明显失调的基因。IPA 显示,包括 CHEK1 和 PLK1 在内的几个基因的功能被预测在子宫平滑肌肉瘤中被激活。通过体外药物筛选,发现 PLK1 或 CHEK1 抑制剂(BI-2536 或 prexasertib)在纳摩尔浓度下对细胞系表现出优越的抗癌作用,并诱导细胞周期停滞。在 SK-UT-1 荷瘤小鼠中,BI-2536 单药治疗显著抑制肿瘤发生。此外,prexasertib 和顺铂联合治疗抑制肿瘤增殖并延长肿瘤进展时间。

结论

我们发现 PLK1 和 CHEK1 的表达上调;其激酶活性在子宫平滑肌肉瘤中被激活。BI-2536 和 prexasertib 表现出显著的抗癌作用。因此,细胞周期相关激酶可能为子宫平滑肌肉瘤的治疗提供有前途的治疗策略。

https://cdn.ncbi.nlm.nih.gov/pmc/blobs/bdea/9365385/346afe989776/2147fig5.jpg
https://cdn.ncbi.nlm.nih.gov/pmc/blobs/bdea/9365385/e2e186c7f618/2147fig1.jpg
https://cdn.ncbi.nlm.nih.gov/pmc/blobs/bdea/9365385/372a131e2204/2147fig2.jpg
https://cdn.ncbi.nlm.nih.gov/pmc/blobs/bdea/9365385/a2f4b33a9052/2147fig3.jpg
https://cdn.ncbi.nlm.nih.gov/pmc/blobs/bdea/9365385/02ed00167dec/2147fig4.jpg
https://cdn.ncbi.nlm.nih.gov/pmc/blobs/bdea/9365385/346afe989776/2147fig5.jpg
https://cdn.ncbi.nlm.nih.gov/pmc/blobs/bdea/9365385/e2e186c7f618/2147fig1.jpg
https://cdn.ncbi.nlm.nih.gov/pmc/blobs/bdea/9365385/372a131e2204/2147fig2.jpg
https://cdn.ncbi.nlm.nih.gov/pmc/blobs/bdea/9365385/a2f4b33a9052/2147fig3.jpg
https://cdn.ncbi.nlm.nih.gov/pmc/blobs/bdea/9365385/02ed00167dec/2147fig4.jpg
https://cdn.ncbi.nlm.nih.gov/pmc/blobs/bdea/9365385/346afe989776/2147fig5.jpg

相似文献

1
Aberrant Activation of Cell-Cycle-Related Kinases and the Potential Therapeutic Impact of PLK1 or CHEK1 Inhibition in Uterine Leiomyosarcoma.细胞周期相关激酶的异常激活及 PLK1 或 CHEK1 抑制在子宫平滑肌肉瘤中的潜在治疗作用。
Clin Cancer Res. 2022 May 13;28(10):2147-2159. doi: 10.1158/1078-0432.CCR-22-0100.
2
Inhibition of Aberrantly Overexpressed Polo-like Kinase 4 Is a Potential Effective Treatment for DNA Damage Repair-Deficient Uterine Leiomyosarcoma.抑制异常过表达的 Polo 样激酶 4 是治疗 DNA 损伤修复缺陷型子宫平滑肌肉瘤的一种潜在有效方法。
Clin Cancer Res. 2024 Sep 3;30(17):3904-3918. doi: 10.1158/1078-0432.CCR-23-3720.
3
Copper ions are novel therapeutic agents for uterine leiomyosarcoma.铜离子是治疗子宫平滑肌肉瘤的新型治疗剂。
Am J Obstet Gynecol. 2020 Jan;222(1):64.e1-64.e16. doi: 10.1016/j.ajog.2019.07.030. Epub 2019 Jul 24.
4
CD70 antibody-drug conjugate as a potential therapeutic agent for uterine leiomyosarcoma.CD70 抗体药物偶联物作为一种潜在的治疗子宫平滑肌肉瘤的药物。
Am J Obstet Gynecol. 2021 Feb;224(2):197.e1-197.e23. doi: 10.1016/j.ajog.2020.08.028. Epub 2020 Aug 19.
5
Pioglitazone induces cell growth arrest and activates mitochondrial apoptosis in human uterine leiomyosarcoma cells by a peroxisome proliferator-activated receptor γ-independent mechanism.吡格列酮通过一种不依赖过氧化物酶体增殖物激活受体γ的机制诱导人子宫平滑肌肉瘤细胞的细胞生长停滞并激活线粒体凋亡。
Naunyn Schmiedebergs Arch Pharmacol. 2017 Jan;390(1):37-48. doi: 10.1007/s00210-016-1291-x. Epub 2016 Sep 23.
6
The therapeutic potential of RNA Polymerase I transcription inhibitor, CX-5461, in uterine leiomyosarcoma.RNA 聚合酶 I 转录抑制剂 CX-5461 在子宫平滑肌肉瘤中的治疗潜力。
Invest New Drugs. 2022 Jun;40(3):529-536. doi: 10.1007/s10637-022-01222-w. Epub 2022 Feb 24.
7
Curcumin induces cross-regulation between autophagy and apoptosis in uterine leiomyosarcoma cells.姜黄素诱导子宫平滑肌肉瘤细胞自噬与凋亡的交叉调控。
Int J Gynecol Cancer. 2013 Jun;23(5):803-8. doi: 10.1097/IGC.0b013e31828c9581.
8
Polo-like kinase 1 inhibition causes decreased proliferation by cell cycle arrest, leading to cell death in glioblastoma.Polo-like kinase 1 抑制通过细胞周期阻滞导致增殖减少,从而导致胶质母细胞瘤细胞死亡。
Cancer Gene Ther. 2013 Sep;20(9):499-506. doi: 10.1038/cgt.2013.46. Epub 2013 Jul 26.
9
Combined gene expression profiling and RNAi screening in clear cell renal cell carcinoma identify PLK1 and other therapeutic kinase targets.联合基因表达谱分析和 RNAi 筛选在肾透明细胞癌中鉴定出 PLK1 和其他治疗激酶靶点。
Cancer Res. 2011 Aug 1;71(15):5225-34. doi: 10.1158/0008-5472.CAN-11-0076. Epub 2011 Jun 3.
10
Co-targeting PLK1 and mTOR induces synergistic inhibitory effects against esophageal squamous cell carcinoma.靶向 PLK1 和 mTOR 可协同抑制食管鳞癌细胞。
J Mol Med (Berl). 2018 Aug;96(8):807-817. doi: 10.1007/s00109-018-1663-4. Epub 2018 Jun 29.

引用本文的文献

1
Integrative bioinformatics analysis and experimental validation identify CHEK1 as an unfavorable prognostic biomarker related to immunosuppressive phenotypes in soft tissue sarcomas.整合生物信息学分析与实验验证确定CHEK1是与软组织肉瘤免疫抑制表型相关的不良预后生物标志物。
NPJ Precis Oncol. 2025 Aug 1;9(1):268. doi: 10.1038/s41698-025-01064-8.
2
Effect of PRKD3 on cell cycle in gastric cancer progression and downstream regulatory networks.PRKD3对胃癌进展中细胞周期及下游调控网络的影响。
Med Oncol. 2025 Mar 25;42(5):135. doi: 10.1007/s12032-025-02663-y.
3
Clinical characteristics and treatment outcomes of women with recurrent uterine leiomyosarcoma.

本文引用的文献

1
Lineage-defined leiomyosarcoma subtypes emerge years before diagnosis and determine patient survival.特定谱系的平滑肌肉瘤亚型在诊断前多年出现,并决定患者的生存。
Nat Commun. 2021 Jul 23;12(1):4496. doi: 10.1038/s41467-021-24677-6.
2
Integrated mutational landscape analysis of uterine leiomyosarcomas.子宫平滑肌肉瘤的综合突变景观分析。
Proc Natl Acad Sci U S A. 2021 Apr 13;118(15). doi: 10.1073/pnas.2025182118.
3
Oncogenic Gene-Expression Programs in Leiomyosarcoma and Characterization of Conventional, Inflammatory, and Uterogenic Subtypes.
复发性子宫平滑肌肉瘤患者的临床特征和治疗结局。
Orphanet J Rare Dis. 2024 Oct 25;19(1):395. doi: 10.1186/s13023-024-03415-3.
4
Causal Effects of Oxidative Stress on Diabetes Mellitus and Microvascular Complications: Insights Integrating Genome-Wide Mendelian Randomization, DNA Methylation, and Proteome.氧化应激对糖尿病及微血管并发症的因果效应:整合全基因组孟德尔随机化、DNA甲基化和蛋白质组学的见解
Antioxidants (Basel). 2024 Jul 26;13(8):903. doi: 10.3390/antiox13080903.
5
Comprehensive Review of Uterine Leiomyosarcoma: Pathogenesis, Diagnosis, Prognosis, and Targeted Therapy.子宫平滑肌肉瘤的综合综述:发病机制、诊断、预后和靶向治疗。
Cells. 2024 Jun 26;13(13):1106. doi: 10.3390/cells13131106.
6
Dysregulated Expression Patterns of Circular RNAs in Cancer: Uncovering Molecular Mechanisms and Biomarker Potential.癌症中环状RNA的表达模式失调:揭示分子机制和生物标志物潜力
Biomolecules. 2024 Mar 22;14(4):384. doi: 10.3390/biom14040384.
7
CDCA5-EEF1A1 interaction promotes progression of clear cell renal cell carcinoma by regulating mTOR signaling.CDCA5与EEF1A1的相互作用通过调节mTOR信号通路促进肾透明细胞癌的进展。
Cancer Cell Int. 2024 Apr 24;24(1):147. doi: 10.1186/s12935-024-03330-4.
8
A bibliometric analysis of literatures on uterine leiomyosarcoma in the last 20 years.过去20年子宫平滑肌肉瘤文献的文献计量分析。
Front Oncol. 2024 Feb 12;14:1343533. doi: 10.3389/fonc.2024.1343533. eCollection 2024.
9
Phase II Study of Olaparib and Temozolomide for Advanced Uterine Leiomyosarcoma (NCI Protocol 10250).奥拉帕利和替莫唑胺治疗晚期子宫平滑肌肉瘤的 II 期研究(NCI 方案 10250)。
J Clin Oncol. 2023 Sep 1;41(25):4154-4163. doi: 10.1200/JCO.23.00402. Epub 2023 Jul 19.
10
Downregulation of miR‑10b‑5p facilitates the proliferation of uterine leiomyosarcoma cells: A microRNA sequencing‑based approach.下调 miR-10b-5p 促进子宫平滑肌肉瘤细胞的增殖:基于 microRNA 测序的方法。
Oncol Rep. 2023 May;49(5). doi: 10.3892/or.2023.8523. Epub 2023 Mar 17.
平滑肌肉瘤中的致癌基因表达程序以及常规型、炎症型和子宫型亚型的特征。
Mol Cancer Res. 2020 Sep;18(9):1302-1314. doi: 10.1158/1541-7786.MCR-20-0197. Epub 2020 Jun 9.
4
A Phase II Single Arm Pilot Study of the CHK1 Inhibitor Prexasertib (LY2606368) in BRCA Wild-Type, Advanced Triple-Negative Breast Cancer.CHK1抑制剂Prexasertib(LY2606368)用于BRCA野生型晚期三阴性乳腺癌的II期单臂先导研究。
Oncologist. 2020 Dec;25(12):1013-e1824. doi: 10.1634/theoncologist.2020-0491. Epub 2020 Jun 24.
5
Genomic Landscape of Uterine Sarcomas Defined Through Prospective Clinical Sequencing.通过前瞻性临床测序定义的子宫肉瘤基因组景观。
Clin Cancer Res. 2020 Jul 15;26(14):3881-3888. doi: 10.1158/1078-0432.CCR-19-3959. Epub 2020 Apr 16.
6
Prexasertib (LY2606368) reduces clonogenic survival by inducing apoptosis in primary patient-derived osteosarcoma cells and synergizes with cisplatin and talazoparib.普雷沙替尼(LY2606368)通过诱导原代患者来源的骨肉瘤细胞凋亡来降低集落形成能力,并与顺铂和他拉唑帕尼协同作用。
Int J Cancer. 2020 Aug 15;147(4):1059-1070. doi: 10.1002/ijc.32814. Epub 2019 Dec 19.
7
The CHK1 Inhibitor Prexasertib Exhibits Monotherapy Activity in High-Grade Serous Ovarian Cancer Models and Sensitizes to PARP Inhibition.CHK1 抑制剂 Prexasertib 在高级别浆液性卵巢癌模型中具有单药活性,并增强对 PARP 抑制的敏感性。
Clin Cancer Res. 2019 Oct 15;25(20):6127-6140. doi: 10.1158/1078-0432.CCR-19-0448. Epub 2019 Aug 13.
8
The differential diagnoses of uterine leiomyomas and leiomyosarcomas using DNA and RNA sequencing.应用 DNA 和 RNA 测序对子宫肌瘤和子宫平滑肌肉瘤的鉴别诊断。
Am J Obstet Gynecol. 2019 Oct;221(4):320.e1-320.e23. doi: 10.1016/j.ajog.2019.05.018. Epub 2019 May 20.
9
Eribulin versus dacarbazine in patients with leiomyosarcoma: subgroup analysis from a phase 3, open-label, randomised study.依立布林与达卡巴嗪治疗平滑肌肉瘤患者的疗效比较:一项开放标签、III 期、随机研究的亚组分析。
Br J Cancer. 2019 May;120(11):1026-1032. doi: 10.1038/s41416-019-0462-1. Epub 2019 May 8.
10
Bcl-x inhibition enhances Dinaciclib-induced cell death in soft-tissue sarcomas.Bcl-x 抑制增强了达奈替尼诱导的软组织肉瘤细胞死亡。
Sci Rep. 2019 Mar 7;9(1):3816. doi: 10.1038/s41598-019-40106-7.