Suppr超能文献

一种专为电生理实验设计的带有定制电极阵列的完全适配的前置放大器。

A Fully Adapted Headstage With Custom Electrode Arrays Designed for Electrophysiological Experiments.

作者信息

Mourão Flávio Afonso Gonçalves, Guarnieri Leonardo de Oliveira, Amaral Júnior Paulo Aparecido, Carvalho Vinícius Rezende, Mendes Eduardo Mazoni Andrade Marçal, Moraes Márcio Flávio Dutra

机构信息

Programa de Pós Graduação em Neurociências, Núcleo de Neurociências, Departamento de Fisiologia e Biofísica, Instituto de Ciências Biológicas (ICB), Universidade Federal de Minas Gerais (UFMG), Belo Horizonte, Brazil.

Programa de Pós-Graduação em Engenharia Elétrica, Departamento de Engenharia Eletrônica (DELT), Escola de Engenharia, Universidade Federal de Minas Gerais (UFMG), Belo Horizonte, Brazil.

出版信息

Front Neurosci. 2022 Mar 3;15:691788. doi: 10.3389/fnins.2021.691788. eCollection 2021.

Abstract

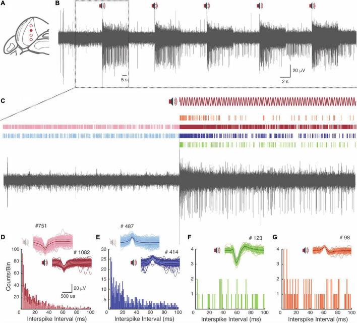
Electrophysiological recordings lead amongst the techniques that aim to investigate the dynamics of neural activity sampled from large neural ensembles. However, the financial costs associated with the state-of-the-art technology used to manufacture probes and multi-channel recording systems make these experiments virtually inaccessible to small laboratories, especially if located in developing countries. Here, we describe a new method for implanting several tungsten electrode arrays, widely distributed over the brain. Moreover, we designed a headstage system, using the Intan RHD2000 chipset, associated with a connector (replacing the expensive commercial Omnetics connector), that allows the usage of disposable and inexpensive cranial implants. Our results showed high-quality multichannel recording in freely moving animals (detecting local field, evoked responses and unit activities) and robust mechanical connections ensuring long-term continuous recordings. Our project represents an open source and inexpensive alternative to develop customized extracellular records from multiple brain regions.

摘要

在旨在研究从大型神经集合体中采样的神经活动动态的技术中,电生理记录处于领先地位。然而,用于制造探针和多通道记录系统的最先进技术所涉及的财务成本,使得这些实验对于小型实验室来说几乎遥不可及,特别是那些位于发展中国家的实验室。在此,我们描述了一种用于植入多个广泛分布于大脑的钨电极阵列的新方法。此外,我们设计了一种前端系统,使用Intan RHD2000芯片组,并配有一个连接器(取代昂贵的商业Omnetics连接器),该系统允许使用一次性且价格低廉的颅骨植入物。我们的结果表明,在自由活动的动物中可进行高质量的多通道记录(检测局部场、诱发反应和单位活动),并且机械连接稳固,可确保长期连续记录。我们的项目代表了一种开源且廉价的替代方案,用于从多个脑区开发定制的细胞外记录。

https://cdn.ncbi.nlm.nih.gov/pmc/blobs/74f7/8928121/4f2bac7f70f8/fnins-15-691788-g001.jpg

文献检索

告别复杂PubMed语法,用中文像聊天一样搜索,搜遍4000万医学文献。AI智能推荐,让科研检索更轻松。

立即免费搜索

文件翻译

保留排版,准确专业,支持PDF/Word/PPT等文件格式,支持 12+语言互译。

免费翻译文档

深度研究

AI帮你快速写综述,25分钟生成高质量综述,智能提取关键信息,辅助科研写作。

立即免费体验