Suppr超能文献

蛋白激酶G2调控2型肺泡细胞介导的再肺泡化。

Prkg2 regulates alveolar type 2-mediated re-alveolarization.

作者信息

Zhang Mo, Ali Gibran, Komatsu Satoshi, Zhao Runzhen, Ji Hong-Long

机构信息

Department of Cellular and Molecular Biology, University of Texas at Tyler, 11937 US Highway 271, Tyler, TX, 75708-3154, USA.

Xinxiang Medical University, Xinxiang, China.

出版信息

Stem Cell Res Ther. 2022 Mar 21;13(1):111. doi: 10.1186/s13287-022-02793-4.

Abstract

BACKGROUND

The cGMP-dependent type 2 protein kinase, encoded by the prkg2 gene, is highly expressed in alveolar type 2 epithelial (AT2) cells. It is unclear whether prkg2 regulates AT2 cell homeostasis and re-alveolarization of injured lungs. This study aimed to investigate the role of prkg2 in the regulation of the fate of AT2 in vitro.

METHODS

Primary AT2 cells of wild-type (wt) and prkg2 mice were co-cultured with fibroblasts as three-dimensional organoids. The colony formation was analyzed between days 4 and 12 post-seeding. EdU assay was used to detect cells with active DNA synthesis. AT1 and AT2 cells in organoids were visualized with anti-podoplanin and anti-surfactant protein C antibodies, respectively.

RESULTS

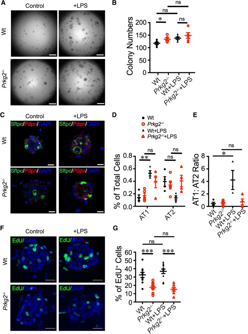
Prkg2 AT2 cells developed a greater number of organoids than wt controls. However, compared to wt organoids, a lower number of AT2 but a greater number of AT1 cells were visualized. In addition, a lower number of proliferated cells (EdU) were observed in prkg2 organoids compared to wt controls. The numbers of organoids and EdU cells were significantly reduced in protein kinase A (PKA) inhibitor H89-treated wt and prkg2 cultures. Organoids and EdU cells were increased by lipopolysaccharides (LPS) in both wt and prkg2 groups. The increase in the proportion of AT1 and AT2 cells in organoids was only seen in wt controls.

CONCLUSIONS

Prkg2 may regulate the lineage of AT2 cells, which is affected by endotoxins and the interactive PKA signaling pathway.

摘要

背景

由prkg2基因编码的环磷酸鸟苷依赖性2型蛋白激酶在肺泡Ⅱ型上皮(AT2)细胞中高度表达。尚不清楚prkg2是否调节AT2细胞稳态及损伤肺脏的再肺泡化。本研究旨在体外探究prkg2在调节AT2细胞命运中的作用。

方法

将野生型(wt)和prkg2基因敲除小鼠的原代AT2细胞与成纤维细胞共同培养成三维类器官。接种后第4至12天分析集落形成情况。采用EdU检测法检测具有活跃DNA合成的细胞。分别用抗血小板内皮细胞黏附分子抗体和抗表面活性蛋白C抗体对类器官中的AT1和AT2细胞进行可视化观察。

结果

与wt对照组相比,Prkg2基因敲除的AT2细胞形成了更多的类器官。然而,与wt类器官相比,可视化观察到的AT2细胞数量较少,但AT1细胞数量较多。此外,与wt对照组相比,在Prkg2基因敲除的类器官中观察到增殖细胞(EdU)数量较少。在蛋白激酶A(PKA)抑制剂H89处理的wt和Prkg2基因敲除培养物中,类器官数量和EdU细胞数量显著减少。脂多糖(LPS)使wt和Prkg2基因敲除组的类器官和EdU细胞数量增加。类器官中AT1和AT2细胞比例的增加仅在wt对照组中可见。

结论

Prkg2可能调节AT2细胞谱系,其受内毒素和相互作用的PKA信号通路影响。

https://cdn.ncbi.nlm.nih.gov/pmc/blobs/ba59/8935727/2860e5fdb56b/13287_2022_2793_Fig1_HTML.jpg

文献AI研究员

20分钟写一篇综述,助力文献阅读效率提升50倍。

立即体验

用中文搜PubMed

大模型驱动的PubMed中文搜索引擎

马上搜索

文档翻译

学术文献翻译模型,支持多种主流文档格式。

立即体验