• 文献检索
  • 文档翻译
  • 深度研究
  • 学术资讯
  • Suppr Zotero 插件Zotero 插件
  • 邀请有礼
  • 套餐&价格
  • 历史记录
应用&插件
Suppr Zotero 插件Zotero 插件浏览器插件Mac 客户端Windows 客户端微信小程序
定价
高级版会员购买积分包购买API积分包
服务
文献检索文档翻译深度研究API 文档MCP 服务
关于我们
关于 Suppr公司介绍联系我们用户协议隐私条款
关注我们

Suppr 超能文献

核心技术专利:CN118964589B侵权必究
粤ICP备2023148730 号-1Suppr @ 2026

文献检索

告别复杂PubMed语法,用中文像聊天一样搜索,搜遍4000万医学文献。AI智能推荐,让科研检索更轻松。

立即免费搜索

文件翻译

保留排版,准确专业,支持PDF/Word/PPT等文件格式,支持 12+语言互译。

免费翻译文档

深度研究

AI帮你快速写综述,25分钟生成高质量综述,智能提取关键信息,辅助科研写作。

立即免费体验

微小RNA-29b-3p通过调控缓激肽B2受体影响人绒毛外滋养层细胞的生长和生物学功能。

MiR-29b-3p affects growth and biological functions of human extravillous trophoblast cells by regulating bradykinin B2 receptor.

作者信息

Wang Likui, Li Yunguang

机构信息

Department of Obstetrics and Gynecology, Qilu Hospital of Shandong University, Wenhua Xi Road, Ji'nan City, Shandong, China.

出版信息

Arch Med Sci. 2020 Jan 10;18(2):499-522. doi: 10.5114/aoms.2019.91512. eCollection 2022.

DOI:10.5114/aoms.2019.91512
PMID:35316906
原文链接:https://pmc.ncbi.nlm.nih.gov/articles/PMC8924841/
Abstract

INTRODUCTION

This study investigated miR-29b-3p's effects and mechanisms in preeclampsia development.

MATERIAL AND METHODS

In this study, we analysed the pathology and expression of miR-29b-3p and B2R mRNA from normal and preeclampsia placenta tissues using hematoxylin and eosin staining and RT-qPCR assay. For cell experiments, we used transwell assay CCK-8, flow cytometry and wound healing assay to determine the effects and correlation of miR-29b-3p and B2R in HTR-8/SVneo cell proliferation, apoptosis, cell cycle, cell invasion and migration in a preeclampsia cell model. Moreover, the mechanisms were determined using Western blot or immunofluorescence in different groups.

RESULTS

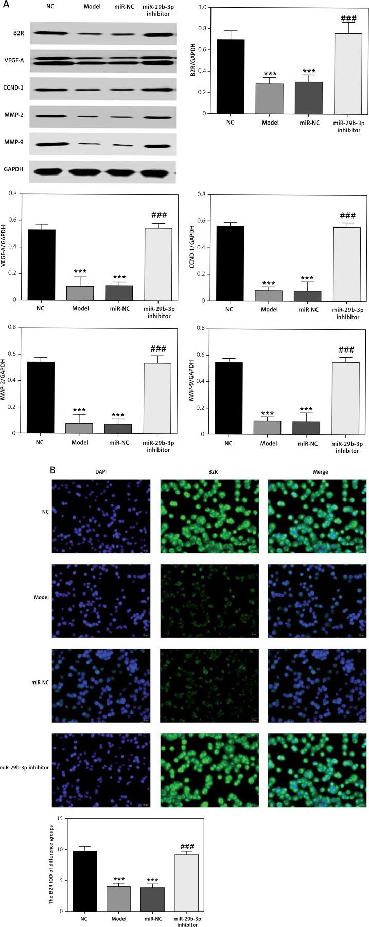
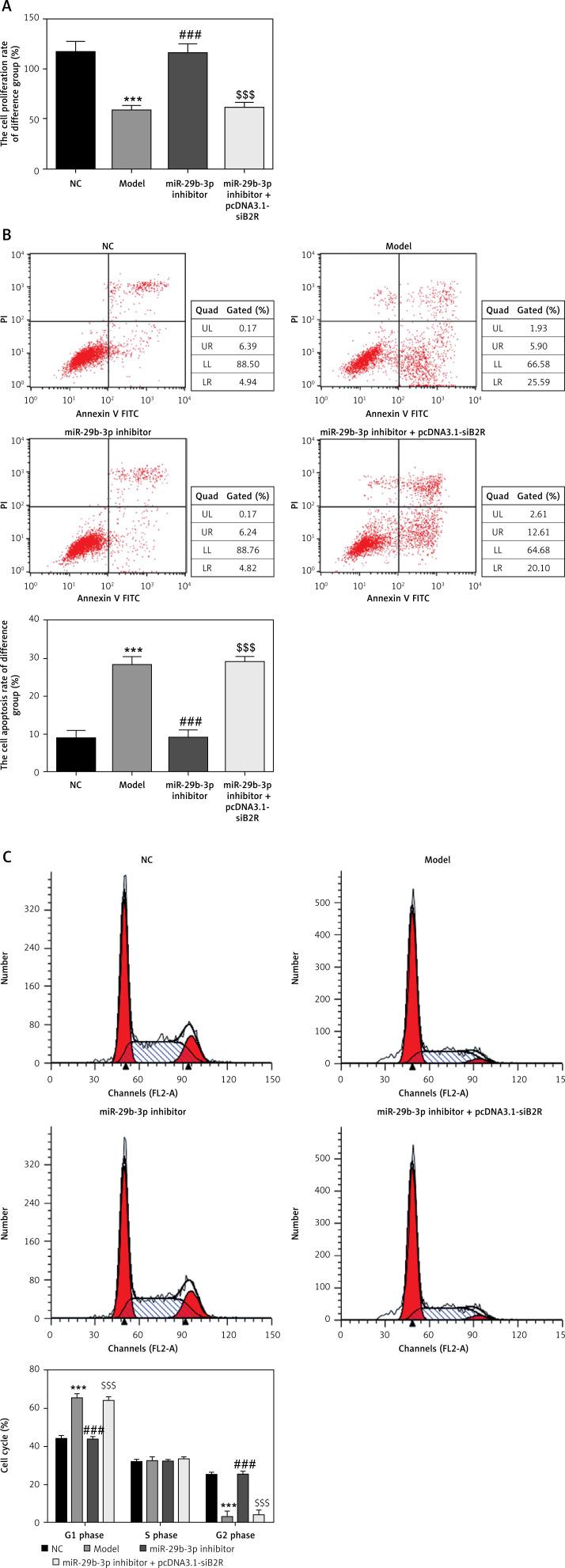
Clinical analysis revealed that miR-29b-3p gene expression dramatically increased with increasing degree of preeclampsia ( < 0.001 or < 0.05, respectively). The HTR-8/SVneo cell biological activities of the model group were significantly depressed ( < 0.001). However, with miR-29b-3p inhibitor or B2R transfection, the HTR-8/SVneo cell biological activities significantly recovered ( < 0.001). Western blot assay showed that B2R, VEGF-A, CCND-1, MMP-2 and MMP-9 levels were suppressed in the model group, compared with those in the NC groups ( < 0.001, respectively). With miR-29b-3p inhibitor or B2R transfection, the protein expression levels of B2R, VEGF-A, CCND-1, MMP-2 and MMP-9 dramatically increased ( < 0.001, respectively).

CONCLUSIONS

The down-regulation of miR-29b-3p could improve HTR-8/SVneo cell biological activities in a preeclampsia cell model by targeting B2R.

摘要

引言

本研究调查了miR-29b-3p在子痫前期发展中的作用及机制。

材料与方法

在本研究中,我们使用苏木精-伊红染色和RT-qPCR检测分析了正常和子痫前期胎盘组织中miR-29b-3p和B2R mRNA的病理及表达情况。对于细胞实验,我们使用Transwell实验、CCK-8、流式细胞术和伤口愈合实验来确定miR-29b-3p和B2R在子痫前期细胞模型中对HTR-8/SVneo细胞增殖、凋亡、细胞周期、细胞侵袭和迁移的影响及相关性。此外,通过蛋白质免疫印迹法或免疫荧光法确定不同组中的机制。

结果

临床分析显示,随着子痫前期程度的增加,miR-29b-3p基因表达显著增加(分别为<0.001或<0.05)。模型组的HTR-8/SVneo细胞生物学活性显著降低(<0.001)。然而,使用miR-29b-3p抑制剂或B2R转染后,HTR-8/SVneo细胞生物学活性显著恢复(<0.001)。蛋白质免疫印迹法检测显示,与NC组相比,模型组中B2R、VEGF-A、CCND-1、MMP-2和MMP-9水平受到抑制(分别为<0.001)。使用miR-29b-3p抑制剂或B2R转染后,B2R、VEGF-A、CCND-1、MMP-2和MMP-9的蛋白质表达水平显著增加(分别为<0.001)。

结论

在子痫前期细胞模型中,miR-29b-3p的下调可通过靶向B2R改善HTR-8/SVneo细胞生物学活性。

https://cdn.ncbi.nlm.nih.gov/pmc/blobs/979f/8924841/ce8257e9c17b/AMS-18-2-109125-g013.jpg
https://cdn.ncbi.nlm.nih.gov/pmc/blobs/979f/8924841/059af60417c0/AMS-18-2-109125-g001.jpg
https://cdn.ncbi.nlm.nih.gov/pmc/blobs/979f/8924841/8ad33359b4f0/AMS-18-2-109125-g002.jpg
https://cdn.ncbi.nlm.nih.gov/pmc/blobs/979f/8924841/afc2330b2d57/AMS-18-2-109125-g003.jpg
https://cdn.ncbi.nlm.nih.gov/pmc/blobs/979f/8924841/e907929ea0a3/AMS-18-2-109125-g004.jpg
https://cdn.ncbi.nlm.nih.gov/pmc/blobs/979f/8924841/48c47cf9ad8f/AMS-18-2-109125-g005.jpg
https://cdn.ncbi.nlm.nih.gov/pmc/blobs/979f/8924841/595bc1f2f0db/AMS-18-2-109125-g006.jpg
https://cdn.ncbi.nlm.nih.gov/pmc/blobs/979f/8924841/0b01e6cb0983/AMS-18-2-109125-g007.jpg
https://cdn.ncbi.nlm.nih.gov/pmc/blobs/979f/8924841/66e40780db1b/AMS-18-2-109125-g008.jpg
https://cdn.ncbi.nlm.nih.gov/pmc/blobs/979f/8924841/7265b360a390/AMS-18-2-109125-g009.jpg
https://cdn.ncbi.nlm.nih.gov/pmc/blobs/979f/8924841/7da6f7fe1ec6/AMS-18-2-109125-g010.jpg
https://cdn.ncbi.nlm.nih.gov/pmc/blobs/979f/8924841/01e71d814395/AMS-18-2-109125-g011.jpg
https://cdn.ncbi.nlm.nih.gov/pmc/blobs/979f/8924841/ba1a57e61144/AMS-18-2-109125-g012.jpg
https://cdn.ncbi.nlm.nih.gov/pmc/blobs/979f/8924841/ce8257e9c17b/AMS-18-2-109125-g013.jpg
https://cdn.ncbi.nlm.nih.gov/pmc/blobs/979f/8924841/059af60417c0/AMS-18-2-109125-g001.jpg
https://cdn.ncbi.nlm.nih.gov/pmc/blobs/979f/8924841/8ad33359b4f0/AMS-18-2-109125-g002.jpg
https://cdn.ncbi.nlm.nih.gov/pmc/blobs/979f/8924841/afc2330b2d57/AMS-18-2-109125-g003.jpg
https://cdn.ncbi.nlm.nih.gov/pmc/blobs/979f/8924841/e907929ea0a3/AMS-18-2-109125-g004.jpg
https://cdn.ncbi.nlm.nih.gov/pmc/blobs/979f/8924841/48c47cf9ad8f/AMS-18-2-109125-g005.jpg
https://cdn.ncbi.nlm.nih.gov/pmc/blobs/979f/8924841/595bc1f2f0db/AMS-18-2-109125-g006.jpg
https://cdn.ncbi.nlm.nih.gov/pmc/blobs/979f/8924841/0b01e6cb0983/AMS-18-2-109125-g007.jpg
https://cdn.ncbi.nlm.nih.gov/pmc/blobs/979f/8924841/66e40780db1b/AMS-18-2-109125-g008.jpg
https://cdn.ncbi.nlm.nih.gov/pmc/blobs/979f/8924841/7265b360a390/AMS-18-2-109125-g009.jpg
https://cdn.ncbi.nlm.nih.gov/pmc/blobs/979f/8924841/7da6f7fe1ec6/AMS-18-2-109125-g010.jpg
https://cdn.ncbi.nlm.nih.gov/pmc/blobs/979f/8924841/01e71d814395/AMS-18-2-109125-g011.jpg
https://cdn.ncbi.nlm.nih.gov/pmc/blobs/979f/8924841/ba1a57e61144/AMS-18-2-109125-g012.jpg
https://cdn.ncbi.nlm.nih.gov/pmc/blobs/979f/8924841/ce8257e9c17b/AMS-18-2-109125-g013.jpg

相似文献

1
MiR-29b-3p affects growth and biological functions of human extravillous trophoblast cells by regulating bradykinin B2 receptor.微小RNA-29b-3p通过调控缓激肽B2受体影响人绒毛外滋养层细胞的生长和生物学功能。
Arch Med Sci. 2020 Jan 10;18(2):499-522. doi: 10.5114/aoms.2019.91512. eCollection 2022.
2
MiR-221-3p is down-regulated in preeclampsia and affects trophoblast growth, invasion and migration partly via targeting thrombospondin 2.miR-221-3p 在子痫前期中下调,通过靶向血栓素 2 部分影响滋养细胞的生长、侵袭和迁移。
Biomed Pharmacother. 2019 Jan;109:127-134. doi: 10.1016/j.biopha.2018.10.009. Epub 2018 Nov 2.
3
microRNA-378a-3p plays a regulatory role in trophoblast cell function in preeclampsia by targeting CMTM3.微小RNA-378a-3p通过靶向CMTM3在子痫前期的滋养层细胞功能中发挥调节作用。
Mol Cell Endocrinol. 2023 Oct 1;576:111997. doi: 10.1016/j.mce.2023.111997. Epub 2023 Jun 25.
4
Silencing lncRNA-DGCR5 increased trophoblast cell migration, invasion and tube formation, and inhibited cell apoptosis via targeting miR-454-3p/GADD45A axis.沉默 lncRNA-DGCR5 通过靶向 miR-454-3p/GADD45A 轴增加滋养细胞迁移、侵袭和管腔形成,并抑制细胞凋亡。
Mol Cell Biochem. 2021 Sep;476(9):3407-3421. doi: 10.1007/s11010-021-04161-x. Epub 2021 May 10.
5
Down-regulation of B2R contributes to preeclampsia by inhibiting human trophoblast cell invasion and angiogenesis.B2R 的下调通过抑制人滋养细胞的侵袭和血管生成导致子痫前期。
Pregnancy Hypertens. 2020 Jul;21:14-22. doi: 10.1016/j.preghy.2020.04.007. Epub 2020 Apr 24.
6
MicroRNA-30a-3p is overexpressed in the placentas of patients with preeclampsia and affects trophoblast invasion and apoptosis by its effects on IGF-1.微小 RNA-30a-3p 在子痫前期患者的胎盘中过度表达,并通过对 IGF-1 的影响影响滋养细胞的侵袭和凋亡。
Am J Obstet Gynecol. 2018 Feb;218(2):249.e1-249.e12. doi: 10.1016/j.ajog.2017.11.568. Epub 2017 Nov 16.
7
MiR-124-3p promotes trophoblast cell HTR-8/SVneo pyroptosis by targeting placental growth factor.miR-124-3p 通过靶向胎盘生长因子促进滋养细胞 HTR-8/SVneo 细胞发生细胞焦亡。
Placenta. 2020 Nov;101:176-184. doi: 10.1016/j.placenta.2020.08.011. Epub 2020 Sep 20.
8
Dysregulated miR-222-3p in plasma exosomes of preeclampsia patients and its effect on HTR8/SVneo extravillous trophoblast cells by targeting STMN1.子痫前期患者血浆外泌体中miR-222-3p表达失调及其通过靶向STMN1对HTR8/SVneo绒毛外滋养层细胞的影响。
Hum Exp Toxicol. 2022 Jan-Dec;41:9603271221138550. doi: 10.1177/09603271221138550.
9
IGF2-derived miR-483-3p contributes to macrosomia through regulating trophoblast proliferation by targeting RB1CC1.IGF2 衍生的 miR-483-3p 通过靶向 RB1CC1 调节滋养细胞增殖导致巨大儿。
Mol Hum Reprod. 2018 Sep 1;24(9):444-452. doi: 10.1093/molehr/gay027.
10
miR-126a-3p induces proliferation, migration and invasion of trophoblast cells in pre-eclampsia-like rats by inhibiting A Disintegrin and Metalloprotease 9.miR-126a-3p 通过抑制解整合素金属蛋白酶 9 诱导子痫前期样大鼠滋养细胞的增殖、迁移和侵袭。
Biosci Rep. 2019 Dec 20;39(12). doi: 10.1042/BSR20191271.

引用本文的文献

1
Insights into the role of miR-877 and histidine-rich glycoprotein in preeclampsia.深入了解miR-877和富含组氨酸糖蛋白在子痫前期中的作用。
Arch Med Sci. 2024 Jul 3;21(2):675-687. doi: 10.5114/aoms/190633. eCollection 2025.
2
Altered microRNA composition in the uterine lumen fluid in cattle (Bos taurus) pregnancies initiated by artificial insemination or transfer of an in vitro produced embryo.人工授精或体外生产胚胎移植启动的牛(Bos taurus)妊娠子宫腔液中微小RNA组成的改变。
J Anim Sci Biotechnol. 2024 Sep 13;15(1):130. doi: 10.1186/s40104-024-01083-8.
3
Placental thickness in 2D prenatal ultrasonographic examination.

本文引用的文献

1
Prefrontal cortex miR-29b-3p plays a key role in the antidepressant-like effect of ketamine in rats.前额皮质中的 miR-29b-3p 在氯胺酮对大鼠的抗抑郁样作用中发挥关键作用。
Exp Mol Med. 2018 Oct 29;50(10):1-14. doi: 10.1038/s12276-018-0164-4.
2
D-Arg-Bradykinin-Arg-Arg, a Latent Vasoactive Bradykinin B Receptor Agonist Metabolically Activated by Carboxypeptidases.D-精氨酸-缓激肽-精氨酸-精氨酸,一种由羧肽酶代谢激活的潜在血管活性缓激肽B受体激动剂。
Front Pharmacol. 2018 Mar 27;9:273. doi: 10.3389/fphar.2018.00273. eCollection 2018.
3
Extravillous trophoblast invasion in placenta accreta is associated with differential local expression of angiogenic and growth factors: a cross-sectional study.
二维产前超声检查中的胎盘厚度。
Arch Med Sci. 2021 Mar 5;19(6):1768-1773. doi: 10.5114/aoms/132778. eCollection 2023.
4
Effects of human placenta cryopreservation on molecular characteristics of placental mesenchymal stromal cells.人胎盘冷冻保存对胎盘间充质基质细胞分子特征的影响。
Front Bioeng Biotechnol. 2023 Apr 13;11:1140781. doi: 10.3389/fbioe.2023.1140781. eCollection 2023.
胎盘植入中绒毛外滋养层的侵入与血管生成和生长因子的局部差异表达有关:一项横断面研究。
BJOG. 2018 Oct;125(11):1441-1448. doi: 10.1111/1471-0528.15176. Epub 2018 Apr 15.
4
miR‑203 contributes to pre‑eclampsia via inhibition of VEGFA expression.miR-203 通过抑制 VEGFA 的表达促进子痫前期的发生。
Mol Med Rep. 2018 Apr;17(4):5627-5634. doi: 10.3892/mmr.2018.8558. Epub 2018 Feb 2.
5
Zinc improves learning and memory abilities of fetal growth restriction rats and promotes trophoblast cell invasion and migration via enhancing STAT3-MMP-2/9 axis activity.锌可改善胎儿生长受限大鼠的学习和记忆能力,并通过增强STAT3-MMP-2/9轴的活性促进滋养层细胞的侵袭和迁移。
Oncotarget. 2017 Dec 9;8(70):115190-115201. doi: 10.18632/oncotarget.23122. eCollection 2017 Dec 29.
6
Differential expression of estrogen receptor subtypes and variants in ovarian cancer: effects on cell invasion, proliferation and prognosis.卵巢癌中雌激素受体亚型和变体的差异表达:对细胞侵袭、增殖和预后的影响。
BMC Cancer. 2017 Aug 31;17(1):606. doi: 10.1186/s12885-017-3601-1.
7
Placental transcriptome co-expression analysis reveals conserved regulatory programs across gestation.胎盘转录组共表达分析揭示了整个孕期保守的调控程序。
BMC Genomics. 2017 Jan 3;18(1):10. doi: 10.1186/s12864-016-3384-9.
8
Genes, epigenetics and miRNA regulation in the placenta.胎盘中的基因、表观遗传学与微小RNA调控
Placenta. 2017 Apr;52:127-133. doi: 10.1016/j.placenta.2016.12.026. Epub 2016 Dec 25.
9
MicroRNA-141 is upregulated in preeclamptic placentae and regulates trophoblast invasion and intercellular communication.微小RNA-141在子痫前期胎盘组织中表达上调,并调控滋养细胞侵袭及细胞间通讯。
Transl Res. 2016 Jun;172:61-72. doi: 10.1016/j.trsl.2016.02.012. Epub 2016 Mar 4.
10
Utero-placental cellular and nuclear expression of bradykinin B2 receptors in normal and preeclamptic pregnancies.正常妊娠和子痫前期妊娠中子宫胎盘组织缓激肽B2受体的细胞和细胞核表达
Pregnancy Hypertens. 2016 Jan;6(1):30-7. doi: 10.1016/j.preghy.2016.01.003. Epub 2016 Jan 28.